预览加载中,请您耐心等待几秒...
1/8
2/8
3/8
4/8
5/8
6/8
7/8
8/8

在线预览结束,喜欢就下载吧,查找使用更方便

如果您无法下载资料,请参考说明:

1、部分资料下载需要金币,请确保您的账户上有足够的金币

2、已购买过的文档,再次下载不重复扣费

3、资料包下载后请先用软件解压,在使用对应软件打开

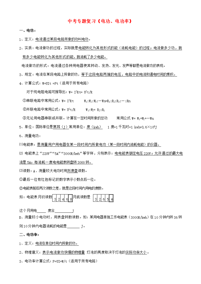
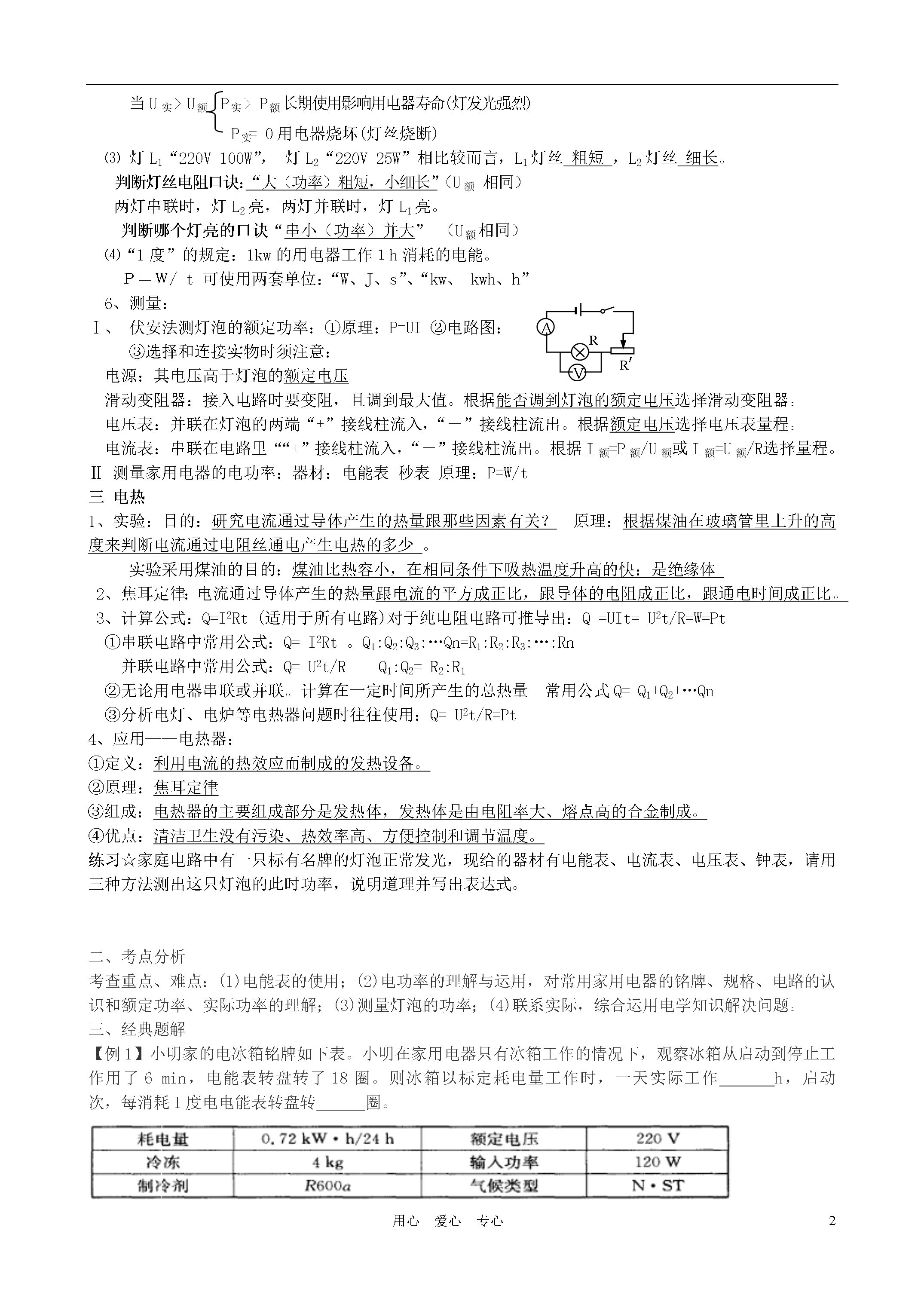
8用心爱心专心中考专题复习《电功、电功率》一、电功:1、定义:电流通过某段电路所做的功叫电功。2、实质:电流做功的过程,实际就是电能转化为其他形式的能(消耗电能)的过程;电流做多少功,就有多少电能转化为其他形式的能,就消耗了多少电能。电流做功的形式:电流通过各种用电器使其转动、发热、发光、发声等都是电流做功的表现。3、规定:电流在某段电路上所做的功,等于这段电路两端的电压,电路中的电流和通电时间的乘积。4、计算公式:W=UIt=Pt(适用于所有电路)对于纯电阻电路可推导出:W=I2Rt=U2t/R①串联电路中常用公式:W=I2RtW1:W2:W3:…Wn=R1:R2:R3:…:Rn②并联电路中常用公式:W=U2t/RW1:W2=R2:R1③无论用电器串联或并联。计算在一定时间所做的总功常用公式W=W1+W2+…Wn5、单位:国际单位是焦耳(J)常用单位:度(kwh)1度=1千瓦时=1kwh=3.6×106J6、测量电功:⑴电能表:是测量用户用电器在某一段时间内所做电功(某一段时间内消耗电能)的仪器。⑵电能表上“220V”“5A”“3000R/kwh”等字样,分别表示:电电能表额定电压220V;允许通过的最大电流是5A;每消耗一度电电能表转盘转3000转。⑶读数:A、测量较大电功时用刻度盘读数。①最后一位有红色标记的数字表示小数点后一位。②电能表前后两次读数之差,就是这段时间内用电的度数。3246832654如:电能表月初读数月底读数是这个月用电度合JB、测量较小电功时,用表盘转数读数。如:某用电器单独工作电能表(3000R/kwh)在10分钟内转36转则10分钟内电器消耗的电能是J。二、电功率:1、定义:电流在单位时间内所做的功。2、物理意义:表示电流做功快慢的物理量灯泡的亮度取决于灯泡的实际功率大小。3、电功率计算公式:P=UI=W/t(适用于所有电路)对于纯电阻电路可推导出:P=I2R=U2/R①串联电路中常用公式:P=I2RP1:P2:P3:…Pn=R1:R2:R3:…:Rn②并联电路中常用公式:P=U2/RP1:P2=R2:R1③无论用电器串联或并联。计算总功率常用公式P=P1+P2+…Pn4、单位:国际单位瓦特(W)常用单位:千瓦(kw)5、额定功率和实际功率:⑴额定电压:用电器正常工作时的电压。额定功率:用电器在额定电压下的功率。P额=U额I额=U2额/R某灯泡上标有“PZ22OV-25”字样分别表示:普通照明,额定电压220V,额定功率25W的灯泡。若知该灯“正常发光”可知:该灯额定电压为220V,额定功率25W,额定电流I=P/U=0.11A灯丝阻值R=U2额/P=2936Ω。⑵当U实=U额时,P实=P额用电器正常工作(灯正常发光)当U实<U额时,P实<P额用电器不能正常工作(灯光暗淡),有时会损坏用电器P实P额U2额U2实=①实际功率随电压变化而变化根据P=U2/R得P=RU2n21n21②根据P=U2/R如果U减小为原来的1/n则P′=如:U实=12U额P实=14P额当U实>U额P实>P额长期使用影响用电器寿命(灯发光强烈)P实=0用电器烧坏(灯丝烧断)⑶灯L1“220V100W”,灯L2“220V25W”相比较而言,L1灯丝粗短,L2灯丝细长。判断灯丝电阻口诀:“大(功率)粗短,小细长”(U额相同)两灯串联时,灯L2亮,两灯并联时,灯L1亮。判断哪个灯亮的口诀“串小(功率)并大”(U额相同)⑷“1度”的规定:1kw的用电器工作1h消耗的电能。P=W/t可使用两套单位:“W、J、s”、“kw、kwh、h”R′VAR6、测量:Ⅰ、伏安法测灯泡的额定功率:①原理:P=UI②电路图:③选择和连接实物时须注意:电源:其电压高于灯泡的额定电压滑动变阻器:接入电路时要变阻,且调到最大值。根据能否调到灯泡的额定电压选择滑动变阻器。电压表:并联在灯泡的两端“+”接线柱流入,“-”接线柱流出。根据额定电压选择电压表量程。电流表:串联在电路里““+”接线柱流入,“-”接线柱流出。根据I额=P额/U额或I额=U额/R选择量程。Ⅱ测量家用电器的电功率:器材:电能表秒表原理:P=W/t三电热1、实验:目的:研究电流通过导体产生的热量跟那些因素有关?原理:根据煤油在玻璃管里上升的高度来判断电流通过电阻丝通电产生电热的多少。实验采用煤油的目的:煤油比热容小,在相同条件下吸热温度升高的快:是绝缘体2、焦耳定律:电流通过导体产生的热量跟电流的平方成正比,跟导体的电阻成正比,跟通电时间成正比。3、计算公式:Q=I2Rt(适用于所有电路)对于纯电阻电路可推导出:Q=UIt=U2t/R=W=Pt①串联电路中常用公式:Q=I2Rt。Q1:Q2:Q3:…Qn=R1:R2:R3:…:Rn并联电路中常用公式:Q=U2t/RQ1:Q2=R2:R1②无论用电