预览加载中,请您耐心等待几秒...
1/10
2/10
3/10
4/10
5/10
6/10
7/10
8/10
9/10
10/10

亲,该文档总共11页,到这已经超出免费预览范围,如果喜欢就直接下载吧~

如果您无法下载资料,请参考说明:

1、部分资料下载需要金币,请确保您的账户上有足够的金币

2、已购买过的文档,再次下载不重复扣费

3、资料包下载后请先用软件解压,在使用对应软件打开

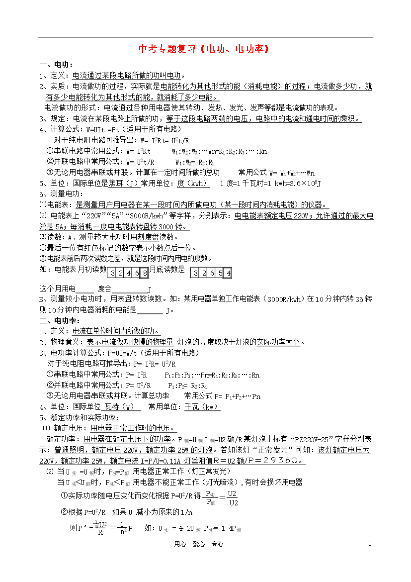
11用心爱心专心中考物理复习——电学电流和电路一、知识网络二、考点分析考查重点和热点:(1)两种电荷及电荷间的相互作用。(2)串、并联电路的连接、识别和作电路图。(3)电流及其测量,正确使用电流表。(4)探究串、并联电路中电流规律,以及这些规律的应用。(5)家庭电路的组成,安全用电常识。三、经典题解【例1】下列说法中,正确的是()。A.用绸子摩擦过的玻璃棒带负电B.在金属导体中自由电子定向移动的方向与电流方向相反C.带负电的橡胶棒靠近通草球时,能将其吸引来,则这通草球一定带正电D.接有电源的电路中一定有电流流过解析:本题主要考查电荷的概念、两种电荷问的相互作用和电流的方向,以及电路中有持续电流的条件等。大家知道,与绸子摩擦过的玻璃棒带正电,故选项A是错误的。根据电流方向的规定,可知选项B是正确的。两物体靠近时相互吸引,存存两种可能:(1)两物体分别带异种电荷;(2)两物体一个带电,另一个不带电。只有在两物体相斥时,两物体同时带电,且带同种电荷。所以选项C是错误的。电路中具有持续电流的条件是,电路中要有电源且电路必须是闭合的,所以选项D也是错误的。故本题答案为选项B。启迪:本题是知识性较强的选择题,解题时必须用相关知识与选项一一对照,“去伪存真”,把正确选项选为答案。【例2】如图所示,(1)如果只闭合开关S1、S2时,灯泡L1、L2是怎样连接的?(2)如果只闭合S3,L1、L2又是怎样连接的?(3)如果只闭合S2、S3,L2还会亮吗?解析:此题考查识别电路的能力。解这类题一般用电流法:从电源正极出发,沿接线寻找电路的通路,回到电源负极。(1)当闭合开关S1、S&lv;SUB>2时,电流从电源正极出发,首先到达B点分成两条支路,一条支路电流经S1、L2到C点,另一条支路经L1到C点。两股电流从B点分开到C点汇合,最后合在一起经S2流至A点,回到电源负极,所以这两条支路中的L1和L2是并联。(2)当只闭合开关S3时,电流从电源正极出发至B点,流经L1、L2和S3后,从A点回到电源负极,流经两灯泡的是同一股电流,所示L1、L2是串联。(3)当S2、S3同时闭合时,情况发生了变化,电流从B点经L1可以通过S2直接到A点,回到电源负极,不必再经L2和S3,也就是说S2闭合以后,L2被短路了,短路时L2上无电流流过,所以L2不会亮。启迪:(1)识别电路串联还是并联的方法很多,本例解用电流法,这是常用的方法。(2)分析电路应考虑电路的三种状态,注意短路问题。【例3】如图所示电路,判断此电路是串联电路还是并联电路。解析:本题主要考查识别电路的能力。在识别不规范电路时,可用“‘节点法”。节点法:识别电路的过程中,不论导线有多长,只要其间没有电源、用电器的导线两端点均可以看成同一个点,从而找出各用电器两端的公共点,以识别电路连接方式。运用“节点法”可知,A、B、C其实是同一点,这点接在电源负极上,D、E、F其实也是同一点,这点通过开关S接在电源正极上,也就是灯L1、L2、L3连接在公共点A、F之间,这三盏灯是并联的。等效变换后的电路如图所示。可见,此电路是并联电路。启迪:节点法是识别电路的串、并联连接的又一种方法,简捷是这种方法显著优越的地方。【例4】根据图5—4所示的电路图将图5—5中的实物连接起来。解析:本题考查根据电路图连接实物电路的能力。解题应先看清电路,识别电路的连接方式,然后将元件符号与实物对应起来,再把实物作正确的连接。其连接方法:一般从电源的正极出发,沿着电流方向和通路,把元件一个个连起来,最后连到电源的负极。在具体连接顺序上,按电源正极→→开关S→电源负极。据此把元件实物逐个依次连接起来,如图5—6所示。启迪:连接实物电路应注意:(1)方法是:电源正极→用电器、开关→电源负极,(2)连接顺序,可“先干(路)后支(路)”或“先支后干”。(3)检查正确无误后,才闭合开关。四、能力训练1.甲、乙、丙三个轻质小球,任意两个靠近均相互吸引,已知甲带正电,则乙球不可能;若丙球能吸引不带电的轻小物体,则乙球一定(选填“带正电”、“带负电”或“不带电”)2.雷电电流可达2×105A=mA=μA。3.小刚拆开了家庭电路中常用的白帜灯和灯头,如图所示,则以下灯泡和灯头上的各部件中全部属于绝缘体的是()。A.灯头后盖、螺旋B.玻璃泡、锡块C.螺旋、金属片D.灯头后盖、玻璃泡4.小芳根据图甲电路画出了图乙所示的四个对应电路图,其中正确的是()。5.图是在一次实验时电流表的示数,由图可知,I=A。6.在实验中,若没有办法估算电路中的电流时,要选用电路中的一个线头迅速试触电流表对应量程的接线柱,若发现指针偏转不大,则应选用较(选填“大”或“小”)的量程。7.按照图甲所示的电路图,用笔画线代替导线,把乙中的实物连接起来。8.关于生活中的一些电路连接,下列判断不