预览加载中,请您耐心等待几秒...
1/10
2/10
3/10
4/10
5/10
6/10
7/10
8/10
9/10
10/10

亲,该文档总共21页,到这已经超出免费预览范围,如果喜欢就直接下载吧~

如果您无法下载资料,请参考说明:

1、部分资料下载需要金币,请确保您的账户上有足够的金币

2、已购买过的文档,再次下载不重复扣费

3、资料包下载后请先用软件解压,在使用对应软件打开

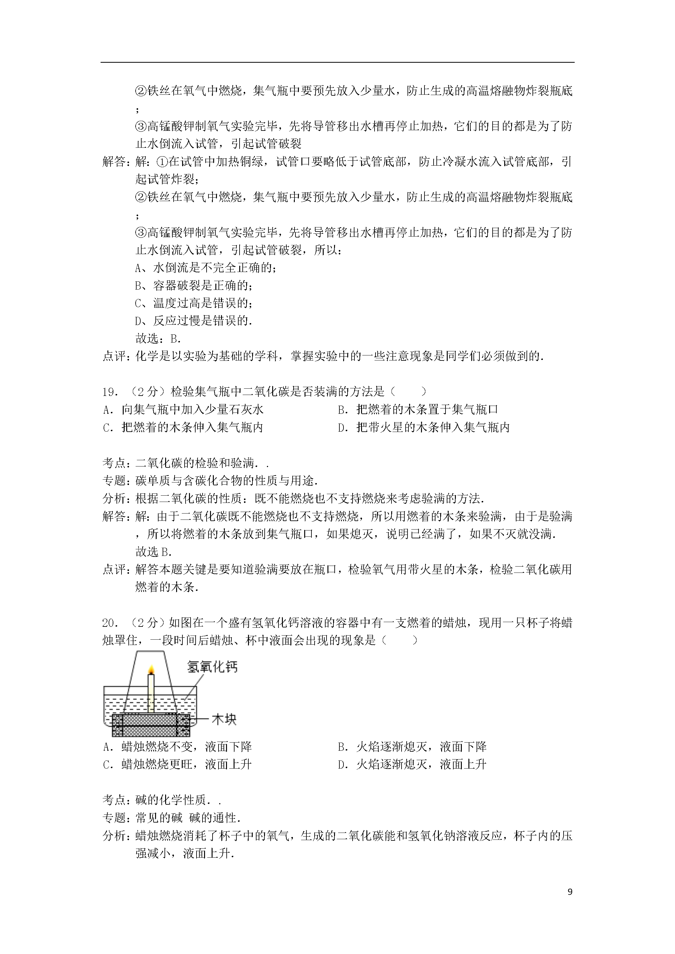
21江苏省苏州市工业园区2014届九年级化学上学期期末考试试卷一、选择题(共30小题,每小题2,满分60分)1.(2分)2013年12月初江苏等地出现了范围大、持续时间长、局部PM2.5浓度高达300微克/立方米以上的重度霾,造成严重的空气污染.下列措施不能减少雾霾天气的是.()A.严禁焚烧秸秆B.工业产业结构转型C.硬化泥土路面D.减少市民户外活动考点:防治空气污染的措施..专题:空气与水.分析:雾霾天气的形成是空气的污染造成的,要改善雾霾天气,就要保护环境,保护空气的质量.解答:解:A、禁止焚烧秸秆,可以减少空气污染,改善雾霾天气;B、工业产业结构转型,可以减少空气污染,改善雾霾天气;C、硬化泥土路面,可以减少空气污染,改善雾霾天气;D、减少市民户外活动是不现实的,也不会改善雾霾天气;故选:D.点评:环境的保护是社会关注的话题,相关问题就成为经常考查的内容.2.(2分)下列四种变化中,有一种变化与其他三种变化有本质的区别,该变化是()A.分离液态空气制取氧气B.植物呼吸C.利用空气中氮气制氮肥D.食物腐败考点:化学变化和物理变化的判别..专题:物质的变化与性质.分析:化学变化是指有新物质生成的变化,物理变化是指没有新物质生成的变化,化学变化和物理变化的本质区别是否有新物质生成;据此分析判断.解答:解:A、分离液态空气制取氧气过程中没有新物质生成,属于物理变化.B、植物呼吸过程中有新物质二氧化碳等生成,属于化学变化.C、利用空气中氮气制氮肥过程中有新物质生成,属于化学变化.D、食物腐败过程中有新物质生成,属于化学变化.故选A.点评:本题难度不大,解答时要分析变化过程中是否有新物质生成,若没有新物质生成属于物理变化,若有新物质生成属于化学变化.3.(2分)下列图示化学实验基本操作正确的是()A.向试管中加入锌粒B.向试管中加入液体C.检查装置气密性D.点燃酒精灯考点:固体药品的取用;加热器皿-酒精灯;液体药品的取用;检查装置的气密性..专题:常见仪器及化学实验基本操作.分析:A.根据向试管中装块状或颗粒状固体药品的方法进行分析判断.B.根据向试管中倾倒液体药品的方法进行分析判断.C.根据检查装置气密性的方法进行分析判断.D.根据酒精灯的使用方法进行分析判断.解答:解:A.向试管中装锌粒时,先将试管横放,用镊子把锌粒放在试管口,再慢慢将试管竖立起来,图中所示操作错误.B.向试管中倾倒液体药品时,瓶塞要倒放,标签要对准手心,瓶口紧挨;图中瓶塞没有倒放、标签没有向着手心、瓶口没有紧挨,所示操作错误.C.检查装置气密性的方法:把导管的一端浸没在水里,双手紧贴容器外壁,若导管口有气泡冒出,装置不漏气;图中所示操作正确D.使用酒精灯时要注意“两查、两禁、一不可”,禁止用一酒精灯去引燃另一酒精灯,图中所示操作错误.故选C点评:本题难度不大,熟悉各种仪器的用途及使用注意事项、掌握常见化学实验基本操作的注意事项是解答此类试题的关键.4.(2分)实验室蒸发溶液时不需要用的仪器是()A.玻璃棒B.蒸发皿C.酒精灯D.集气瓶考点:蒸发与蒸馏操作..专题:常见仪器及化学实验基本操作.分析:蒸发是利用加热的方法,使溶液中溶剂不断挥发而析出溶质的过程,据此判断所需的仪器.解答:解:A、蒸发时,需要玻璃棒进行搅拌,以防止液体受热不均匀,造成液体飞溅,故选项错误.B、蒸发时,需要使用蒸发皿,故选项错误.C、蒸发时,需要酒精灯进行加热,故选项错误.D、蒸发时,无需使用集气瓶,故选项正确.故选:D.点评:本题难度不大,掌握蒸发操作的原理、所需仪器等是正确解答本题的关键.5.(2分)下列化学符号中数字“2”表示的意义正确的是()A.Mg2+:一个镁离子带2个单位正电荷B.CO2:二氧化碳分子中含有氧分子C.2H:2个氢元素D.:氧化钙的化合价为+2价考点:化学符号及其周围数字的意义..专题:化学用语和质量守恒定律.分析:本题考查化学用语的意义及书写,解题关键是分清化学用语所表达的对象是分子、原子、离子还是化合价,才能在化学符号前或其它位置加上适当的计量数来完整地表达其意义,并能根据物质化学式的书写规则正确书写物质的化学式,才能熟练准确的解答此类题目.解答:解:A、右上角数字表示离子所带电荷数,故Mg2+表示一个镁离子带2个单位正电荷,A正确;B、右下角数字表示分子中所含原子个数,故CO2表示一个二氧化碳分子中含有两个氧原子,B错误;C、元素符号前面数字表示原子个数,故2H表示两个氢原子,C错误;D、正上方数字表示元素的化合价,故O表示氧化钙中钙元素的化合价为+2价,故D错误;故选:A.点评:本题主要考查学生对化学用语的书写和理解能力,题目设计既包含对化学符号意义的了解,又考查了学生对化学符号的书写,考查全面,注重基础,题目难度较易.6.(2分)下列微粒结构示意图中属