预览加载中,请您耐心等待几秒...
1/10
2/10
3/10
4/10
5/10
6/10
7/10
8/10
9/10
10/10

亲,该文档总共30页,到这已经超出免费预览范围,如果喜欢就直接下载吧~

如果您无法下载资料,请参考说明:

1、部分资料下载需要金币,请确保您的账户上有足够的金币

2、已购买过的文档,再次下载不重复扣费

3、资料包下载后请先用软件解压,在使用对应软件打开

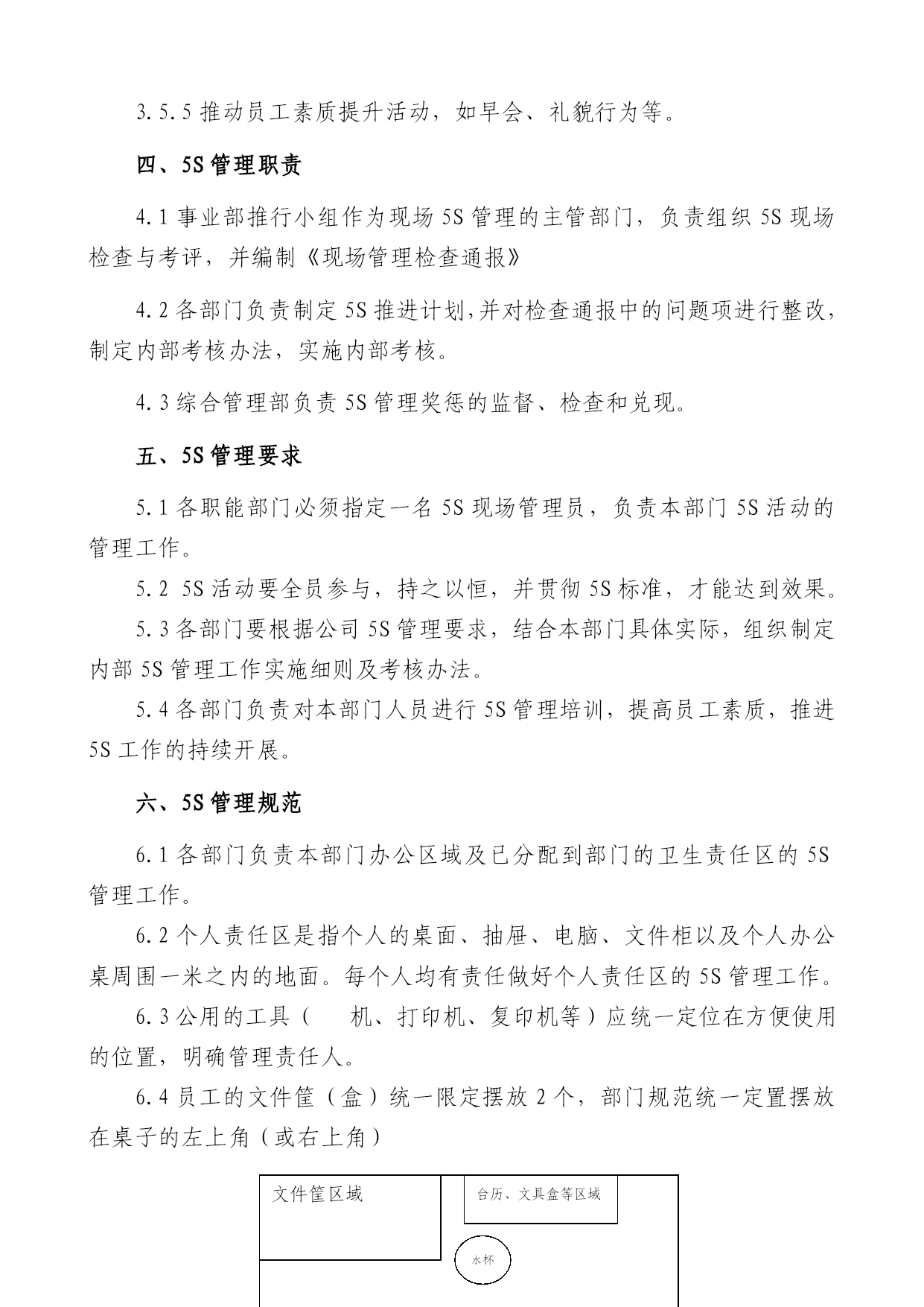
附:办公现场S管理规定优质资料 (可以直接使用,可编辑优质资料,欢迎下载) 附3: 办公现场5S管理规定 (试行) 一、目的 为了创造整洁、舒适、有序的工作、学习环境,改善和提升员工工作效率,通过全员参与、定期检查、量化考核、持续改进等方式不断提高现场办公管理水平,使办公现场清洁美观、有秩序、有条理。 二、适用范围:本规定适用于宝雅公司各办公现场、区域的5S管理。 三、办公室5S管理要点 3.1整理:对办公室物品进行分类处理,区分为必要物品和非必要物品,将有用的东西和无用的东西分开,将无用的东西处置。其真意在于组织化、计划性。 实施要点: 3.1.1对自己的工作场所进行全面检查。 3.1.2确定“必要品”和“非必要品”的判别标准。 3.1.3将不要的物品清除出工作场所。 3.1.4明确必要品的使用频率,决定日常用量及放置位置,制定废弃物处理方法。 3.1.5每日自我检查。 3.1.6凡事组织合理、有计划。 3.2整顿:将有用的东西放在应该放的地方,使办公现场有条理、秩序化。其真意在于流程的合理化。 实施要点: 3.2.1整顿是进一步巩固整理工作的成果。 3.2.2对工作流程进行合理规划、布局、确定放置场所。 3.2.3规定放置的方法。 3.2.4画线定位。 3.2.5对场所、物品进行标识。 3.2.6整顿的“三要素”即:场所、方法、标识,缺一不可。 3.2.7物品的保管要实行三定,即“定点、定容、定量”。 3.3清扫:将工作场所及周围打扫干净,对工作和环境、设施进行点检,防止污染发生。其真意在于点检发现问题,寻找现状与基准的差距。 实施要点: 3.3.1划分企业、部门内外的清扫责任区,并责任、监督到人。 3.3.2执行例行扫除、清除脏污。 3.3.3调查污染源,并予以隔离。 3.3.4建立清扫标准,并作为管理规范。 3.3.5经常对工作进行点检。 3.4清洁:保持前3S的成果,将其标准化、制度化,并不断改进。其真意在于彻底改善、使其标准化、制度化。 实施要点: 3.4.1落实前面3S的成果。 3.4.2制定目视管理实施办法。 3.4.3制定考评方法。 3.4.4制定奖惩制度,加强检查执行力度。 3.4.5高层主管、部门领导经常带人巡查,以示重视。 3.5素养:养成良好的工作习惯,人人依规则行事。其真意在于训练与纪律。 实施要点: 3.5.1维持前面4S至习惯化。 3.5.2制定共同遵守的有关规则、规定。 3.5.3制定礼仪则。 3.5.4教育训练,对新员工进行6S教育、实践。 3.5.5推动员工素质提升活动,如早会、礼貌行为等。 四、5S管理职责 4.1事业部推行小组作为现场5S管理的主管部门,负责组织5S现场检查与考评,并编制《现场管理检查通报》 4.2各部门负责制定5S推进计划,并对检查通报中的问题项进行整改,制定内部考核办法,实施内部考核。 4.3综合管理部负责5S管理奖惩的监督、检查和兑现。 五、5S管理要求 5.1各职能部门必须指定一名5S现场管理员,负责本部门5S活动的管理工作。 5.25S活动要全员参与,持之以恒,并贯彻5S标准,才能达到效果。 5.3各部门要根据公司5S管理要求,结合本部门具体实际,组织制定内部5S管理工作实施细则及考核办法。 5.4各部门负责对本部门人员进行5S管理培训,提高员工素质,推进5S工作的持续开展。 六、5S管理规范 6.1各部门负责本部门办公区域及已分配到部门的卫生责任区的5S管理工作。 6.2个人责任区是指个人的桌面、抽屉、电脑、文件柜以及个人办公桌周围一米之内的地面。每个人均有责任做好个人责任区的5S管理工作。 6.3公用的工具(机、打印机、复印机等)应统一定位在方便使用的位置,明确管理责任人。 6.4员工的文件筐(盒)统一限定摆放2个,部门规范统一定置摆放在桌子的左上角(或右上角) 文件筐区域 台历、文具盒等区域 水杯杯杯 办公桌面示意图 6.5桌面禁止摆放私人照片等物品(部门规定的除外),工作时间桌面禁放非科技知识类报刊杂志。 6.6衣服、外套等私人物品定置摆放,应整齐挂在衣架上,禁止披在椅子上。 6.7个人5S操作规范: 6.7.1工作时有需处理的文件、资料等可置于桌面;但人长时间(0.5小时以上)离开时,文件、资料、座椅等必须归位。 6.7.2员工每天下班离开办公室之前,均须整理个人桌面,做到坐椅归位。桌面允许摆放的物品包括电脑、、文具架和茶杯,其它私人物品一律不得保留。6.7.3个人抽屉应每星期整理一次,对三个月内用不到的东西,应从抽屉里清理走。 6.7.4文件柜要每半个月整理一次,并按大小、类别、使用频率等进行分类建档,贴上标签;若有变动,标签应及时更新。6.7.5对舍弃的文件、资料,应遵照公司安全、保密的原则进行销毁。 6.8张贴规定: 6.8.