修改润色 (10).pptx
dc****76
亲,该文档总共18页,到这已经超出免费预览范围,如果喜欢就直接下载吧~
相关资料
修改润色10.docx
声临其境——修润细化,再现画面沧州市第十四中学金今教学目标:1.掌握语言描写的定义。2.通过补充外貌描写、动作描写再现对话情境,使文章情节更紧凑,内容生动可感。3.培养学生修润文章的兴趣,品味文字的无限魅力。教学重点:通过补充外貌描写、动作描写再现对话情境,使文章情节更紧凑,内容生动可感。教学难点:培养学生修润文章的兴趣,品味文字的无限魅力。教学过程:一、导入:同学们,我们都熟知我国四大名著之一《红楼梦》是曹雪芹所作,但我们却不知道他是经历了“披阅十载,增删五次”才完成的;鲁迅先生的散文《藤野先生》也是先
修改润色10.doc
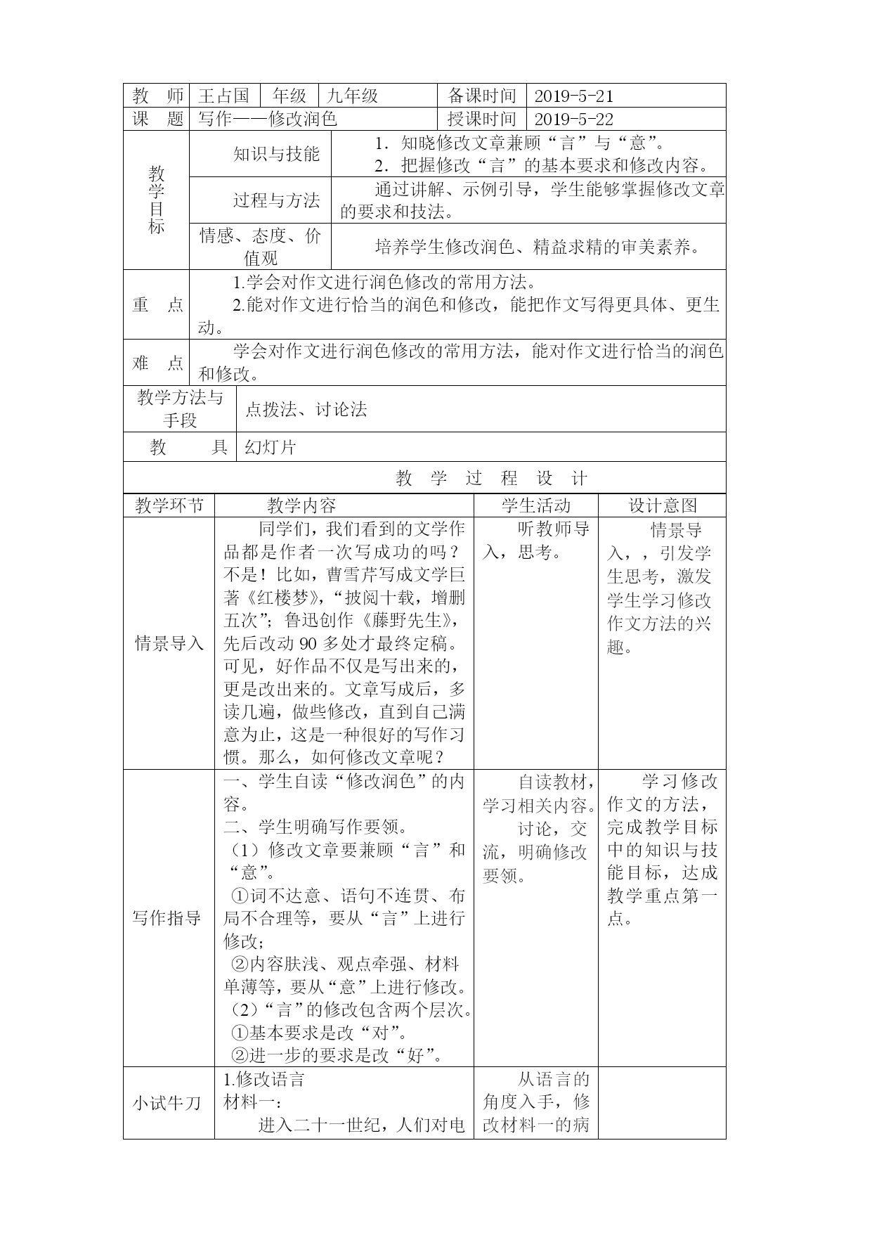
教师王占国年级九年级备课时间2019-5-21课题写作——修改润色授课时间2019-5-22教学目标知识与技能1.知晓修改文章兼顾“言”与“意”。2.把握修改“言”的基本要求和修改内容。过程与方法通过讲解、示例引导,学生能够掌握修改文章的要求和技法。情感、态度、价值观培养学生修改润色、精益求精的审美素养。重点1.学会对作文进行润色修改的常用方法。2.能对作文进行恰当的润色和修改,能把作文写得更具体、更生动。难点学会对作文进行润色修改的常用方法,能对作文进行恰当的润色和修改。教学方法与手段点拨法、讨论法教具
修改润色10.docx
九年级下第四单元写作训练——修改润色教学设计教学目标:1. 知识与能力:把握修改润色的技巧,懂得如何修改润色自己的习作。2.过程与方法:养成写作中不断修改润色的好习惯。3.情感态度与价值观:提高语言表达和鉴赏的能力,提升语文素养,提升写作水平。教学重点:1、修改润色作文的技法技巧指导2、修改润色例文。教学难点:通过修改润色例文,掌握修改润色的方法。教学过程:导入今天的这节课,我们将由这幅简笔画开始。有的同学可能要心生疑惑,咦,我有木有来错课堂,这不是美术课吧?难道语文老师开始教美术了?带着这样的疑惑,今天
修改润色10.doc
作文指导课——让“语言飞”教学设计一、学情分析本学期,我教九(1)(2)班语文,共有64名学生。这些学生学习基础普遍较差,为了激发他们的写作兴趣,我特意设计了这堂作文课,运用摘抄知识和技巧,引导学生自由写作。二、教学目标(一)知识与能力1.认识词语、句式、修辞等方面对增加文章文采的作用;引导学生通过精彩语段感悟语言的文采之美,激发学生的写作兴趣。2.探究作文中语言富有文采的写作技法,触动学生的写作灵感。(二)过程与方法自主、合作、探究的学习方法,讲练结合,通过个人写作,小组探讨认识“有文采”的四种策略,通
修改润色 (10).pptx
中考作文升格训练学习目标:一、课前准备二、导入考查要点什么是中心呢?三、评议佳作:实例学习,择善而从。请阅读余晓婷的作文《坚持第一》,评点其中亮点。三、评议佳作:实例学习,择善而从。请阅读余晓婷的作文《坚持第一》,评点其中亮点。坚持第一小结四、升格考场例文二,进行评议改。四、升格后。修改结果展示小结:作文升格的一些方法结语