预览加载中,请您耐心等待几秒...
1/8
2/8
3/8
4/8
5/8
6/8
7/8
8/8

在线预览结束,喜欢就下载吧,查找使用更方便

如果您无法下载资料,请参考说明:

1、部分资料下载需要金币,请确保您的账户上有足够的金币

2、已购买过的文档,再次下载不重复扣费

3、资料包下载后请先用软件解压,在使用对应软件打开

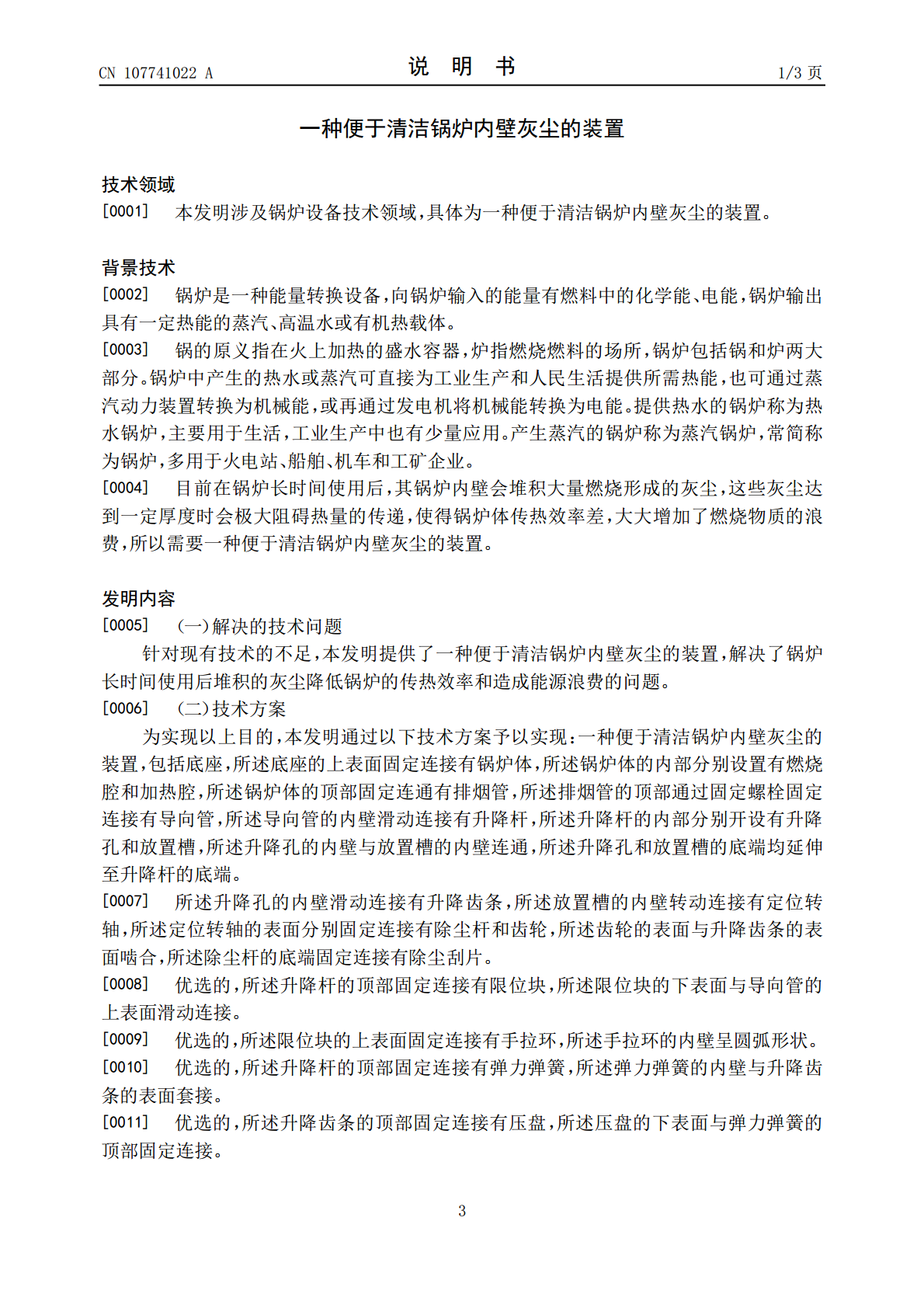
(19)中华人民共和国国家知识产权局(12)发明专利申请(10)申请公布号CN107741022A(43)申请公布日2018.02.27(21)申请号201711070567.6(22)申请日2017.11.03(71)申请人肖叶地址235000安徽省淮北市相山区淮海西路168号凤凰山工业园9号(72)发明人肖叶(51)Int.Cl.F23J1/06(2006.01)权利要求书1页说明书3页附图3页(54)发明名称一种便于清洁锅炉内壁灰尘的装置(57)摘要本发明公开了一种便于清洁锅炉内壁灰尘的装置,包括底座,所述底座的上表面固定连接有锅炉体,锅炉体的内部分别设置有燃烧腔和加热腔,锅炉体的顶部固定连通有排烟管,排烟管的顶部通过固定螺栓固定连接有导向管,导向管的内壁滑动连接有升降杆,升降杆的内部分别开设有升降孔和放置槽。该便于清洁锅炉内壁灰尘的装置,达到了对燃烧腔内壁进行除尘的效果,除尘时,将升降杆延伸至燃烧腔的内部,向上拉动升降齿条,升降齿条通过与齿轮的啮合带动定位转轴转动,进而带动除尘杆从放置槽内旋转张开,从而带动除尘刮片对燃烧腔的内壁进行除尘,从而有效的解决了锅炉长时间使用后堆积的灰尘降低锅炉的传热效率和造成能源浪费的问题。CN107741022ACN107741022A权利要求书1/1页1.一种便于清洁锅炉内壁灰尘的装置,包括底座(1),所述底座(1)的上表面固定连接有锅炉体(2),所述锅炉体(2)的内部分别设置有燃烧腔(3)和加热腔(4),所述锅炉体(2)的顶部固定连通有排烟管(5),其特征在于:所述排烟管(5)的顶部通过固定螺栓(6)固定连接有导向管(7),所述导向管(7)的内壁滑动连接有升降杆(8),所述升降杆(8)的内部分别开设有升降孔(9)和放置槽(10),所述升降孔(9)的内壁与放置槽(10)的内壁连通,所述升降孔(9)和放置槽(10)的底端均延伸至升降杆(8)的底端;所述升降孔(9)的内壁滑动连接有升降齿条(11),所述放置槽(10)的内壁转动连接有定位转轴(12),所述定位转轴(12)的表面分别固定连接有除尘杆(13)和齿轮(14),所述齿轮(14)的表面与升降齿条(11)的表面啮合,所述除尘杆(13)的底端固定连接有除尘刮片(15)。2.根据权利要求1所述的一种便于清洁锅炉内壁灰尘的装置,其特征在于:所述升降杆(8)的顶部固定连接有限位块(16),所述限位块(16)的下表面与导向管(7)的上表面滑动连接。3.根据权利要求2所述的一种便于清洁锅炉内壁灰尘的装置,其特征在于:所述限位块(16)的上表面固定连接有手拉环(17),所述手拉环(17)的内壁呈圆弧形状。4.根据权利要求1所述的一种便于清洁锅炉内壁灰尘的装置,其特征在于:所述升降杆(8)的顶部固定连接有弹力弹簧(18),所述弹力弹簧(18)的内壁与升降齿条(11)的表面套接。5.根据权利要求4所述的一种便于清洁锅炉内壁灰尘的装置,其特征在于:所述升降齿条(11)的顶部固定连接有压盘(19),所述压盘(19)的下表面与弹力弹簧(18)的顶部固定连接。6.根据权利要求1所述的一种便于清洁锅炉内壁灰尘的装置,其特征在于:所述除尘刮片(15)的长度与除尘杆(13)的厚度之和等于放置槽(10)的深度,所述除尘刮片(15)的一端与燃烧腔(3)的内壁滑动连接。2CN107741022A说明书1/3页一种便于清洁锅炉内壁灰尘的装置技术领域[0001]本发明涉及锅炉设备技术领域,具体为一种便于清洁锅炉内壁灰尘的装置。背景技术[0002]锅炉是一种能量转换设备,向锅炉输入的能量有燃料中的化学能、电能,锅炉输出具有一定热能的蒸汽、高温水或有机热载体。[0003]锅的原义指在火上加热的盛水容器,炉指燃烧燃料的场所,锅炉包括锅和炉两大部分。锅炉中产生的热水或蒸汽可直接为工业生产和人民生活提供所需热能,也可通过蒸汽动力装置转换为机械能,或再通过发电机将机械能转换为电能。提供热水的锅炉称为热水锅炉,主要用于生活,工业生产中也有少量应用。产生蒸汽的锅炉称为蒸汽锅炉,常简称为锅炉,多用于火电站、船舶、机车和工矿企业。[0004]目前在锅炉长时间使用后,其锅炉内壁会堆积大量燃烧形成的灰尘,这些灰尘达到一定厚度时会极大阻碍热量的传递,使得锅炉体传热效率差,大大增加了燃烧物质的浪费,所以需要一种便于清洁锅炉内壁灰尘的装置。发明内容[0005](一)解决的技术问题针对现有技术的不足,本发明提供了一种便于清洁锅炉内壁灰尘的装置,解决了锅炉长时间使用后堆积的灰尘降低锅炉的传热效率和造成能源浪费的问题。[0006](二)技术方案为实现以上目的,本发明通过以下技术方案予以实现:一种便于清洁锅炉内壁灰尘的装置,包括底座,所述底座的上表面固定连接有锅炉体,所述锅炉体的内部分别设置有燃烧腔和加热腔,所述锅炉