预览加载中,请您耐心等待几秒...
1/10
2/10
3/10
4/10
5/10
6/10
7/10
8/10
9/10
10/10

亲,该文档总共12页,到这已经超出免费预览范围,如果喜欢就直接下载吧~

如果您无法下载资料,请参考说明:

1、部分资料下载需要金币,请确保您的账户上有足够的金币

2、已购买过的文档,再次下载不重复扣费

3、资料包下载后请先用软件解压,在使用对应软件打开

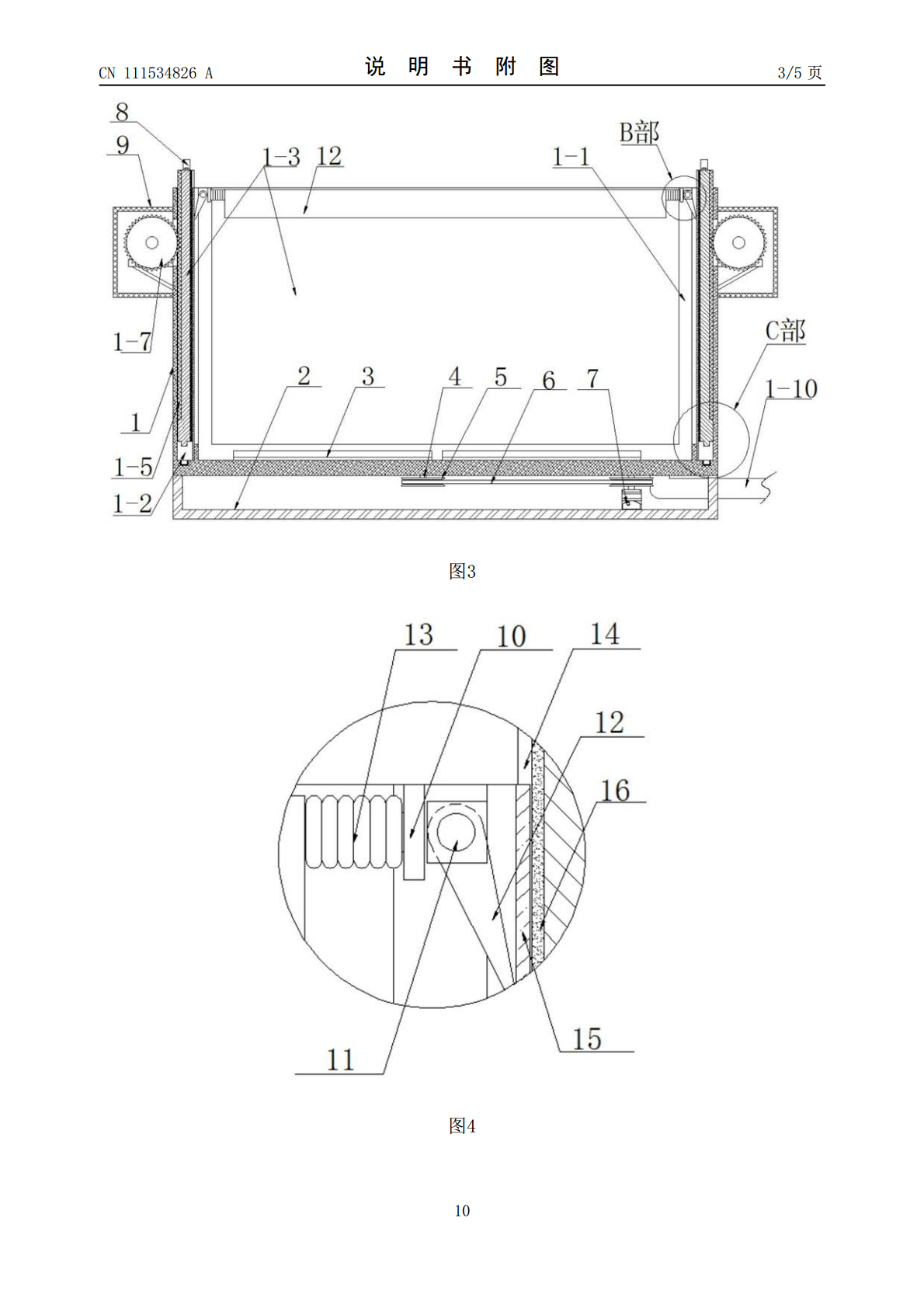
(19)中华人民共和国国家知识产权局(12)发明专利申请(10)申请公布号CN111534826A(43)申请公布日2020.08.14(21)申请号202010428583.3(22)申请日2020.05.20(71)申请人江苏博隆锦欣环保设备有限公司地址213100江苏省常州市武进区雪堰镇漕桥工业集中区(72)发明人唐建忠高燕徐达明毛红燕刘贤伟周德志(74)专利代理机构合肥市科融知识产权代理事务所(普通合伙)34126代理人林娣(51)Int.Cl.C23G3/00(2006.01)B08B9/08(2006.01)B08B9/087(2006.01)权利要求书2页说明书4页附图5页(54)发明名称一种便于内壁清洁的钢酸洗处理装置(57)摘要一种便于内壁清洁的钢酸洗处理装置,本发明涉及酸洗设备技术领域,槽体的四周壁上均开设有插槽,插槽靠近槽体内部的侧壁为开口状设置,插槽的内部活动插设有插板;插板的内侧壁露设在槽体的内部,插板的外侧壁中部开设有条形槽,条形槽的内部固定设置有齿条;槽体四周的外侧壁上均通过电机支架固定设置有一号电机,一号电机的输出轴上固定连接有齿轮,齿轮的一侧穿过槽体的外侧壁后,与齿条相啮合设置;插槽的内底面上均开设有卡槽,插板的底面上固定设置有密封条,密封条插设在卡槽的内部,方便将酸洗池的垂直内壁进行上升,然后通过人工进行清洗,操作比较简单,同时,能够对酸洗池的底面进行自动化清洁,清洁更加全面。CN111534826ACN111534826A权利要求书1/2页1.一种便于内壁清洁的钢酸洗处理装置,其特征在于:它包含酸洗槽机构(1)、二号电机(7)、一号转轴(4)和下刮板(3);所述的酸洗槽机构(1)包含一号电机(1-6)、齿轮(1-7)、齿条(1-5)、插板(1-3)、槽体(1-1);槽体(1-1)的四周壁上均开设有插槽(1-2),插槽(1-2)靠近槽体(1-1)内部的侧壁为开口状设置,插槽(1-2)的内部活动插设有插板(1-3);插板(1-3)的内侧壁露设在槽体(1-1)的内部,插板(1-3)的外侧壁中部开设有条形槽(1-4),条形槽(1-4)的内部固定设置有齿条(1-5);槽体(1-1)四周的外侧壁上均通过电机支架固定设置有一号电机(1-6),一号电机(1-6)的输出轴上固定连接有齿轮(1-7),齿轮(1-7)的一侧穿过槽体(1-1)的外侧壁后,与齿条(1-5)相啮合设置;插槽(1-2)的内底面上均开设有卡槽(1-8),插板(1-3)的底面上固定设置有密封条(1-9),密封条(1-9)插设在卡槽(1-8)的内部;槽体(1-1)的内底面右侧的前后两侧对称设置有排液管(1-10);所述的槽体(1-1)的底部固定设置有箱体(2),排液管(1-10)的下端固定穿过箱体(2)的右侧壁后,与外部收集装置连接,槽体(1-1)内底面的左右两侧对称设置有下刮板(3),下刮板(3)的一端均固定连接有一号转轴(4),一号转轴(4)的下端通过轴承旋转穿过槽体(1-1)的内底面后,与同步轮(5)固定连接,左右两侧的同步轮(5)通过同步带(6)传动连接;位于右侧的转轴下端穿过同步轮(5)后,与二号电机(7)的输出端固定连接,二号电机(7)通过电机支架固定设置在箱体(2)的内底面上;所述的一号电机(1-6)和二号电机(7)与外部电源和控制器连接。2.根据权利要求1所述的一种便于内壁清洁的钢酸洗处理装置,其特征在于:所述的插板(1-3)的顶面上固定设置有数个把手(8);人工通过把手(8)将插板(1-3)稳住,然后对插板(1-3)的内侧壁进行清洁。3.根据权利要求1所述的一种便于内壁清洁的钢酸洗处理装置,其特征在于:所述的一号电机(1-6)和齿轮(1-7)的外侧均罩设有防护罩(9),防护罩(9)的一侧面固定设置在槽体(1-1)的外侧壁上;防护罩(9)将一号电机(1-6)和齿轮(1-7)均找罩设在其内部,酸洗液不易侵蚀一号电机(1-6)的内部。4.根据权利要求1所述的一种便于内壁清洁的钢酸洗处理装置,其特征在于:所述的插槽(1-2)的开口端两侧的槽体(1-1)内侧壁上部固定设置有固定座(10),同一侧壁上的固定座(10)之间通过轴承旋接有二号转轴(11),二号转轴(11)上固定套设有上刮板(12),上刮板(12)两侧的二号转轴(11)上对称套设有扭簧(13),扭簧(13)的一侧臂与上刮板(12)固定连接,扭簧(13)的另一侧臂与固定座(10)固定连接;上刮板(12)的下侧边与插板(1-3)的内侧壁相抵触设置;扭簧(13)的扭力将上刮板(12)的下侧边紧紧抵设在插板(1-3)的内侧壁上,当插板(1-3)向上抽动时,上刮板(12)将插板(1-3)上的粘结物刮下,对插板(1-3)进行初步清洁。5.根据权利要求1所述的一种便于内壁清洁的钢酸洗处理装