预览加载中,请您耐心等待几秒...
1/8
2/8
3/8
4/8
5/8
6/8
7/8
8/8

在线预览结束,喜欢就下载吧,查找使用更方便

如果您无法下载资料,请参考说明:

1、部分资料下载需要金币,请确保您的账户上有足够的金币

2、已购买过的文档,再次下载不重复扣费

3、资料包下载后请先用软件解压,在使用对应软件打开

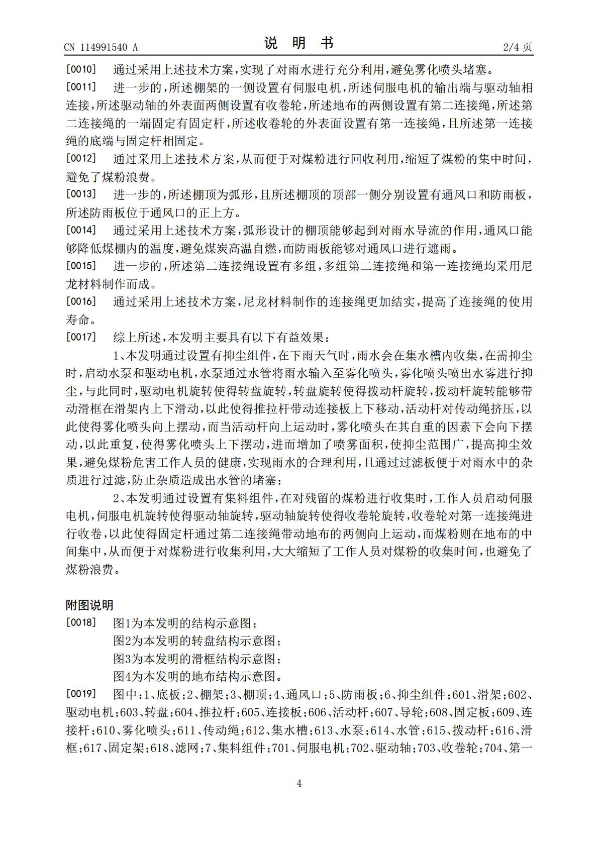
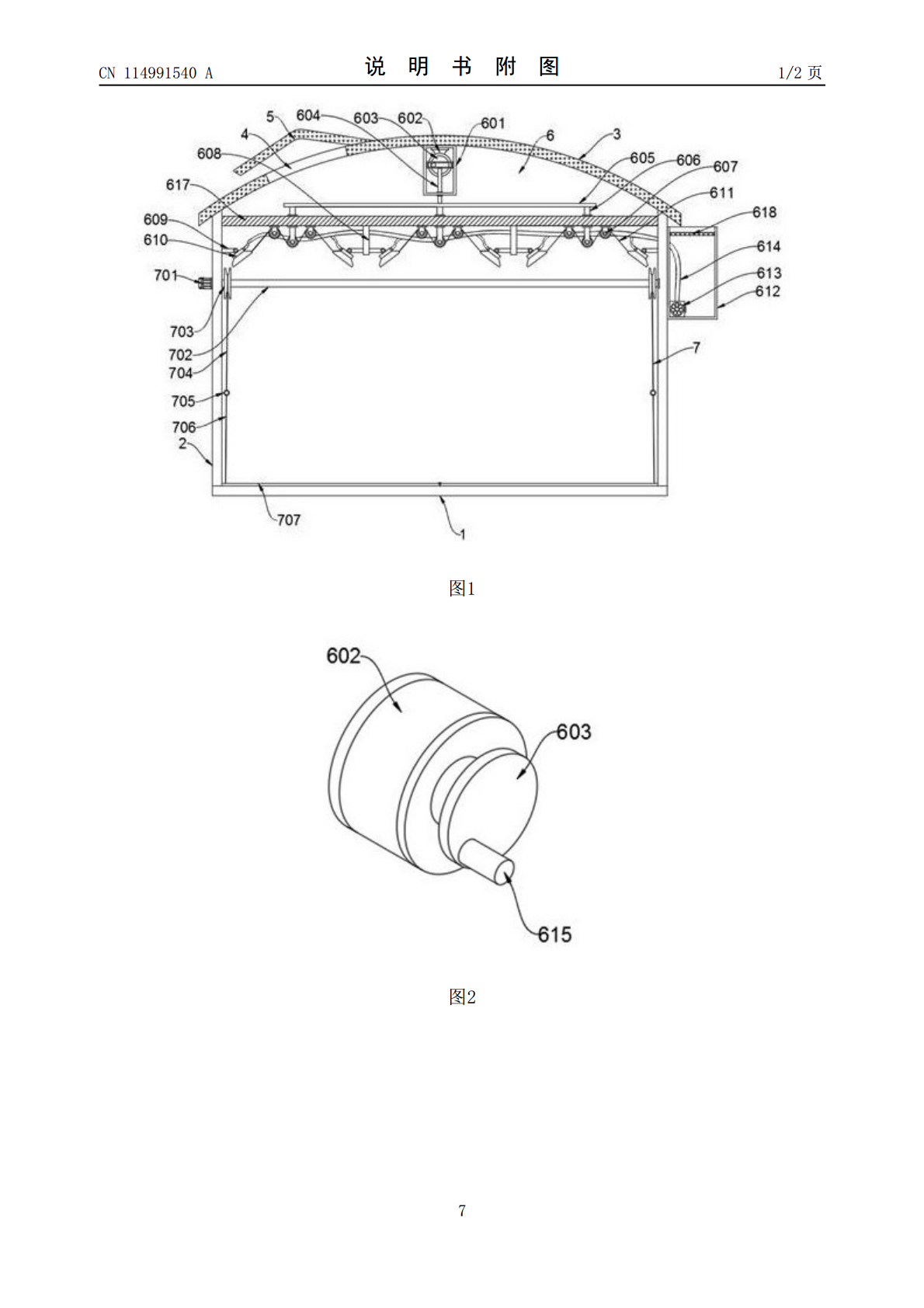
(19)国家知识产权局(12)发明专利申请(10)申请公布号CN114991540A(43)申请公布日2022.09.02(21)申请号202210623998.5(22)申请日2022.06.03(71)申请人华能国际电力股份有限公司大连电厂地址116000辽宁省大连市甘井子区大连湾村883-33号(72)发明人时斌王海彬王越李杨王刚(51)Int.Cl.E04H5/02(2006.01)E03B3/02(2006.01)B01D47/08(2006.01)B65H75/44(2006.01)权利要求书1页说明书4页附图2页(54)发明名称一种超大跨度偏心支撑网架结构电厂煤棚(57)摘要本发明公开了一种超大跨度偏心支撑网架结构电厂煤棚,涉及煤棚领域,本发明包括底板,底板的顶部两侧设置有棚架,棚架的顶部设置有棚顶,棚顶的底部设置有抑尘组件,本发明通过设置有集料组件,在对残留的煤粉进行收集时,工作人员启动伺服电机,伺服电机旋转使得驱动轴旋转,驱动轴旋转使得收卷轮旋转,收卷轮对第一连接绳进行收卷,以此使得固定杆通过第二连接绳带动地布的两侧向上运动,而煤粉则在地布的中间集中,从而便于对煤粉进行收集利用,大大缩短了工作人员对煤粉的收集时间,也避免了煤粉浪费。CN114991540ACN114991540A权利要求书1/1页1.一种超大跨度偏心支撑网架结构电厂煤棚,包括底板(1),其特征在于:所述底板(1)的顶部两侧设置有棚架(2),所述棚架(2)的顶部设置有棚顶(3),所述棚顶(3)的底部设置有抑尘组件(6),所述抑尘组件(6)包括有滑架(601)、雾化喷头(610)和固定架(617),所述滑架(601)的内侧设置有滑框(616),所述固定架(617)的顶部贯穿有活动杆(606),所述底板(1)的顶部设置有集料组件(7),所述集料组件(7)包括有地布(707)和驱动轴(702)。2.根据权利要求1所述的一种超大跨度偏心支撑网架结构电厂煤棚,其特征在于:所述固定架(617)的底部设置有固定板(608),所述固定板(608)和棚架(2)的一侧均固定有连接杆(609),所述连接杆(609)的一端与雾化喷头(610)相铰接,多个所述雾化喷头(610)之间通过传动绳(611)相连接,所述活动杆(606)的底端以及固定架(617)的底部均安装有导轮(607),所述滑架(601)的内部上方安装有驱动电机(602),所述驱动电机(602)的输出端连接有转盘(603),所述转盘(603)的外表面固定有拨动杆(615),所述滑框(616)的底部固定有推拉杆(604),所述活动杆(606)的顶部固定有连接板(605),且所述推拉杆(604)的底端与连接板(605)相固定。3.根据权利要求1所述的一种超大跨度偏心支撑网架结构电厂煤棚,其特征在于:所述棚架(2)的一侧设置有集水槽(612),所述集水槽(612)的内部下方安装有水泵(613),所述水泵(613)的出水端通过水管(614)与多个雾化喷头(610)相连通,所述集水槽(612)的内部设置有滤网(618)。4.根据权利要求1所述的一种超大跨度偏心支撑网架结构电厂煤棚,其特征在于:所述棚架(2)的一侧设置有伺服电机(701),所述伺服电机(701)的输出端与驱动轴(702)相连接,所述驱动轴(702)的外表面两侧设置有收卷轮(703),所述地布(707)的两侧设置有第二连接绳(706),所述第二连接绳(706)的一端固定有固定杆(705),所述收卷轮(703)的外表面设置有第一连接绳(704),且所述第一连接绳(704)的底端与固定杆(705)相固定。5.根据权利要求1所述的一种超大跨度偏心支撑网架结构电厂煤棚,其特征在于:所述棚顶(3)为弧形,且所述棚顶(3)的顶部一侧分别设置有通风口(4)和防雨板(5),所述防雨板(5)位于通风口(4)的正上方。6.根据权利要求4所述的一种超大跨度偏心支撑网架结构电厂煤棚,其特征在于:所述第二连接绳(706)设置有多组,多组第二连接绳(706)和第一连接绳(704)均采用尼龙材料制作而成。2CN114991540A说明书1/4页一种超大跨度偏心支撑网架结构电厂煤棚技术领域[0001]本发明涉及煤棚领域,具体为一种超大跨度偏心支撑网架结构电厂煤棚。背景技术[0002]目前,将网架结构作为传统大跨度煤棚设计的技术较为成熟,我国现有储煤场90%以上采用钢网架加彩钢板形式,超大跨度的结构,国内多采用预应力钢桁架或中间设立支撑的网壳结构形式,支座节点的设计和支撑条件的确定是柱面网架设计中较为关键的问题;跨度偏心支撑网架结构也被电厂广泛使用储煤。[0003]现有技术公开了申请号为CN202121000848.6的一种超大跨度偏心支撑网架结构电厂煤棚,包括大跨度网架本体和用于支撑所