预览加载中,请您耐心等待几秒...
1/10
2/10
3/10
4/10
5/10
6/10
7/10
8/10
9/10
10/10

亲,该文档总共11页,到这已经超出免费预览范围,如果喜欢就直接下载吧~

如果您无法下载资料,请参考说明:

1、部分资料下载需要金币,请确保您的账户上有足够的金币

2、已购买过的文档,再次下载不重复扣费

3、资料包下载后请先用软件解压,在使用对应软件打开

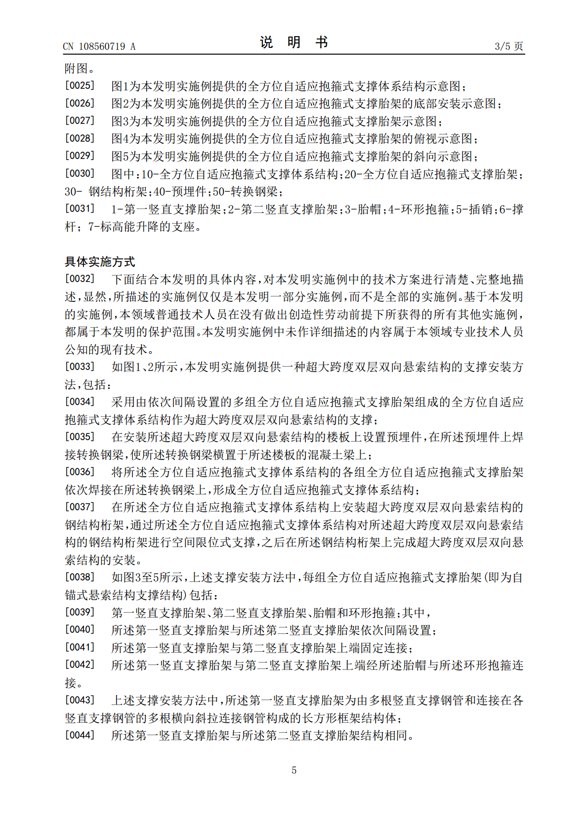
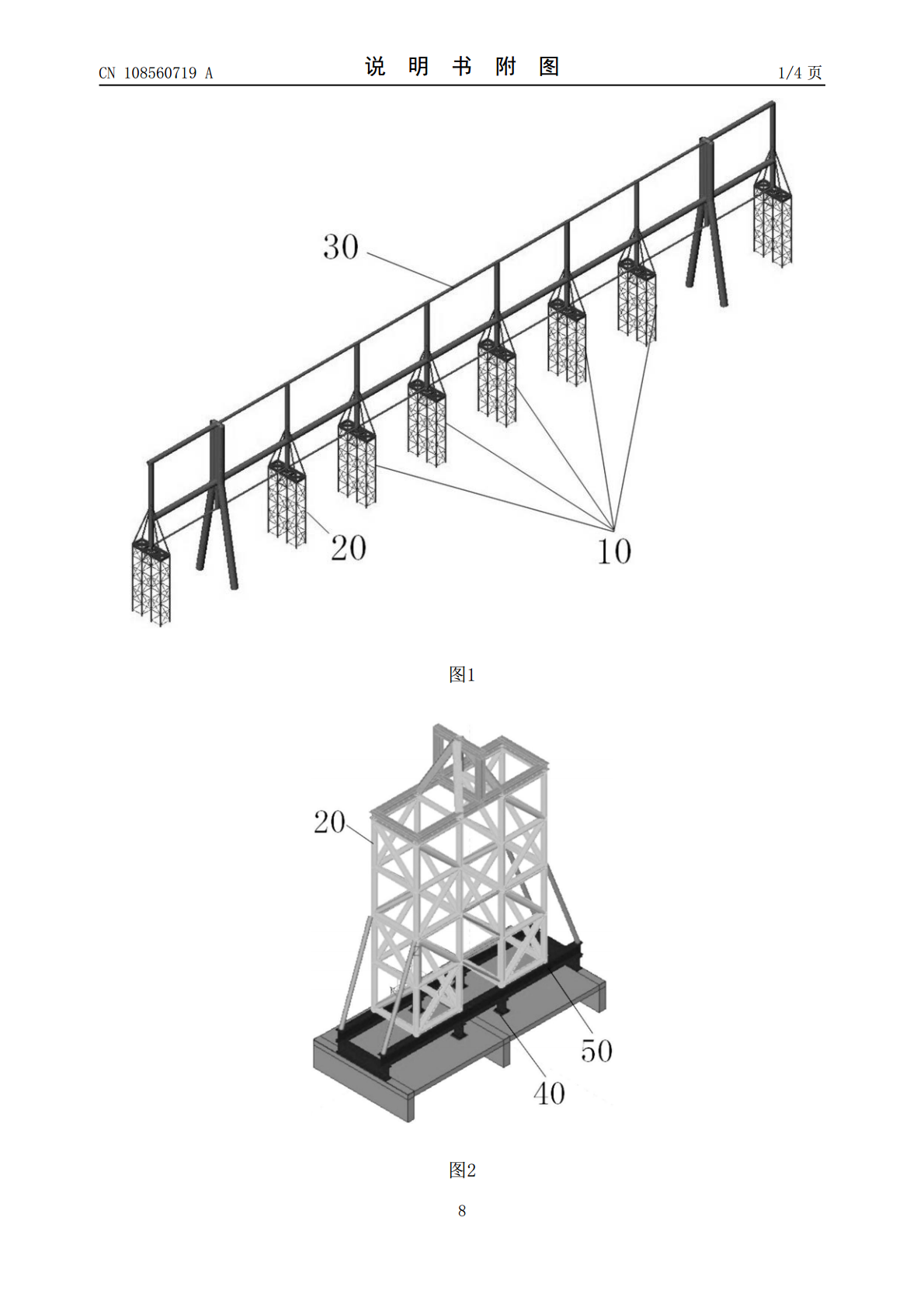
(19)中华人民共和国国家知识产权局(12)发明专利申请(10)申请公布号CN108560719A(43)申请公布日2018.09.21(21)申请号201810265677.6E04B1/35(2006.01)(22)申请日2018.03.28(66)本国优先权数据201820402253.52018.03.23CN(71)申请人中建钢构有限公司地址518040广东省深圳市南山区粤海街道中心路3331号中建钢构大厦27层2701室(72)发明人夏远哲赵云龙彭湃杨斐张朝邹丽娟沈平李旭(74)专利代理机构北京凯特来知识产权代理有限公司11260代理人郑立明付久春(51)Int.Cl.E04B1/342(2006.01)权利要求书1页说明书5页附图4页(54)发明名称超大跨度双层双向悬索结构的支撑安装方法(57)摘要本发明公开了一种超大跨度双层双向悬索结构的支撑安装方法,包括:用由依次间隔设置的多组全方位自适应抱箍式支撑胎架组成的全方位自适应抱箍式支撑体系结构作为悬索结构的支撑;在楼板上设预埋件,在预埋件上焊转换钢梁,使转换钢梁横置于楼板的混凝土梁上;将各组全方位自适应抱箍式支撑胎架依次焊在转换钢梁上,形成全方位自适应抱箍式支撑体系结构;在支撑体系结构上安装超大跨度双层双向悬索结构的钢结构桁架进行空间限位式支撑,之后在钢结构桁架上完成超大跨度双层双向悬索结构的安装。该方法稳定和安全性高,能对超大跨度双层双向悬索结构的限位支撑,提升安装效率,解决了目前超大跨度双层双向悬索结构无对应支撑安装方式的问题。CN108560719ACN108560719A权利要求书1/1页1.一种超大跨度双层双向悬索结构的支撑安装方法,其特征在于,包括:采用由依次间隔设置的多组全方位自适应抱箍式支撑胎架组成的全方位自适应抱箍式支撑体系结构作为超大跨度双层双向悬索结构的支撑;在安装所述超大跨度双层双向悬索结构的楼板上设置预埋件,在所述预埋件上焊接转换钢梁,使所述转换钢梁横置于所述楼板的混凝土梁上;将所述全方位自适应抱箍式支撑体系结构的各组全方位自适应抱箍式支撑胎架依次焊接在所述转换钢梁上,形成全方位自适应抱箍式支撑体系结构;在所述全方位自适应抱箍式支撑体系结构上安装超大跨度双层双向悬索结构的钢结构桁架,通过所述全方位自适应抱箍式支撑体系结构对所述超大跨度双层双向悬索结构的钢结构桁架进行空间限位式支撑,之后在所述钢结构桁架上完成超大跨度双层双向悬索结构的安装。2.根据权利要求1所述的超大跨度双层双向悬索结构的支撑安装方法,其特征在于,每组全方位自适应抱箍式支撑胎架包括:第一竖直支撑胎架、第二竖直支撑胎架、胎帽和环形抱箍;其中,所述第一竖直支撑胎架与所述第二竖直支撑胎架依次间隔设置;所述第一竖直支撑胎架与第二竖直支撑胎架上端固定连接;所述第一竖直支撑胎架与第二竖直支撑胎架上端经所述胎帽与所述环形抱箍连接。3.根据权利要求2所述的超大跨度双层双向悬索结构的支撑安装方法,其特征在于,所述第一竖直支撑胎架为由多根竖直支撑钢管和连接在各竖直支撑钢管的多根横向斜拉连接钢管构成的长方形框架结构体;所述第一竖直支撑胎架与所述第二竖直支撑胎架结构相同。4.根据权利要求2或3所述的超大跨度双层双向悬索结构的支撑安装方法,其特征在于,所述胎帽包括:四根撑杆和标高能升降的支座;所述四根撑杆的下端分别与连接后的所述第一竖直支撑胎架和第二竖直支撑胎架上端的四角连接,四根撑杆的上端与所述环形抱箍连接;所述标高能升降的支座设在连接后的所述第一竖直支撑胎架和第二竖直支撑胎架上端,该标高能升降的支座的位置与上方的所述环形抱箍的位置对应。5.根据权利要求4所述的超大跨度双层双向悬索结构的支撑安装方法,其特征在于,所述四根撑杆的下端分别与连接后的所述第一竖直支撑胎架和第二竖直支撑胎架上端的四角连接:各撑杆的下端经插销与连接后的所述第一竖直支撑胎架和第二竖直支撑胎架上端的四角连接。2CN108560719A说明书1/5页超大跨度双层双向悬索结构的支撑安装方法[0001]本申请要求于2018年3月23日提交中国专利局、申请号为201820402253.5、实用新型名称为“自锚式悬索结构支撑结构及系统”的中国专利申请的优先权,其全部内容通过引用结合在本申请中。技术领域[0002]本发明涉及建筑施工领域,尤其涉及一种超大跨度双层双向悬索结构的支撑安装方法。背景技术[0003]近年来,随着空间结构体系的不断发展,索结构以它的合理形体,使得它具有良好的受力性能,越来越多的应用于体育馆、展厅等大型公共建筑。不仅型体优美、经济合理,还可以跨越超大的空间,成为近年来最具活力的结构类型之一。这一空间结构形式的出现,极大地推动了悬索结构的发展。其轻盈的体态、合理的受力与优美的造型吸引了建筑师与结构工程师们的关注,迅速发展