基于破坏油岩相互作用的纳米驱油剂及其制备方法和应用.pdf
篷璐****爱吗
亲,该文档总共14页,到这已经超出免费预览范围,如果喜欢就直接下载吧~
相关资料
基于破坏油岩相互作用的纳米驱油剂及其制备方法和应用.pdf
本发明公开了一种基于破坏油岩相互作用的纳米驱油剂,包括如下重量百分比的组分:含醛基还原剂10?30%,氨基硅烷偶联剂8?15%,pH调节剂0.01?0.1%,余量为水。本发明提供的基于破坏油岩相互作用的纳米驱油剂,通过含醛基还原剂控制反应,使反应过程更加温和,所得产物中纳米颗粒粒径小(1?8nm)、均一性高、分散稳定性强,此外,表面具有多种官能团,便于进一步修饰改性,可以更好的匹配低渗/特低渗油藏的微?纳米级孔喉,能够更容易的剥离孔喉结构壁面的油膜,比普通表面活性剂与纳米二氧化硅的驱油效果更好,适合工业化
基于破坏原油-岩石作用的驱油剂及其制备方法和应用.pdf
本发明涉及油田化学领域,公开了基于破坏原油‑岩石作用的驱油剂及其制备方法和应用。该驱油剂由以下原料及其质量百分比组成:A组分占0.05wt%~0.5wt%,B组分占0.05wt%~0.5wt%,余量为水;其中,A组分为多官能团化合物,B组分为阴‑非离子表面活性剂、甜菜碱表面活性剂和阴离子磺酸盐表面活性剂中的至少一种。本发明驱油剂易溶解,用量少;突破了传统的驱油机理,通过氢键作用在油藏岩石表面吸附,增大三相接触角,直接破坏原油‑岩石相互作用,并具有超低油水界面张力,具有良好的驱油效率,应用于实际生产可有效提
纳米驱油剂的制备方法及其应用.pdf
本申请公开了一种纳米驱油剂的制备方法及其应用,属于油田采油技术领域。本申请实施例提供了一种纳米驱油剂的制备方法,将氨基酸型表面活性剂和有机交联剂形成油包水乳液,在80~120℃反应温度下发生交联反应,形成粒径中值为30~150nm的纳米驱油剂。该纳米驱油剂易变形,在120℃油藏条件下稳定期大于4个月,具有优良的洗油能力,用于低渗透油藏水驱或非均相驱油体系,提高原油采收率。
pH响应型驱油剂组合物、驱油剂及其制备方法和应用.pdf
本发明提供了一种pH响应型驱油剂组合物、驱油剂及其制备方法和应用。该驱油剂组合物包括壳聚糖和表面活性剂;二者质量比为(5~8):(2~5)。该驱油剂包括壳聚糖、表面活性剂、pH调节剂和水;壳聚糖和表面活性剂的质量比为(5~8):(2~5);壳聚糖和表面活性剂的总质量占总驱油剂的质量浓度为0.05~0.15wt%;该驱油剂的pH值为6.33~6.58。采用壳聚糖与表面活性剂的复配,其制备的乳液状的驱油剂能够表现出一定的pH响应性,能实现“乳化‑破乳”的调控;在pH值为6.33~6.58时具有优良的稳定性和粘
一种驱油剂组合物、驱油剂及其制备方法和应用.pdf
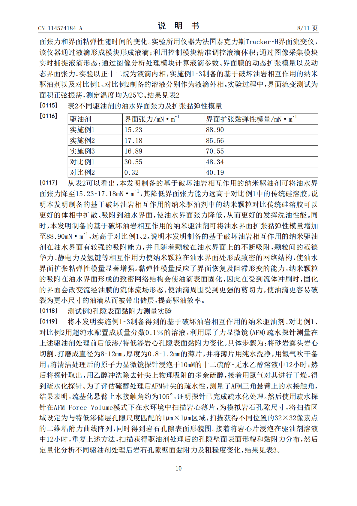
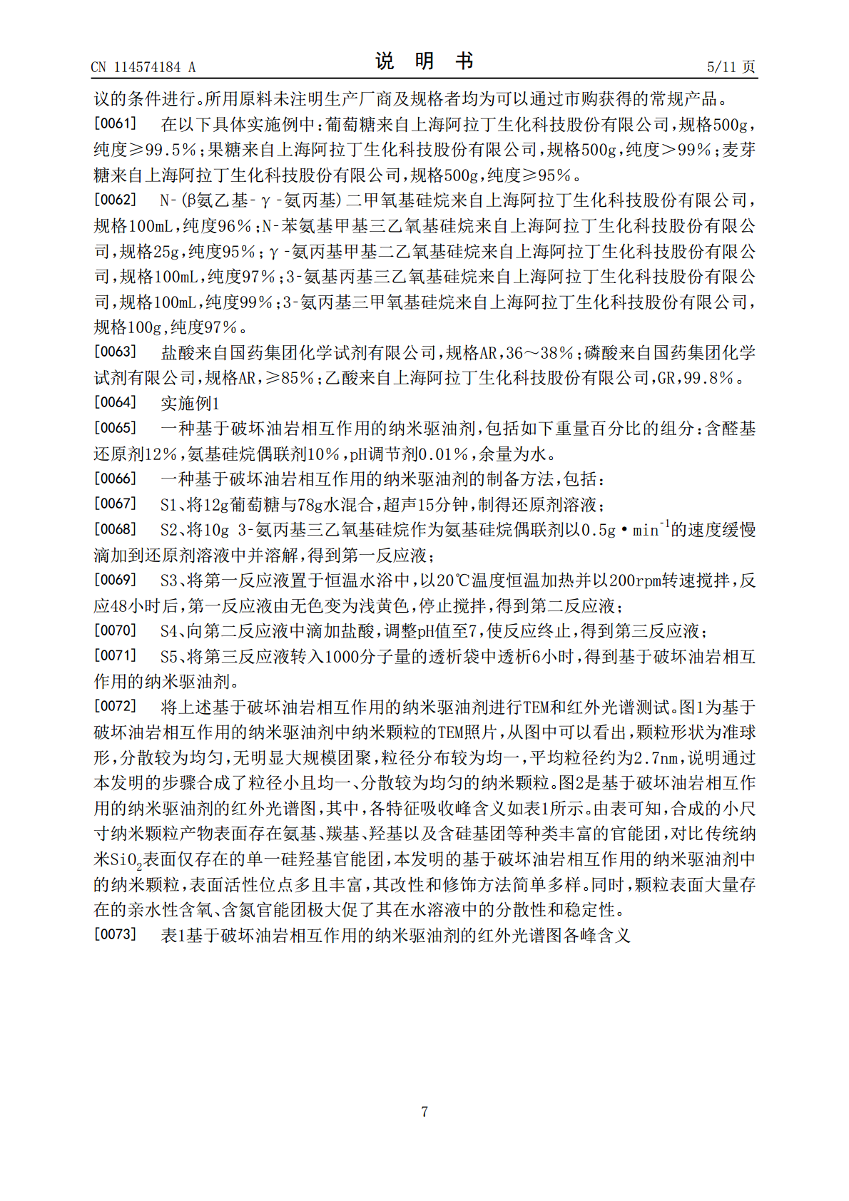
本发明提供一种驱油剂组合物、驱油剂及其制备方法和应用。该驱油剂组合物包括烷基糖苷非离子表面活性剂和氧化胺两性表面活性剂;烷基糖苷非离子表面活性剂和氧化胺两性表面活性剂的质量比为(6~8):(2~4)。该驱油剂包括烷基糖苷非离子表面活性剂、氧化胺两性表面活性剂和水;烷基糖苷非离子表面活性剂和氧化胺两性表面活性剂的质量比为(6~8):(2~4);烷基糖苷非离子表面活性剂和氧化胺两性表面活性剂的总质量占总驱油剂的质量浓度为0.3~0.5wt%。本发明的驱油剂具有乳化原油、降低油水界面张力,能够提高原油乳化稳定性