一种双源镜头调焦设备及方法.pdf
秀华****魔王
在线预览结束,喜欢就下载吧,查找使用更方便
相关资料
一种双源镜头调焦设备及方法.pdf
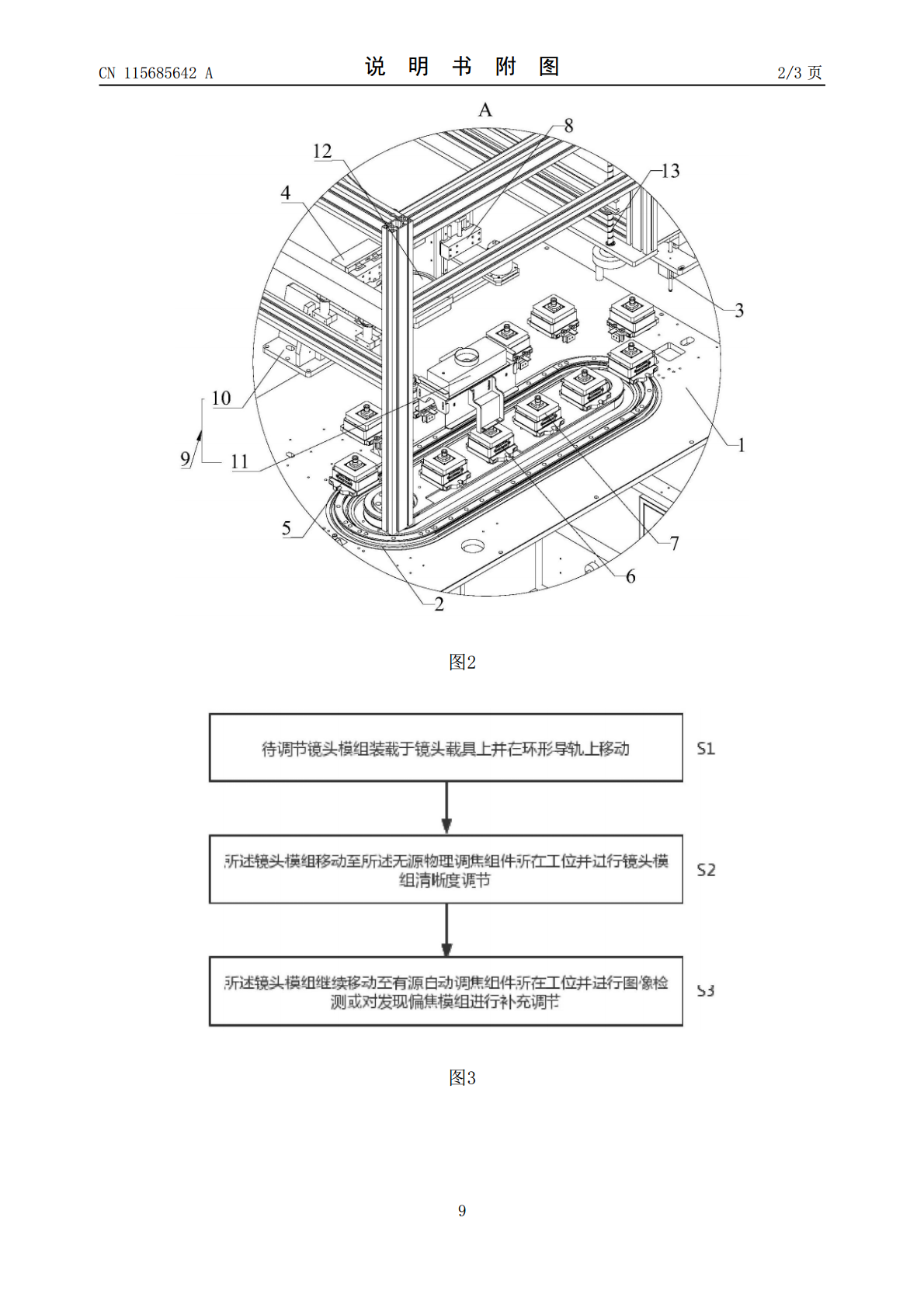
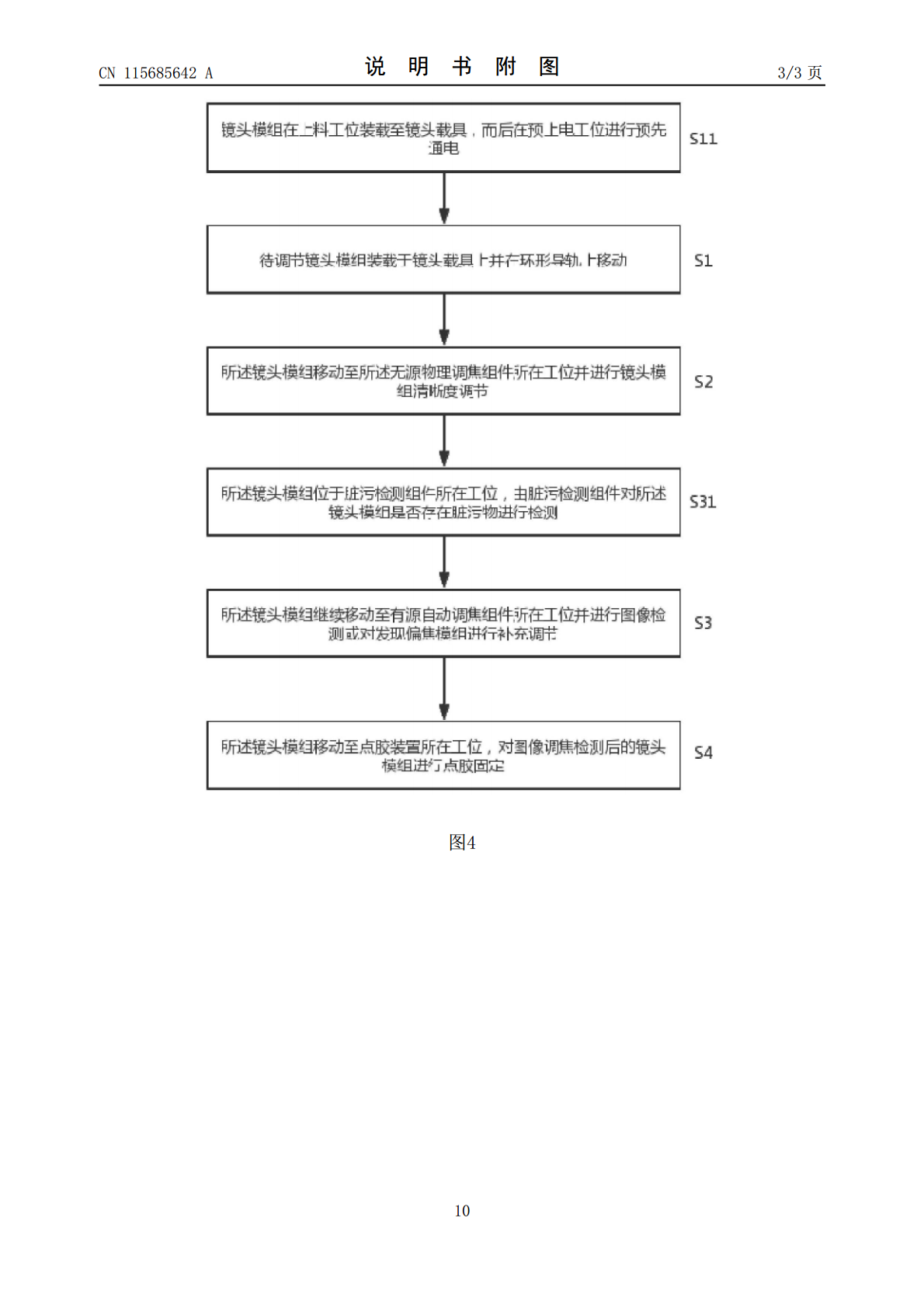
本发明提供一种双源镜头调焦设备,包括操作平台,镜头模组在所述操作平台上进行清晰度调节,还包括环形导轨、无源物理调焦组件、有源自动调焦组件和多个用于装载所述镜头模组的镜头载具,操作平台上设置有环形导轨,镜头载具均可移动安装于环形导轨上,环形导轨的周向上依次设有无源物理调焦组件和有源自动调焦组件。镜头模组在操作平台上先后经过无源物理调焦组件和有源自动调焦组件,由无源物理调焦组件首先对镜头模组的清晰度进行调节,然后通过有源自动调焦组件进行图像检测和补充调节,消除偏焦等镜头缺陷,保证了镜头模组得到有效的调节,获得
一种镜头调焦方法、调焦机构及镜头.pdf
本发明涉及光学系统技术领域,具体公开一种镜头调焦机构,包括调焦手环、固定筒、至少一个圆柱销及圆柱凸轮套筒;所述圆柱凸轮套筒的外圆柱面设置有多头螺纹,所述固定筒内侧设置有与所述圆柱凸轮套筒相配合的多头螺纹;所述圆柱凸轮套筒上径向设置有至少一个凸轮槽,所述圆柱销径向均布在镜筒外圆上,所述圆柱销与所述凸轮槽一一对应;所述固定筒与所述镜头固定连接,所述圆柱凸轮套筒套设于所述固定筒内,所述圆柱凸轮套筒通过所述凸轮槽及所述圆柱销与所述镜筒连接,所述调焦手环与所述圆柱凸轮套筒固定连接。本发明的调焦机构具有有效减少摩擦、
一种镜头调焦结构及调焦方法.pdf
本发明公开了一种镜头调焦结构及调焦方法,涉及光学系统技术领域,包括第一壳体;后镜组件;调焦组件包括第三壳体、第四壳体以及第五壳体,第三壳体和第四壳体均活动设置于第一壳体的内部且均能够沿第一壳体的轴向方向进行直线往复运动,第三壳体的一端套设于第四壳体,第五壳体套设于第一壳体的外侧且能够转动,第三壳体和第四壳体的外侧均设置有第一连接部,第一壳体沿轴向方向设置有导向槽,第一连接部位于导向槽且伸出第一壳体外抵接第五壳体,旋拧第五壳体,以使第三壳体和第四壳体能够进行直线往复运动;以及反射折返组件。相较于现有技术,本
一种双调焦精跟踪镜头.pdf
本发明公开了一种双调焦精跟踪镜头,包括透镜调焦电机组件(16)、主反射镜组(1)和次反射镜调焦组件(2),所述次反射镜调焦组件(2)包括第二次镜连接座(215)、压电陶瓷组件和固定在所述第二次镜连接座(215)上的次反射镜(201),所述压电陶瓷组件与所述第二次镜连接座(215)连接,所述透镜调焦电机组件(16)包括内部设有前组透镜(4)的透镜镜管(1601)、调焦镜管(1602)、连接固定所述透镜镜管(1601)和调焦镜管(1602)的长定位螺钉(1605)和调焦电机(1608),调焦镜管(1602)上
镜头调焦机构和镜头调焦设备.pdf
本发明公开了一种镜头调焦机构和镜头调焦设备,镜头调焦机构包括:第一安装座、第二安装座、调焦对照片、调焦环和弹性组件,第一安装座设置有镜头安装槽,第二安装座位于第一安装座上,调焦对照片设置于第二安装座,调焦环设置于第二安装座,调焦环设置有对接部,以与镜头安装槽内的镜头对应连接且带动镜头调焦,弹性组件设置于第二安装座,弹性组件设置在调焦环和调焦对照片之间,弹性组件用于施加弹性力于调焦环上,以使转动的调焦环沿镜头的光轴方向远离镜头。在调焦环旋转的时候,弹性组件可以减小调焦环与镜头之间的相互作用力,避免调焦环刮伤