预览加载中,请您耐心等待几秒...
1/10
2/10
3/10
4/10
5/10
6/10
7/10
8/10
9/10
10/10

亲,该文档总共11页,到这已经超出免费预览范围,如果喜欢就直接下载吧~

如果您无法下载资料,请参考说明:

1、部分资料下载需要金币,请确保您的账户上有足够的金币

2、已购买过的文档,再次下载不重复扣费

3、资料包下载后请先用软件解压,在使用对应软件打开

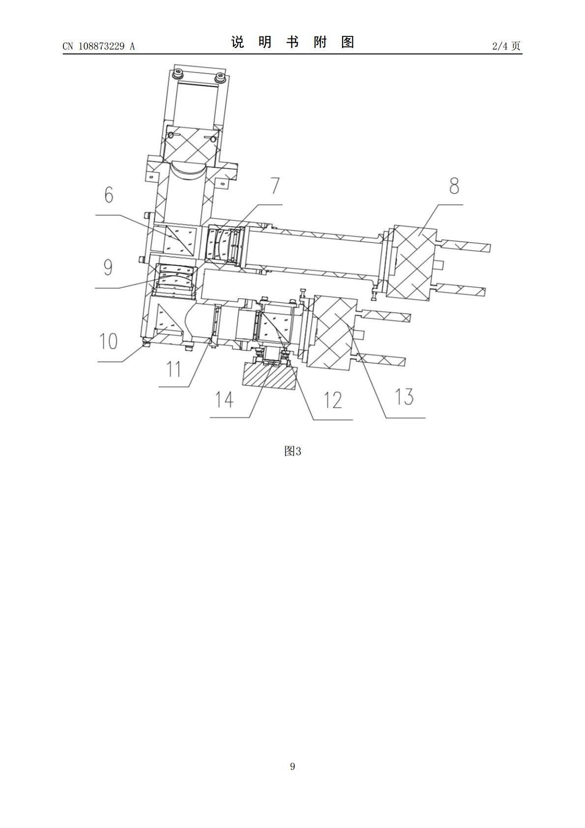
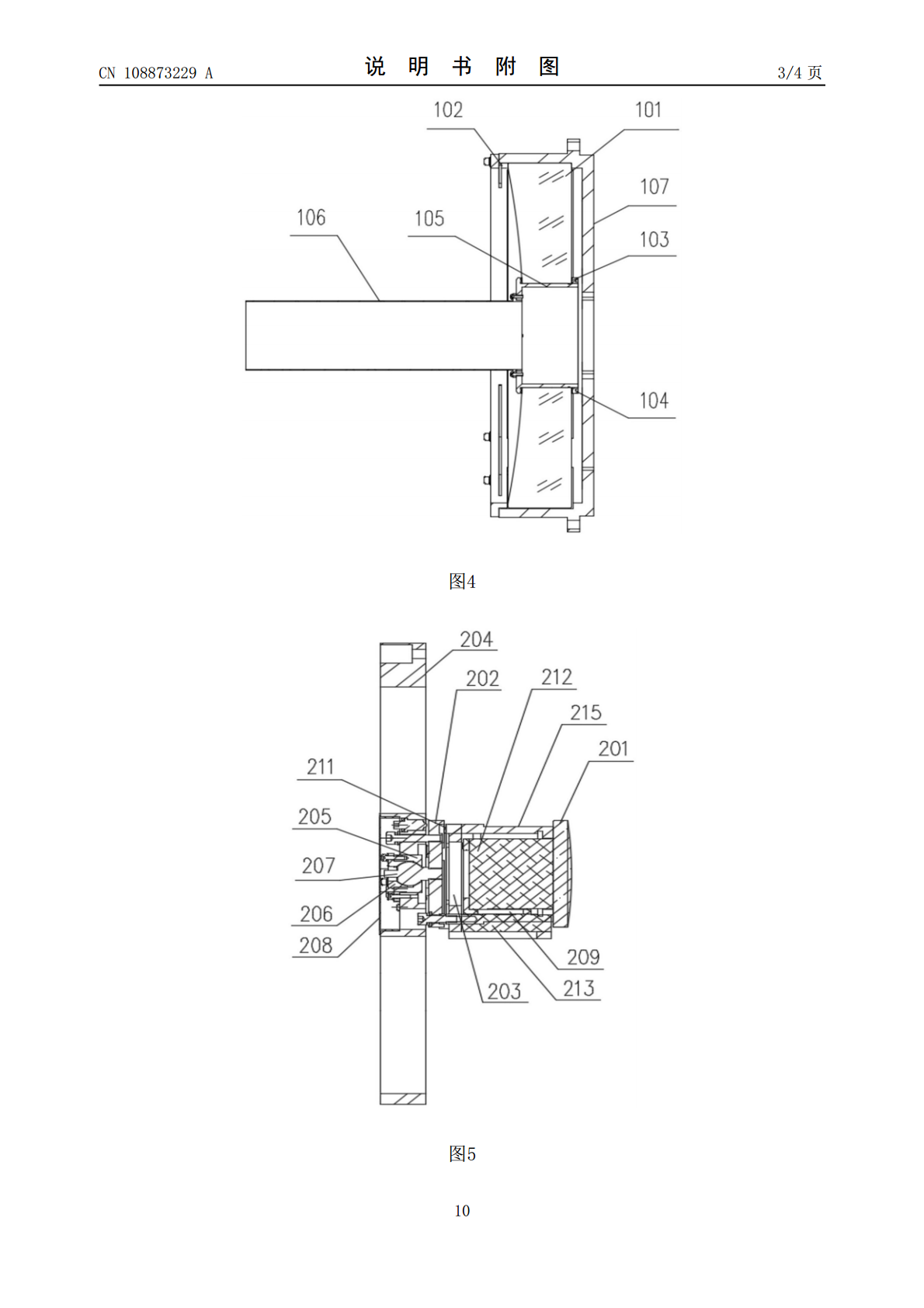
(19)中华人民共和国国家知识产权局(12)发明专利申请(10)申请公布号CN108873229A(43)申请公布日2018.11.23(21)申请号201810678990.2(22)申请日2018.06.27(71)申请人湖北华中光电科技有限公司地址432000湖北省孝感市孝南区长征路199号(72)发明人韩志刚王胜皮雳郑孟侯志超陈长鸣李宏宇(74)专利代理机构武汉东喻专利代理事务所(普通合伙)42224代理人王福新(51)Int.Cl.G02B7/04(2006.01)G02B7/182(2006.01)权利要求书1页说明书5页附图4页(54)发明名称一种双调焦精跟踪镜头(57)摘要本发明公开了一种双调焦精跟踪镜头,包括透镜调焦电机组件(16)、主反射镜组(1)和次反射镜调焦组件(2),所述次反射镜调焦组件(2)包括第二次镜连接座(215)、压电陶瓷组件和固定在所述第二次镜连接座(215)上的次反射镜(201),所述压电陶瓷组件与所述第二次镜连接座(215)连接,所述透镜调焦电机组件(16)包括内部设有前组透镜(4)的透镜镜管(1601)、调焦镜管(1602)、连接固定所述透镜镜管(1601)和调焦镜管(1602)的长定位螺钉(1605)和调焦电机(1608),调焦镜管(1602)上设有调焦曲线槽以及与调焦电机(1608)齿合的调焦齿轮,所述调焦齿轮与所述调焦曲线槽配合。本发明的双调焦精跟踪镜头,对次反射镜和前组透镜进行调焦,高质量成像。CN108873229ACN108873229A权利要求书1/1页1.一种双调焦精跟踪镜头,包括主架(3)、激光成像组件(13)和激光探测组件(14),其特征在于,还包括透镜调焦电机组件(16)、分别设于所述主架(3)两侧的主反射镜组(1)和次反射镜调焦组件(2)以及依次设于所述主反射镜组(1)后的前组透镜(4)和摆镜(5);光路经所述前组透镜(4)调整和所述摆镜(5)反射后的光路上设有第一分光棱镜组(6),经过所述第一分光棱镜组(6)分光后的一路光路上设有第二分光棱镜组(12),另一路光路上设有白光成像组件(8),所述激光成像组件(13)和所述激光探测组件(14)分别设于所述第二分光棱镜组(12)分光后的两束光路上,以同时实现白光成像、激光成像和激光探测;所述次反射镜调焦组件(2)包括第二次镜连接座(215)、压电陶瓷组件和固定在所述第二次镜连接座(215)上的次反射镜(201),所述压电陶瓷组件与所述第二次镜连接座(215)连接,所述压电陶瓷组件通电以带动所述次反射镜(201)移动,实现所述次反射镜(201)微调焦;所述透镜调焦电机组件(16)包括内部设有所述前组透镜(4)的透镜镜管(1601)、调焦镜管(1602)、调焦电机(1608)、连接固定所述透镜镜管(1601)和调焦镜管(1602)的长定位螺钉(1605),所述调焦镜管(1602)上设有调焦曲线槽以及与所述调焦电机(1608)齿合的调焦齿轮,所述调焦齿轮与所述调焦曲线槽配合,以带动所述调焦镜管(1602)和所述透镜镜管(1601)内的前组透镜(4)移动,实现所述前组透镜(4)微调焦。2.根据权利要求1所述的一种双调焦精跟踪镜头,其特征在于,所述第一分光棱镜组(6)和第二分光棱镜组(12)之间依次设有后组透镜(9)、反射镜(10)和带框衰减片(11),所述带框衰减片(11)和所述第二分光棱镜组(12)设于经所述反射镜(10)反射后的光路上。3.根据权利要求1所述的一种双调焦精跟踪镜头,其特征在于,所述主反射镜组(1)包括中间设有孔洞的主反射镜(101)、设于所述孔洞内的镜筒(105)和朝向所述次反射镜调焦组件(2)设置的固定在所述镜筒(105)上的遮光筒(106)。4.根据权利要求3所述的一种双调焦精跟踪镜头,其特征在于,所述次反射镜调焦组件(2)包括与所述主反射镜(101)共轴的次反射镜(201)。5.根据权利要求4所述的一种双调焦精跟踪镜头,其特征在于,所述主反射镜(101)朝向所述次反射镜(201)的一侧为凹的非球面抛物面。6.根据权利要求1所述的一种双调焦精跟踪镜头,其特征在于,所述压电陶瓷组件包括设于所述第二次镜连接座(215)内的二维偏摆台(212)和设于所述第二次镜连接座(215)底部的微位移台(213)。7.根据权利要求1所述的一种双调焦精跟踪镜头,其特征在于,所述次反射镜调焦组件(2)还包括与所述第二次镜连接座(215)连接的次镜座(202),且所述次镜座(202)和第二次镜连接座(215)之间设有视差垫圈(211)。8.根据权利要求7所述的一种双调焦精跟踪镜头,其特征在于,所述视差垫圈(211)的厚度根据所述主反射镜(101)和次反射镜(201)之间的间距进行选取。9.根据权利要求1所述的一种双调焦精跟踪