预览加载中,请您耐心等待几秒...
1/10
2/10
3/10
4/10
5/10
6/10
7/10
8/10
9/10
10/10

亲,该文档总共31页,到这已经超出免费预览范围,如果喜欢就直接下载吧~

如果您无法下载资料,请参考说明:

1、部分资料下载需要金币,请确保您的账户上有足够的金币

2、已购买过的文档,再次下载不重复扣费

3、资料包下载后请先用软件解压,在使用对应软件打开

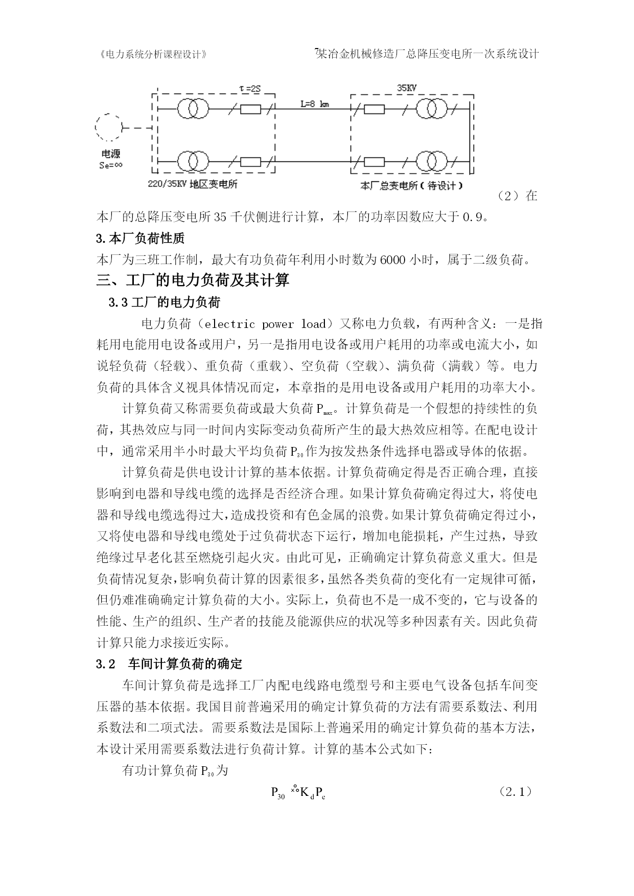
PAGE\*MERGEFORMAT31《电力系统分析课程设计》某冶金机械修造厂总降压变电所一次系统设计课程设计报告题目某冶金机械修造厂总降压变电所一次系统设计课程名称电力系统分析目录TOC\o"1-3"\h\uHYPERLINK\l_Toc1393《电力系统分析》课程设计PAGEREF_Toc13931HYPERLINK\l_Toc21973一、绪论PAGEREF_Toc219731二、HYPERLINK\l_Toc16782工厂供电的设计PAGEREF_Toc167822HYPERLINK\l_Toc306892.1工厂供电的意义及要求PAGEREF_Toc306892HYPERLINK\l_Toc306882.2工厂供电设计的一般原则PAGEREF_Toc306884HYPERLINK\l_Toc83612.3设计的具体内容PAGEREF_Toc83614HYPERLINK\l_Toc140612.4工厂原始资料PAGEREF_Toc140614三、HYPERLINK\l_Toc24950工厂的电力负荷及其计算PAGEREF_Toc249506HYPERLINK\l_Toc318183.3工厂的电力负荷PAGEREF_Toc318186HYPERLINK\l_Toc300053.2车间计算负荷的确定PAGEREF_Toc300056HYPERLINK\l_Toc92693.3工厂计算负荷的确定PAGEREF_Toc92697HYPERLINK\l_Toc102703.4无功功率补偿及其计算PAGEREF_Toc102709HYPERLINK\l_Toc3860四、总降压变电所变压器台数和容量的选择PAGEREF_Toc386010HYPERLINK\l_Toc20945五、短路电流计算PAGEREF_Toc2094511HYPERLINK\l_Toc296115.1短路电流计算的目的PAGEREF_Toc2961111HYPERLINK\l_Toc74505.2短路电流计算的方法和步骤PAGEREF_Toc745011HYPERLINK\l_Toc195315.3该厂供电系统电路及短路等效电路PAGEREF_Toc1953112HYPERLINK\l_Toc294235.4短路计算PAGEREF_Toc2942314HYPERLINK\l_Toc323365.5短路计算结果PAGEREF_Toc3233620HYPERLINK\l_Toc19060六、总降压变电所35kV侧一次设备的选择与校验PAGEREF_Toc1906021七、HYPERLINK\l_Toc5792继电保护装置的整定计算PAGEREF_Toc579223HYPERLINK\l_Toc281667.1总降压变电所35kV变压器的保护PAGEREF_Toc2816623HYPERLINK\l_Toc28247.235kV电力线路保护PAGEREF_Toc282425HYPERLINK\l_Toc1427八、防雷保护与接地装置的设计PAGEREF_Toc142727HYPERLINK\l_Toc122088.1变电所防雷保护与防雷装置的选择PAGEREF_Toc1220827HYPERLINK\l_Toc309278.2接地装置的设计计算PAGEREF_Toc3092727HYPERLINK\l_Toc18683心得体会PAGEREF_Toc1868328HYPERLINK\l_Toc4108参考文献PAGEREF_Toc410829《电力系统分析》课程设计某冶金机械修造厂总降压变电所一次系统设计一、绪论随着我国国民经济的飞速发展,工业对电力的需求也越来越迫切。随着中国工业规模的不断扩大,对电力供应的安全性、可靠性提出了更高的要求,因此电力系统与用户直接关联的供电系统尤为重要。作为供电系统的主要组成部分,电气设备的质量及其性能的先进性是决定供电系统安全可靠运行的前提条件之一。本设计根据该冶金机械厂的相关资料和实际情况,对该厂的总降压变电所系统进行设计。本设计首先根据工厂提供的资料对工厂的负荷情况进行了计算,根据负荷情况对变压器的容量和台数进行了选择。该厂电源由某变电所以35kV双回路架空线引出,本设计选择在该厂设立总降压变电所先将电压降为厂区供电电压10kV,在由各车间变电所降为负荷所需电压。为保证供电系统的可靠性,