预览加载中,请您耐心等待几秒...
1/4
2/4
3/4
4/4

在线预览结束,喜欢就下载吧,查找使用更方便

如果您无法下载资料,请参考说明:

1、部分资料下载需要金币,请确保您的账户上有足够的金币

2、已购买过的文档,再次下载不重复扣费

3、资料包下载后请先用软件解压,在使用对应软件打开

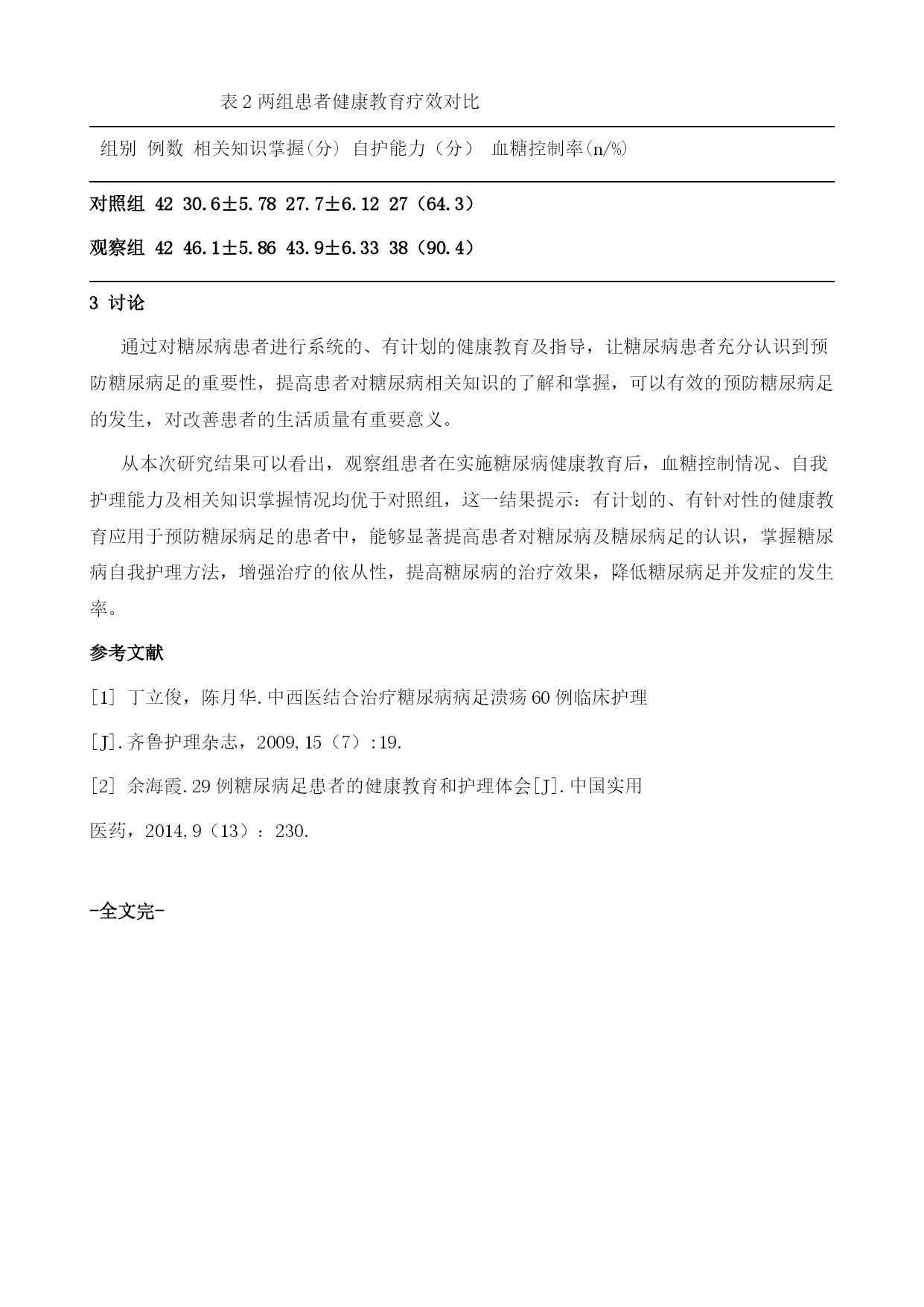
健康教育在预防糖尿病足中的作用【摘要】目的探讨健康教育对预防糖尿病足的效果分析。方法选取糖尿病患者84例,随机分为两组,观察组和对照组各42例。对照组给予糖尿病一般知识健康教育,观察组采用有计划、有针对性的健康教育方式进行宣教。将两组患者糖尿病相关知识掌握情况、自我护理能力及血糖控制情况进行比较。结果观察组相关知识掌握情况、自我护理能力明显高于对照组(P<0.05),血糖控制情况也优于对照组(P<0.05)。结论对糖尿病患者有针对性的健康教育,提高患者对糖尿病足预防的相关知识的掌握,以降低糖尿病足的发生。【关键词】预防;健康教育;糖尿病足糖尿病足(diabetesfootDF)是长期高血糖并继发于神经和血管损害的一种慢性并发症,其护理涉及到饮食、运动及药物等多学科知识,需要多层面、全方位的调护[1]。本文选取2015年1月-2016年6月糖尿病患者42例,给予有针对性健康教育方式进行宣教,取得良好的效果,现报道如下:1资料与方法1.1一般资料选取2015年1月-2016年6月入住我科84例糖尿病患者,将研究对象随机分为观察组和对照组各42例,入组患者均符合WHO糖尿病诊断标准。对照组男23例,女19例,年龄21-68岁,平均年龄52.2±6.1岁,平均空腹血糖9.7mmol/L,平均餐后2小时血糖16.6mmol/L;观察组男25例,女17例,年龄19-65岁,平均年龄51.4±6.7岁,平均空腹血糖10.3mmol/L,平均餐后2小时血糖16.4mmol/L。两组患者在年龄、性别、空腹血糖和餐后2小时血糖等方面比较,无显著差异(P>0.05),具有可比性。1.2评价指标将我院自行设计的评价表发放患者,采用问卷式调查,内容包括:血糖自我监测的方法,糖尿病相关知识,日常护理知识等内容。总分为100分,分值越高表示患者相关知识掌握程度、自我护理能力越好。1.3研究方法1.3.1积极控制血糖:发生足溃疡的危险性与血糖密切相关,血糖值的控制是干预效果的敏感指标。糖尿病足的预防教育应从早期指导患者控制和监测血糖开始,应积极配合医生控制血糖。告知病人吸烟对该疾病的危害性,及时戒烟、限酒。1.3.2糖尿病相关知识宣教:定期进行糖尿病健康知识专题讲座,以通俗易懂的语言、宣传图片、并结合幻灯片,每周集体授课1次。内容为糖尿病的基本知识、糖尿病治疗的药物以及相关饮食情况,如何选择合理的运动方式、血糖的自我监测,对可能出现的并发症进行有效的预防与控制。让患者接受系统的、全面的糖尿病知识教育。提高患者对糖尿病的认识,掌握糖尿病相关知识及糖尿病足防治知识。1.3.3提高自护能力,促使正确的健康行为方式。指导病人掌握自我护理,了解糖尿病的自我防治。(1)如何检查足部有无损伤、感染等;足部皮肤的温度、颜色,趾甲有无异常;(2)进行正确的足部护理,具体做法如下:①指导患者足部日常护理方法,遵医嘱给予中药泡足,以促进血液循环和新陈代谢,降低血液粘稠度,活血通络,祛寒除湿,能有效预防糖尿病足的作用。浸泡双足时水温要适当,不要超过40℃[2],每晚一次,每次20-30min,7-10天为一疗程。保持足部皮肤清洁、湿润。②按摩足部,指导患者每次从趾间开始向上直至膝关节进行按摩。每日2次,每次15min,以促进血压循环。(3)避免足部损伤:①指导患者正确修剪趾甲、合理选择鞋袜的方法。穿鞋前检查鞋内是否清洁、有无坚硬的杂物;不可赤脚走路、光脚穿鞋;避免损伤足部皮肤。②每晚检查足部皮肤有无擦伤、挠伤。1.4统计学处理采用SPSS17.0统计学软件进行数据处理,计量资料采用t检验,计数资料采用检验。2结果观察组在实施糖尿病健康教育后,血糖控制率、自护能力及相关知识掌握情况均优于对照组(P<0.05),具有统计学意义。见表2表2两组患者健康教育疗效对比组别例数相关知识掌握(分)自护能力(分)血糖控制率(n/%)对照组4230.6±5.7827.7±6.1227(64.3)观察组4246.1±5.8643.9±6.3338(90.4)3讨论通过对糖尿病患者进行系统的、有计划的健康教育及指导,让糖尿病患者充分认识到预防糖尿病足的重要性,提高患者对糖尿病相关知识的了解和掌握,可以有效的预防糖尿病足的发生,对改善患者的生活质量有重要意义。从本次研究结果可以看出,观察组患者在实施糖尿病健康教育后,血糖控制情况、自我护理能力及相关知识掌握情况均优于对照组,这一结果提示:有计划的、有针对性的健康教育应用于预防糖尿病足的患者中,能够显著提高患者对糖尿病及糖尿病足的认识,掌握糖尿病自我护理方法,增强治疗的依从性,提高糖尿病的治疗效果,降低糖尿病足并发症的发生率。参考文献[1]丁立俊,陈月华.中西医结合治疗糖尿病病足溃疡60例临床护理[J].齐鲁护理杂志,2009,15(7):19.[2]余海霞