

试题-全国-2011_八年级化学 4.rar
论文****轩吖
在线预览结束,喜欢就下载吧,查找使用更方便
相关资料
试题-全国-2011_八年级化学 4.rar
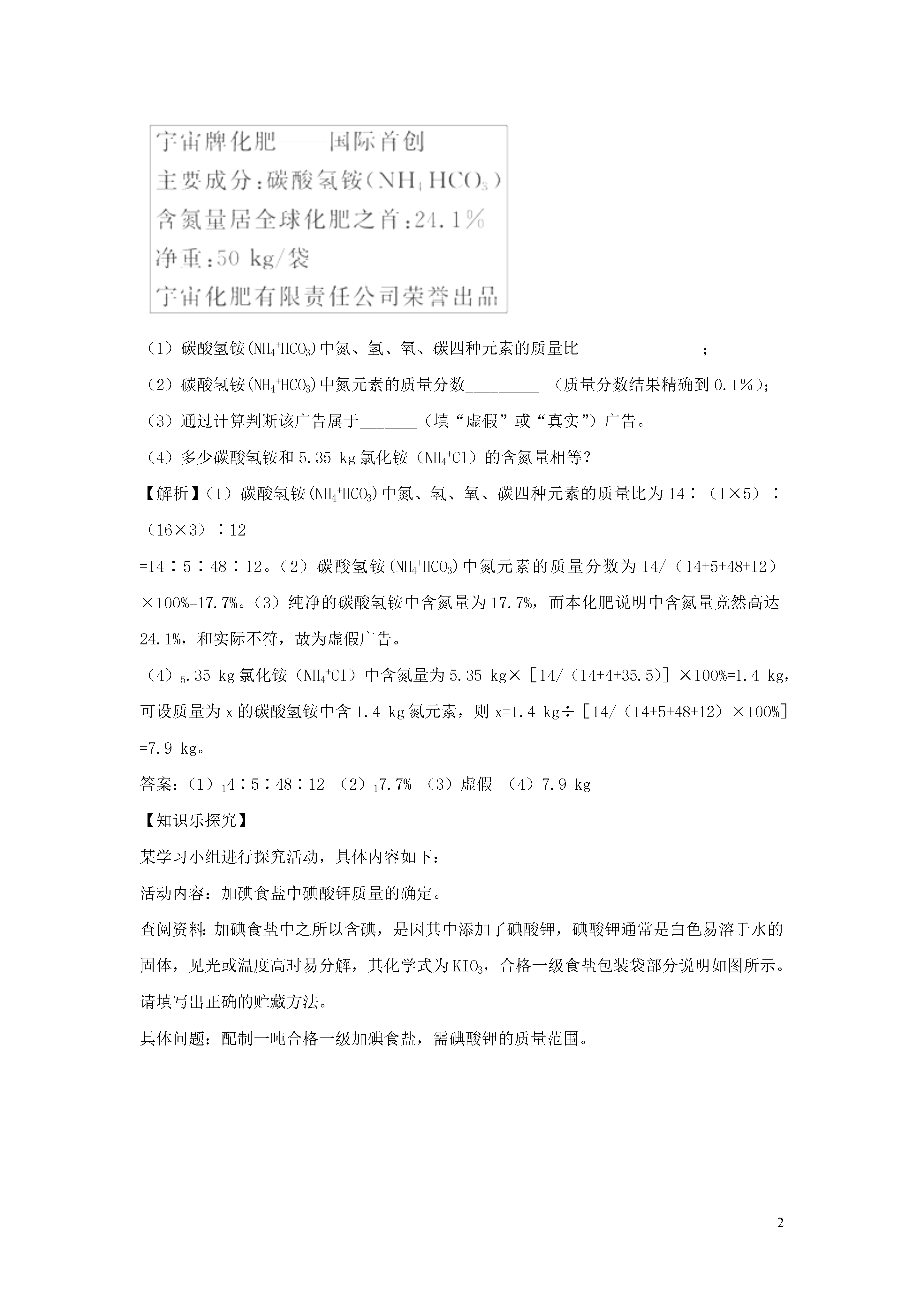
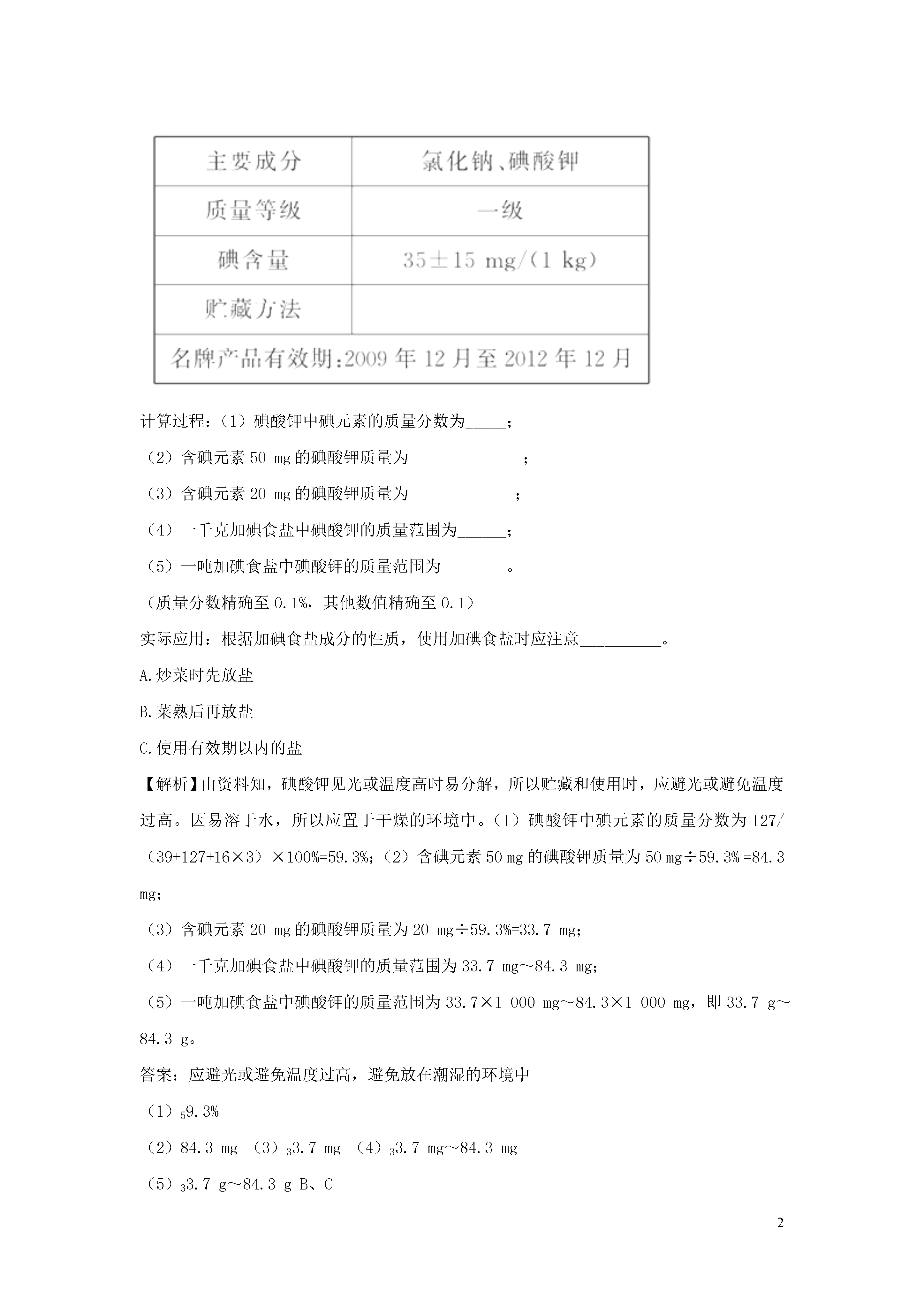
2第二节物质组成的表示【考点精突破】【例1】如图,这四位同学描述的是同一化学符号,此化学符号是()A.HCNB.O3C.ClO2D.NH3【解析】选C。A中由三种元素组成,B中由一种元素组成,C符合如图描述,D表示一个分子中含有四个原子。【例2】请将下列短文中带点的部分,用恰当的化学用语填空:“南澳一号”考古发掘出青花瓷器、青铜器、铁器等文物。青花瓷上的着色剂是氧化钴(CoO),氧化钴中钴元素的化合价显+2价_______;青铜器文物上的铜绿可用酸洗,清洗后的溶液中含有铜离子____
试题-全国-2011_八年级化学 4.rar
2第一节空气的成分【考点精突破】【例1】如图是实验室测定空气中氧气含量的常用装置,请完成下列问题。(1)在此实验进行前,需准确测量密闭系统内空气的体积,密闭系统内有两个注射器和一个不规则的玻璃管,你认为密闭系统中空气体积的测量方法是_______________________;(2)用酒精灯加热时,先给玻璃管预热的原因是_______________________________________;(3)为确保氧气完全被消耗,实验中应注意的问题是________;a.铜丝量要足b
试题-全国-2011_八年级化学 4.rar
2第三节性质活泼的氧气【考点精突破】【例1】如图是实验室制取气体的常用装置。请回答:(1)仪器a名称是_________,A装置中的集气装置只能收集密度比空气__________的气体。(2)实验室用分解过氧化氢(H2O2)的方法来制备氧气,其文字表达式为__________________________,反应中,MnO2起________作用,加快了H2O2的分解。(3)用A或B装置制备气体的反应应该是____________和液体不需要加热的反应。【解析】(1)本小题考查学生
试题-全国-2011_高中化学 4.rar
-4-用心爱心专心4.2铝金属材料(2课时)第2课时金属与金属材料课时达标1.(变式)在一次香港拍卖会上,保利集团花费3000多万港币购回火烧圆明园时流失的国宝:铜铸的牛首、猴首和虎首。普通铜器时间较长容易出现铜绿,其主要成分是[Cu2(OH)2CO3]。这三件1760年铜铸的国宝在240年后看上去依然熠熠生辉,不生锈,下列对其原因的分析,最可能的是()A.它们的表面电镀上了一层耐腐蚀的黄金B.环境污染日趋严重,它们表面的铜绿被酸雨溶解洗去C.铜的金属活动性比氢小,因此不易被氧化D.它们是含一定比例金、银
试题-全国-2011_高中化学 4.rar
-5-用心爱心专心4.2铝金属材料(2课时)第1课时铝与铝合金课时达标1.(原创)镁铝合金因坚硬、轻巧、美观、洁净、易于加工而成为被广泛应用的新型建筑装潢材料。主要用于制作窗框、卷帘门、防护栏等。下列与这些用途无关的性质是()A.不易生锈B.导电性好C.密度较小D.强度较高2.(选用)铝在人体中积累可使人慢慢中毒,1989年世界卫生组织正式将铝确定为食品污染源之一并加以控制。铝在下列场合使用必须加以控制的是①制铝锭,②制易拉罐,③制电线电缆,④制牙膏皮,⑤用明矾净水,⑥制炊具,⑦用明矾和小苏打做食品膨化剂