预览加载中,请您耐心等待几秒...
1/10
2/10
3/10
4/10
5/10
6/10
7/10
8/10
9/10
10/10

在线预览结束,喜欢就下载吧,查找使用更方便

如果您无法下载资料,请参考说明:

1、部分资料下载需要金币,请确保您的账户上有足够的金币

2、已购买过的文档,再次下载不重复扣费

3、资料包下载后请先用软件解压,在使用对应软件打开

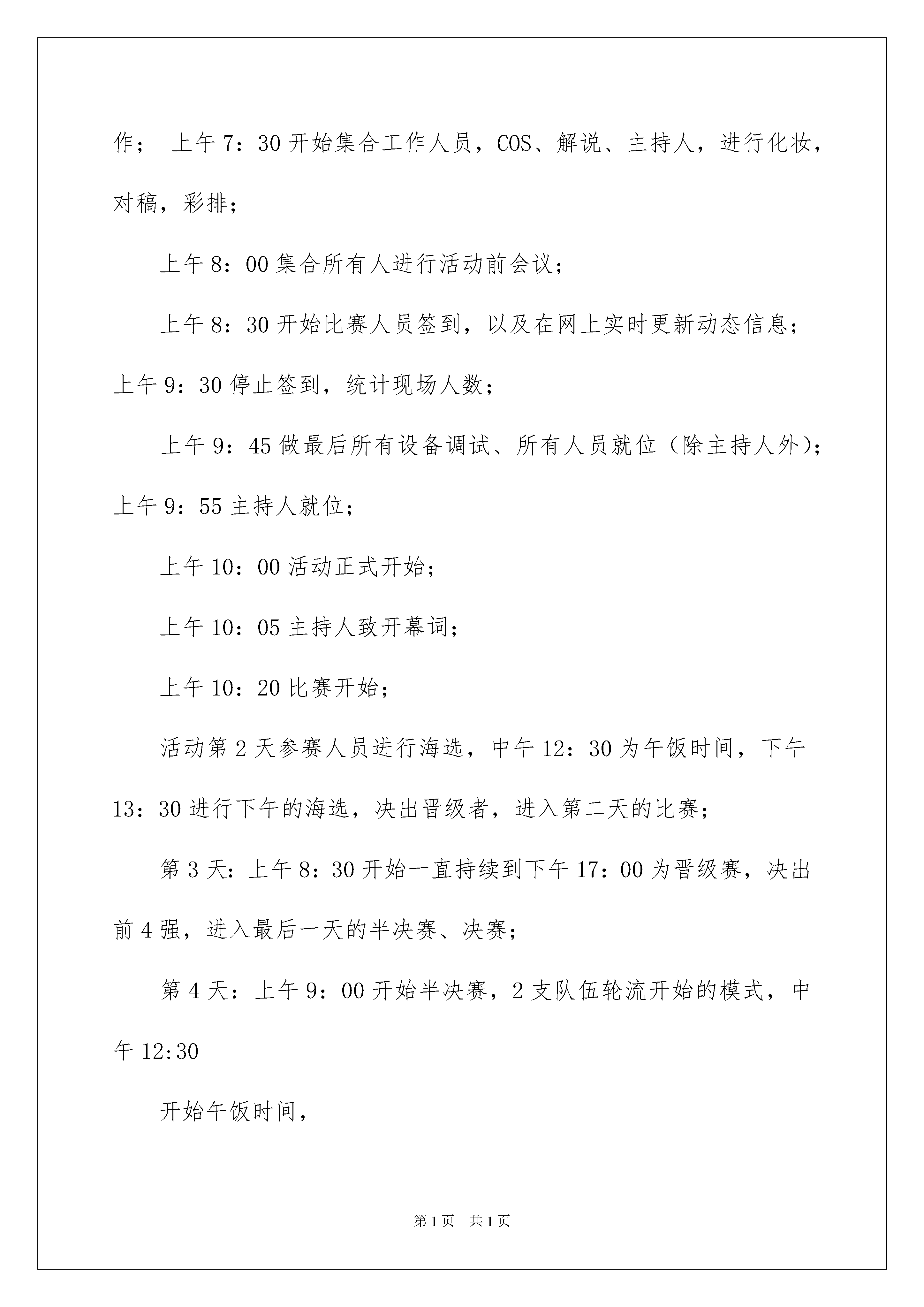
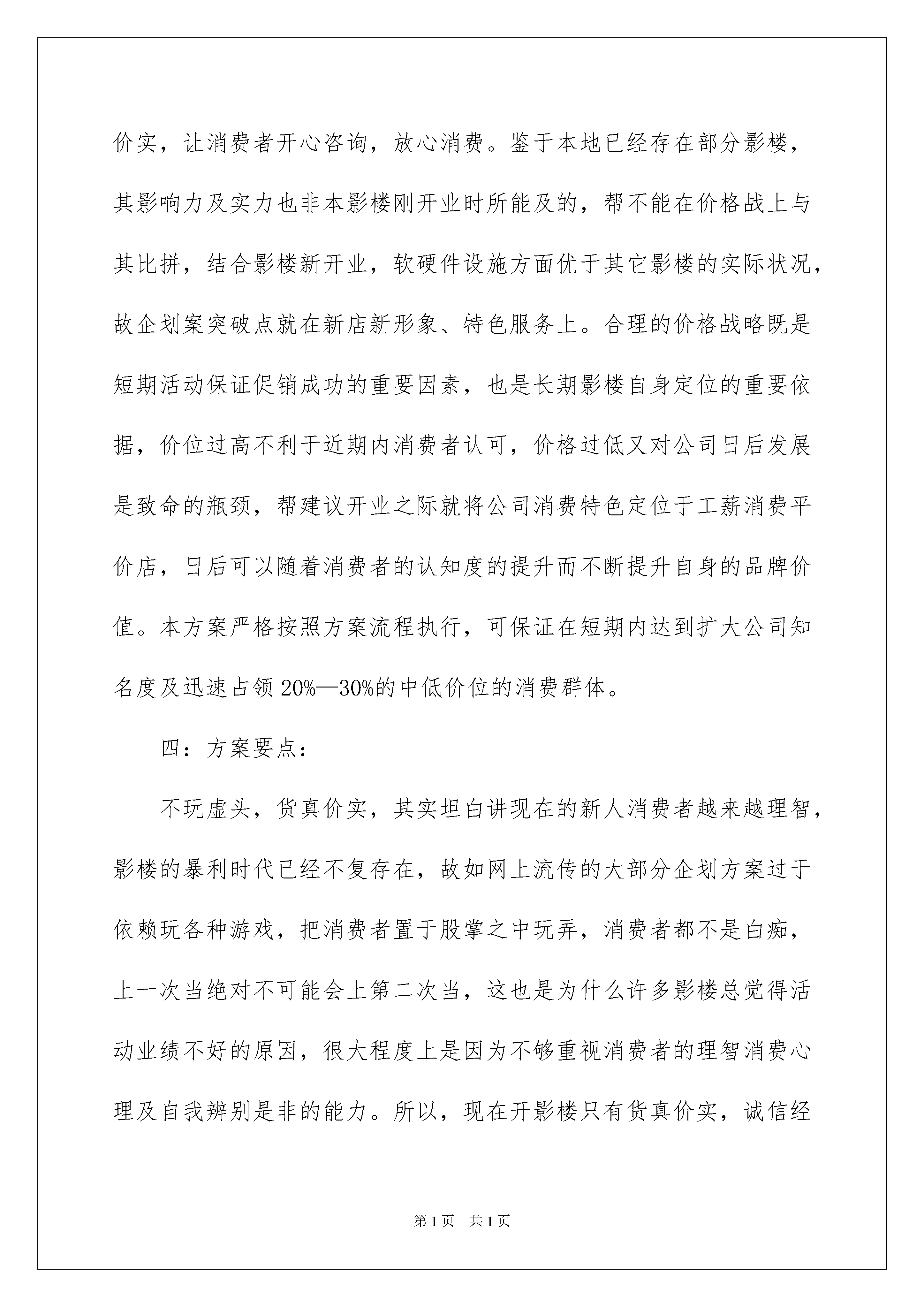
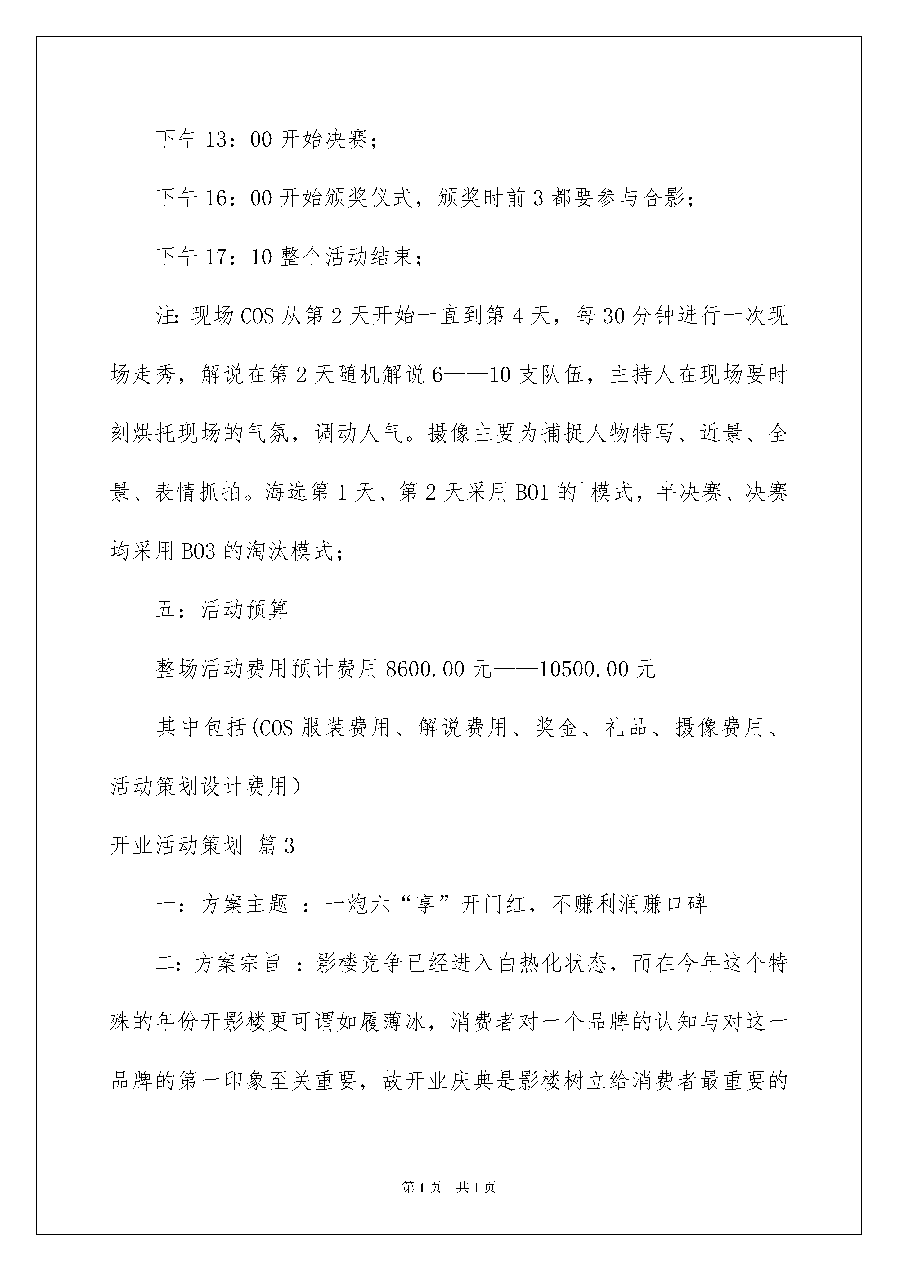
2022关于开业活动策划3篇关于开业活动策划3篇开业活动策划篇1最简单实用的电脑录音软件制作广告录音的经验与大家分享你也可以录制出属于自已的声音我用过的最简单实用的电脑录音方法就是电脑自带的录音机。使用方法是点左下角的开始-程序-附件-娱乐-里面有个录音机。点一下。就会弹出一个录音机。不用我说。大家一看就能会用了。但是录音如果需要做后期处理。加背景音乐。这个就不行了。需要下载COOLEDIT这个软件不过那个软件是国外软件。需要汉化后才能使用如果您要做促销卖场类的广播。或是宣传配音最好还是找专业制作的。这点我深有体会。第一设备方面。专业制作录音的麦克风。最基本的也得是电容式麦克风。48V专业幻像电源供电。600元以上的7.1声卡。总共下来。最少也要3000元才能录制出圆润清晰饱满的效果。更重要的是录音师的经验。能很好的把握语调。感觉才能很好的带动现场气氛。才能真正达到促销的目地。让更多的顾客光临店铺一则动听的广告录音。可以挽回一个面临倒闭的店铺。比如我一个好哥们是开羊毛衫店的。经营惨淡。正打算不干了。花上百元印制传单。宣传本店转项经营。服装赔钱处理。但还是少有人光顾。后来我在网上帮他找了一家制作广告录音的工作室花150元制作了广告录音。做好了后用他们传过来的MP3文件在电脑里用千千静听。循环着播放。播一遍促销广告。中间再插一个音乐。这样一来。路过他店的顾客。进店看的比以往多了很多。行人往他店看的更多。不再是低头走过这就是最好的广告效应。下次当他想买羊毛衫。在他的浅意识里。首先想到的就是这家店。和动听的声音。这样一来。他的店不但没有关门。而且不断的进新货。一年下来。赚的盆满钵满还要打算扩店呢。制作促销录音不只是喊。更是一种艺术。喊的好。不会让街坊反感。而且会让你店的回头率更高。不要差几十元。找不专业的制作。细算。播放几个月下来。好听的声音。和不大好听的声音。给你店带来的收入差距。是无法想像的。制作广告录音。并不是谁都能做的。即使是电台主持人。录些平淡的还好。但录促销时喊不出来气势。还是达不到效果。起到相反的效果。正所谓一分钱一分货不要差百十元。耽误你店一年的生意。到当地电台找主持人制作录音时。先要设计好要录的稿子。送到电台就可以。最好在稿子中标明感觉。比如语速。感觉。风格等。要不然录制出来的。会让你大失所望开业活动策划篇2一、活动目的:聚集人气,提高知名度,达到提高营业额;二、活动方案:1.前期宣传工作:通过网络、DM单、门头X展架为主要宣传方式,其次可以借助媒体进行更周到的宣传,聚集更多的人参加比赛,宣传范围在全绵阳市进行宣传,更加主要的是在店面附近及方圆2—3KM的范围进行宣传,从而提高人气、知名度;2.活动所需物料:在活动期间需要准备以下物料,用作会场布置、赛事奖励发放、宣传;活动现场布置:1、气球200——300个;2、180cm——200cm拱门1个;3、游戏静电贴纸6张;4、婚庆彩带20条;5、横幅3——4条;宣传:1、DM单500张;2、X展架2个;3、水牌60个;4、KT板人物写真12个;赛事奖励:1、活动奖金3000.00元;(第一名1500.00、第二名1000.00、第三名500.00);2、名次证书15个;3、活动奖品15个(第一名西伯利亚V2耳机5个,第二名变速神鹰鼠标5个,第三名LOL鼠标垫5个);三、活动人员配置COSplay4人;内部员工现场解说2人;外请督导2人;内部员工现场礼仪4人;内部员工摄像2人;外请迎宾4人;内部员工安保2人;内部员工技术人员2人;维护公司主持人2人;内部员工、本人音控1人;内部员工活动现场人员总数26人;四、活动流程活动周期及活动中安排如下:1.活动周期;整个活动周期持续4天时间;第1天:布置活动现场,贴花、拉彩带、横幅、贴气球、做拱门;第2天:上午7:00——12:30,下午:13:30——18:00;上午7:00前所有工作人员必须到达活动现场,做一系列准备工作;上午7:30开始集合工作人员,COS、解说、主持人,进行化妆,对稿,彩排;上午8:00集合所有人进行活动前会议;上午8:30开始比赛人员签到,以及在网上实时更新动态信息;上午9:30停止签到,统计现场人数;上午9:45做最后所有设备调试、所有人员就位(除主持人外);上午9:55主持人就位;上午10:00活动正式开始;上午10:05主持人致开幕词;上午10:20比赛开始;活动第2天参赛人员进行海选,中午12:30为午饭时间,下午13:30进行下午的海选,决出晋级者,进入第二天的比赛;第3天:上午8:30开始一直持续到下午17:00为晋级赛,决出前4强,进入最