试题-湖北-2015_湖北省安陆市府城德安初级中学2016届九年级化学上学期期中试题(扫描版) 新人教版.doc
康佳****文库
在线预览结束,喜欢就下载吧,查找使用更方便
相关资料
试题-湖北-2015_湖北省安陆市府城德安初级中学2016届九年级化学上学期期中试题(扫描版) 新人教版.doc
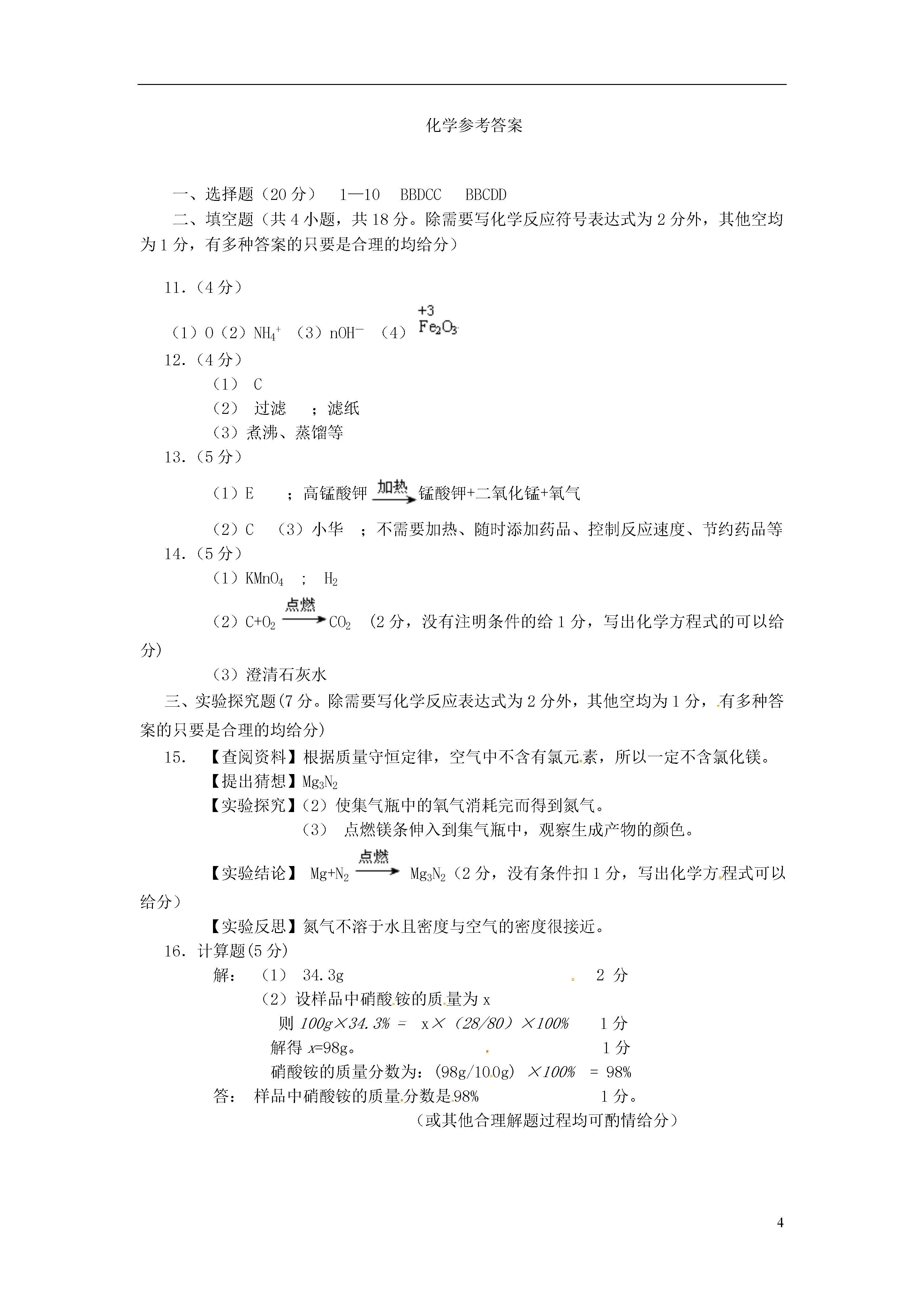
4湖北省安陆市府城德安初级中学2016届九年级化学上学期期中试题化学参考答案一、选择题(20分)1—10BBDCCBBCDD二、填空题(共4小题,共18分。除需要写化学反应符号表达式为2分外,其他空均为1分,有多种答案的只要是合理的均给分)11.(4分)(1)O(2)NH4+(3)nOH-(4)12.(4分)(1)C(2)过滤;滤纸(3)煮沸、蒸馏等13.(5分)(1)E;高锰酸钾锰酸钾+二氧化锰+氧气(2)C(3)小华;不需要加热、随时添加药品、控制反应
湖北省安陆市府城德安初级中学2016届九年级化学上学期期中试题扫描版新人教版.doc
6湖北省安陆市府城德安初级中学2016届九年级化学上学期期中试题化学参考答案一、选择题(20分)1—10BBDCCBBCDD二、填空题(共4小题共18分。除需要写化学反应符号表达式为2分外其他空均为1分有多种答案的只要是合理的均给分)11.(4分)(1)O(2)NH4+(3)nOH-(4)12.(4分)(1)C(2)过滤;滤纸(3)煮沸、蒸馏等13.(5分)(1)E;高锰酸钾锰酸钾+二氧化锰+氧气(2)C(3)小华;不需要加热、随时添加药品、控制
湖北省安陆市府城德安初级中学2016届九年级化学上学期期中试题扫描版新人教版.doc
6湖北省安陆市府城德安初级中学2016届九年级化学上学期期中试题化学参考答案一、选择题(20分)1—10BBDCCBBCDD二、填空题(共4小题,共18分。除需要写化学反应符号表达式为2分外,其他空均为1分,有多种答案的只要是合理的均给分)11.(4分)(1)O(2)NH4+(3)nOH-(4)12.(4分)(1)C(2)过滤;滤纸(3)煮沸、蒸馏等13.(5分)(1)E;高锰酸钾锰酸钾+二氧化锰+氧气(2)C(3)小华;不需要加热、随时添加药品、控制反应速度、节约药品等14.(5分)(1)KMnO4;H
湖北省安陆市府城德安初级中学2016届九年级化学上学期期中试题扫描版新人教版.doc
6湖北省安陆市府城德安初级中学2016届九年级化学上学期期中试题化学参考答案一、选择题(20分)1—10BBDCCBBCDD二、填空题(共4小题共18分。除需要写化学反应符号表达式为2分外其他空均为1分有多种答案的只要是合理的均给分)11.(4分)(1)O(2)NH4+(3)nOH-(4)12.(4分)(1)C(2)过滤;滤纸(3)煮沸、蒸馏等13.(5分)(1)E;高锰酸钾锰酸钾+二氧化锰+氧气(2)C(3)小华;不需要加热、随时添加药品、控制
试题-湖北-2015_湖北省安陆市府城德安初级中学2015-2016学年八年级物理上学期期中试题(扫描版) 新人教版.doc
湖北省安陆市府城德安初级中学2015-2016学年八年级物理上学期期中试题安陆市2015—2016学年度上学期期中质量调研八年级物理参考答案一、单项选择题(共12小题,共36分)1-4ABCD5-8ABCB9-12BCCB二、填空题(共6小题,共22分)1.云、飞机或乘客、900、地平线2.响度、音色、音调3.信息、能量、信息4.①、③、②5.汽化、大、水面、不变、吸热6.熔化、升华、吸(收)、水蒸气三、实验探究题(共4小题,共28分)1.(5分)体温、-20~100、1、-4、B2.(6分)(1)34、