预览加载中,请您耐心等待几秒...
1/3
2/3
3/3

在线预览结束,喜欢就下载吧,查找使用更方便

如果您无法下载资料,请参考说明:

1、部分资料下载需要金币,请确保您的账户上有足够的金币

2、已购买过的文档,再次下载不重复扣费

3、资料包下载后请先用软件解压,在使用对应软件打开

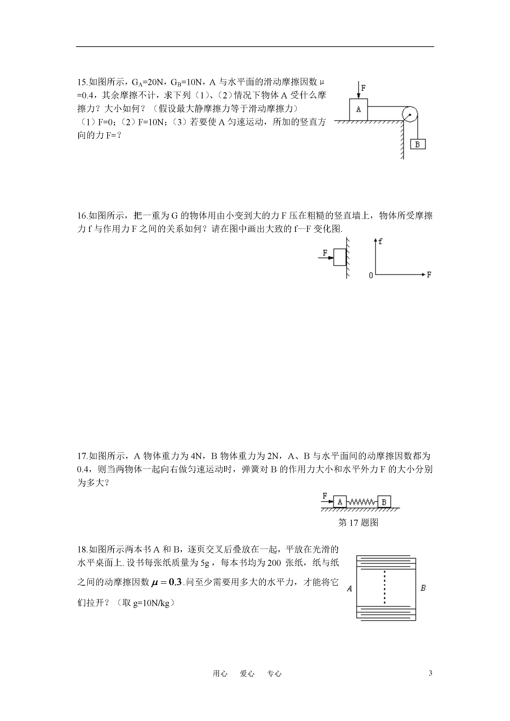
3用心爱心专心3摩擦力一、选择题(每小题有一个或多个选项符合题意)1.关于摩擦力,下列说法正确的是()A.静摩擦力产生在两个相对静止的物体之间,滑动摩擦力产生在两个相对运动的物体之间B.静摩擦力可以作为动力、阻力,而滑动摩擦力只能作为阻力C.有摩擦力一定存在弹力,且摩擦力的方向总与相对应的弹力方向垂直D.摩擦力的大小与正压力大小成正比2.下列关于静摩擦力的说法,正确的是()A.两个相对静止的物体之间一定有静摩擦力的作用,并且受静摩擦力作用的物体一定是静止的B.静摩擦力方向总与物体的运动趋势方向相反C.静摩擦力的大小可以用公式F=μN直接计算D.在压力一定的条件下静摩擦力的大小是可以变化的,但有一个限度3.关于动摩擦因数μ,下列说法正确的是()A.两物体间没有摩擦力产生,说明两物体间的动摩擦因数μ=0B.增大两物体的接触面积,则两物体间的动摩擦因数增大C.增大两物体间的正压力,则两物体间的动摩擦因数增大D.两物体的材料一定,两物体间的动摩擦因数仅决定于两接触面的粗糙程度4.下列哪些情况是因为摩擦力太小的缘故()A.在沙漠(或沙坑)上走路比在柏油路上费力B.在冰面上走很容易跌倒C.船在水上缓慢行驶D.数钞票时,如果手不沾水会滑5.一个木块置于粗糙程度处处相同的水平地面上,在一水平拉力的作用下沿地面向前滑行,当水平拉力增大时,木块受到的滑动摩擦力大小将()A.增大B.不变C.减小D.无法确定6.粗糙水平地面上有一木箱,现用一水平力拉着木箱匀速前进,则()A.木箱所受的拉力和地面对木箱的摩擦力是一对作用力和反作用力B.木箱对地面的压力和地面对木箱的支持力是一对作用力和反作用力C.木箱所受的重力和地面对木箱的支持力是一对平衡力D.木箱对地面的压力和地面对木箱的支持力是一对平衡力7.自行车在平直公路上前进,下列关于自行车前后轮受到的摩擦力的方向的说法中,正确的是()A.前后轮受到的摩擦力均向后B.前后轮受到的摩擦力均向前C.前轮受到的摩擦力向后,后轮受到的摩擦力向前D.前轮受到的摩擦力向前,后轮受到的摩擦力向后8.如图所示,在水平面上有一个向右运动的物体,物体的质量为20kg,与水平面间的动摩擦因数为0.1,它在运动过程中还受到一个水平向左的大小为10N的拉力作用,则物体所受滑动摩擦力的大小为(g取10N/kg)A.10N,水平向右B.10N,水平向左C.20N,水平向右D.20N,水平向左9.如图所示,A、B、C三个物体放在水平地面上,A和C各受大小均为5N的水平拉力F1和F2作用,三个物体都保持静止,则AB间的摩擦力、BC间的摩擦力、C和地面间的摩擦力分别为()A.5N,0,5NB.5N,5N,0C.5N,0,10ND.5N,5N,10N10.如图所示,用力F把铁块压在竖直墙上,此时重力为G的物体沿墙壁匀速下滑,若物体与墙壁之间的动摩擦因数为,则物体所受摩擦力的大小为()A.B.C.GD.二、填空题(把答案填在相应的横线上或按题目要求作答)11.如图所示,一木板B放在水平地面上,木块A放在B的上面,A的右端通过细线、轻质弹簧秤固定在直立的墙壁上,用F向左拉动B,使它以速度v运动,稳定后,弹簧秤示数为T,则此时木块A和木板B之间的摩擦力为;若用2F的力向左拉动B,使它向左运动,则当稳定后,弹簧秤示数为.通过此装置还能测量木块A和木板B之间的动摩擦因数,此时可以,结果记为,则动摩擦因数的表达式为.12.如图所示,在水平桌面上放一块重为GA=20N的木块,木块与桌面间的动摩擦因数=0.4,则使这块木块沿桌面作匀速运动时的水平拉力F为;如果再在木块A上加一块重为GB=10N的木块B,B与A之间的动摩擦因数=0.2,那么当A、B两木块一起沿桌面匀速滑动时,对木块A的水平拉力应为;此时木块B受到木块A的摩擦力为.三、解答题(解答时请写出必要的文字说明、方程式和重要的演算步骤)13.一个重为200N的物体,放在水平面上,物体与平面间的动摩擦因数,试求该物体在下列几种情况下受到的摩擦力.(1)物体静止时用F=8N的水平力向右拉物体;(2)物体静止时用F=30N的水平力向右拉物体;(3)物体以15m/s的初速度向左运动,用F=18N的水平向右的力拉物体.14.如图所示,在水平面上放置两个物体A、B,已知A、B两物体与地面的最大静摩擦力分别为8N和4N,现在有一个水平力F=6N,若(1)向右作用于A物体时,A对B的作用力多大?(2)向左作用于B物体时,A对B的作用力多大?15.如图所示,GA=20N,GB=10N,A与水平面的滑动摩擦因数μ=0.4,其余摩擦不计,求下列(1)、(2)情况下物体A受什么摩擦力?大小如何?(假设最大静摩擦力等于滑动摩擦力)(1)F=0;(2)F=10N;(3)若要使A匀速运动,所加的竖直方向的力F=?16.如图所示,把一重为