预览加载中,请您耐心等待几秒...
1/9
2/9
3/9
4/9
5/9
6/9
7/9
8/9
9/9

在线预览结束,喜欢就下载吧,查找使用更方便

如果您无法下载资料,请参考说明:

1、部分资料下载需要金币,请确保您的账户上有足够的金币

2、已购买过的文档,再次下载不重复扣费

3、资料包下载后请先用软件解压,在使用对应软件打开

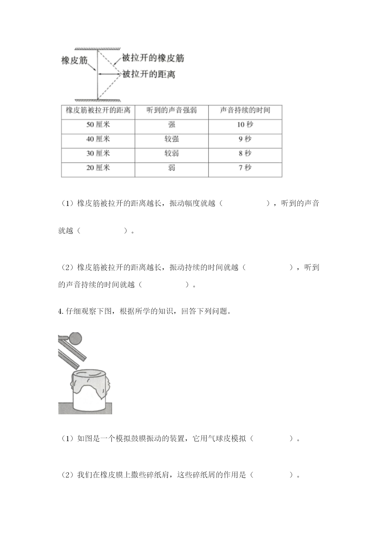
教科版科学四年级上册知识点期末测试卷 一.选择题(共10题,共22分) 1.评价肺功能强弱指标依据的是()。 A.心脏跳动次数的多少B.肺活量的大小C.脉搏跳动次数的多少D.营养指数的高低 2.在弹奏吉他时,若想要使它发出的声音响一些,可以()。 A.调节弦的松紧度B.用的力气大一点C.用的力气小一点 3.重力的方向总是()。 A.竖直向上B.不确定C.竖直向下 4.我们把用力击打鼓心和轻轻击打同一鼓心时鼓发出的声音的差异称为()。 A.强弱不同B.高低不同C.频率不同 5.我们从空气中吸入的()可以帮助我们正常地生活和工作。 A.氧气B.二氧化碳C.无法确定 6.小金的爸爸给他买了一个吉他,小金非常高兴,他拿过吉他仔细研究,发现吉他的弦有的粗有的细,松紧不同,声音也不一样。 ①拨动吉他弦,声音最高的是()。 A.最粗的弦B.最细的弦C.中等粗细的弦 ②小金发现有一根琴弦声音有些低,他应该()。 A.将这根琴弦调紧一些B.将这根琴弦调松一些C.用力弹 7.下列描述声音的词语不合适的一组是()。 A.高低、高兴B.悦耳、动听C.刺耳、难听 8.()是气体交换的“中转站”。 A.心脏B.肺C.膈肌 9.要使小提琴发出的声音的音调变高,应采取的办法是()。 A.放松琴弦B.拉紧琴弦C.增加部分弦线的长度 10.下面不能使小车运动变快的措施是()。 A.增加载重量B.减小摩擦力C.增大与运动方向相同的拉力大小 二.填空题(共7题,共34分) 1.在“do、re、mi”这三个音节中,do的声音是最低的,用数字“1”表示;()的声音是最高的,用数字()表示。 2.把纸卷成喇叭状,将小的一端放在耳朵上,这时会感到听到的声音比平时大,这说明耳郭的作用是()。 3.在科学中,力的单位是牛顿,简称牛,用符号()表示。它是以英国著名物理学家()的名字命名的。 4.音量的大小与物体()有关。振动幅度越(),声音越();振动幅度越(),声音越()。 5.根据食物的生熟,可以分成()和()。 6.声音分()、低、()、弱进行分类,描述和记录。 7.声音的高低可以用()来描述。物体振动得越(),声音就越高;物体振动得越(),声音就越低。 三.判断题(共10题,共20分) 1.耳郭会振动,所以我们能听到声音。() 2.用力拉自制二胡的琴弦就能发出较强的声音。() 3.物体在振动时也会引起它周围物质的振动,并通过这些物质把声音从一个地方传播到另一个地方。() 4.声音的高低与物体振动的快慢有关。() 5.大脑接收到听觉神经传过来的信号。我们就感受到了声音。() 6.不挑食、不偏食才能够从食物中获取均衡的营养。() 7.只要我们对物体用力,物体就能发出声音。() 8.用滚木来搬运巨石可以省力。() 9.平常吃的小零食不属于食物。() 10.人体所需的无机盐主要靠饮水获得。() 四.连线题(共1题,共6分) 1.下列声音主要是通过什么传播的?把它们起来。 五.填表题(共1题,共10分) 1.根据你对耳朵的了解,完成下表。 六.简答题(共3题,共15分) 1.停止敲锣后,在一段时间内还能听到锣声,这是为什么? 2.简单说说如何改变古筝上的某一根弦的音高? 3.闪电和雷同时在云层产生,在夏季的雨夜,我们总是先看到闪电,后听到雷声,请对这种现象进行合理解释。 七.材料题(共1题,共6分) 1.夏天的夜晚,我们经常能听到蟋蟀的叫声,可是,你知道吗?只有雄性蟋蟀会叫,雌性是不会叫的。而且,蟋蟀的叫声不是从口中发出的,而是靠翅膀的摩擦来发声的。在雄性蟋蟀的前翅上,有旋涡纹状的翅膜,一边翅膀长着锉刀状的翅膜——弦器,另一边翅膀长着较硬的翅膜——弹器。当这两种发音器相互摩擦时,就能发出声音。蟋蟀称得上是昆虫界里一名优秀的小提琴师。你还听见过哪些动物的叫声?试写出5种。 八.综合题(共4题,共38分) 1.小明找到一些试管,在试管中装水后向试管口吹气,想吹奏乐曲“闪烁的小星星”。 根据乐谱分析,需要准备()根试管。 1.小明准备的试管必须()。 A.长短粗细相同B.长短相同粗细不同C.长短不同粗细相同 2.小明将试管排列整齐,按从左到右的顺序往试管中加水,希望得到一个“从低音到高音”的乐器来吹奏。试管中的水量依序()。 A.越来越多B.越来越少C.相同 3.假如小明的试管DIY乐器中的“哆1”音试管和“唻2”音试管的水位相差1厘米,那么“唻2”音试管和“咪3”音试管的水位相差大约()。 A.1厘米B.2厘米C.3厘米 2.下图是肺吸气和呼气时的示意图,请在图中的括号中标注“吸气"或“呼气” (1)吸气时,是含有()的空气由鼻腔或口腔进入(),在进入()的过程,此时胸腔(),腹部()。 (2)呼气,是交换后的空气由()到气管,再由鼻腔或口腔呼出的过程,此时胸腔(),腹部()