预览加载中,请您耐心等待几秒...
1/10
2/10
3/10
4/10
5/10
6/10
7/10
8/10
9/10
10/10

亲,该文档总共41页,到这已经超出免费预览范围,如果喜欢就直接下载吧~

如果您无法下载资料,请参考说明:

1、部分资料下载需要金币,请确保您的账户上有足够的金币

2、已购买过的文档,再次下载不重复扣费

3、资料包下载后请先用软件解压,在使用对应软件打开

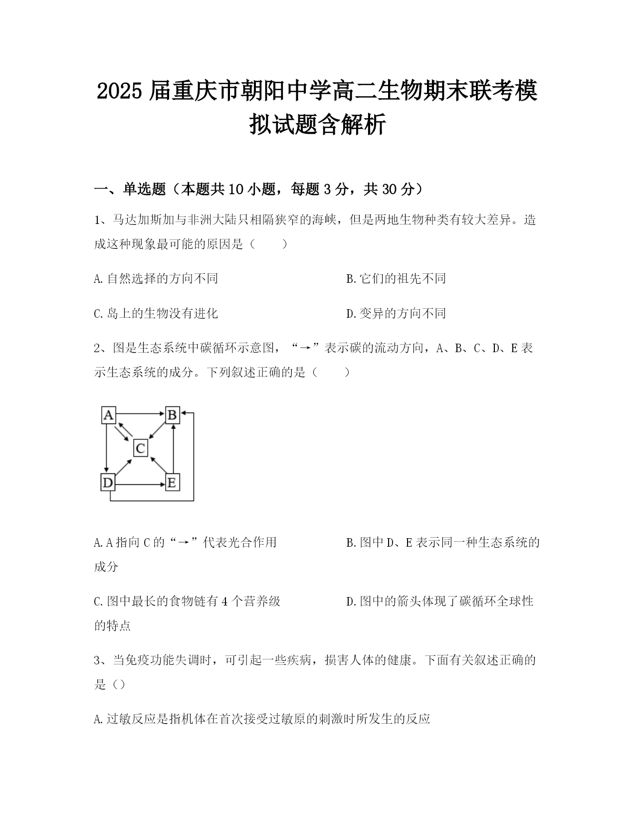
2025届重庆市朝阳中学高二生物期末联考模拟试题含解析一、单选题(本题共10小题,每题3分,共30分)1、马达加斯加与非洲大陆只相隔狭窄的海峡,但是两地生物种类有较大差异。造成这种现象最可能的原因是()A.自然选择的方向不同B.它们的祖先不同C.岛上的生物没有进化D.变异的方向不同2、图是生态系统中碳循环示意图,“→”表示碳的流动方向,A、B、C、D、E表示生态系统的成分。下列叙述正确的是()A.A指向C的“→”代表光合作用B.图中D、E表示同一种生态系统的成分C.图中最长的食物链有4个营养级D.图中的箭头体现了碳循环全球性的特点3、当免疫功能失调时,可引起一些疾病,损害人体的健康。下面有关叙述正确的是()A.过敏反应是指机体在首次接受过敏原的刺激时所发生的反应B.风湿性心脏病、系统性红斑狼疮是常见的自身免疫病C.艾滋病HIV能够攻击人体的免疫系统,特别是能够侵入B细胞,使之大量死亡D.对器官移植的排斥反应是通过体液免疫进行的4、种子萌发过程中,在赤霉素的诱导下,胚乳的糊粉层中会大量合成α-淀粉酶,此过程会受到脱落酸的抑制。下列相关叙述正确的是()A.赤霉素能够直接催化胚乳中淀粉的水解B.在种子萌发过程中这两种激素是拮抗关系C.在保存种子的过程中应尽量降低脱落酸含量D.赤霉素和生长素作用机理相同,可以相互代替5、下面是某蛋白质的肽链结构示意图(图1,其中数字为氨基酸序号)及部分肽链放大图(图2),请据图判断下列叙述中正确的是()A.该蛋白质中含有1条肽链124个肽键B.图2中含有的R基是①②④⑥⑧C.从图2推知该肽链至少含有2个游离的羧基D.从图2推知该肽链至少含有2个游离的氨基6、媒体报告一大学生在1000米的体质检测后倒地猝死,再次引发人们对大学生乃至青少年体质的讨论。检测体质好坏的一个重要标准是内环境成分是否维持正常水平。在日常生活中,很多因素会引起内环境发生变化,下列相关叙述中错误的是()A.剧烈运动中,内环境的pH会有明显下降B.剧烈运动中,机体产生的热量主要来自骨骼肌C.中暑是产热和散热不平衡造成体温急剧升高引起的,与神经调节体液调节有关D.长期不吃早餐,机体可能会出现低血糖现象,从而对身体造成伤害7、某研究小组同学用体重等方面大体相同的三组兔子进行如下实验:将少量含有放射性碘的注射液注射到A、B、C三组兔子的体内,然后定时测定兔子甲状腺的放射量。4天后,分别给三组兔子注射①无放射性的甲状腺激素,②无放射性的促甲状腺激素,③生理盐水,实验结果如图所示。据图判断,A、B、C三组兔子第二次注射的物质依次是A.②③①B.②①③C.③②①D.③①②8、下列有关基因突变的说法中,不正确的是()A.基因突变能产生新基因B.基因突变是广泛存在的C.自然条件下的基因突变频率低D.诱发突变对生物体都是不利的9、2019年4月发表在《Nature》上的研究成果表明,科学家发现了HIV用于应对免疫系统攻击的、具有三种不同构象的三聚体结构,目前科学家开发的疫苗仅靶向其中一种构象。下列分析正确的是A.HIV增殖所需的模板、原料、酶、能量均来自其侵染的T细胞B.HIV可能通过改变三聚体构象躲避浆细胞和记忆细胞的特异性识别C.切断性接触、血液和母婴传播等传播途径是预防艾滋病的唯一措施D.HIV三聚体结构的发现,为开发有效对抗HIV的疫苗提供了新思路10、下列有关动物激素特点和作用的叙述,错误的是()A.激素由体液运输B.激素为细胞提供能量或作催化剂C.激素作用于靶器官或靶细胞D.激素具有微量、高效的特点二、多选题(本题共5小题,每题3分,共15分)11、下列关于生态系统信息传递特征的描述,错误的是()A.生态系统的物理信息都来源于环境B.植物都通过化学物质传递信息C.信息沿食物链从低营养级向高营养级传递D.信息可以调节生物种间关系12、下列发育而来的生物体细胞中含有两个染色体组,属于单倍体生物的是()A.卵细胞发育而来的B.体细胞发育而来的C.受精卵发育而来的D.花药离体培养而来13、氨基丁酸(GABA)是脑内主要的抑制性递质,突触释放的GABA在体内可被氨基丁酸转氨酶降解而失活。研究发现癫痫病人体内GABA的量不正常,若将氨基丁酸转氨酶的抑制剂作为药物施用于病人,可抑制癫痫病人异常兴奋的形成,从而缓解病情。氨丁酸在神经兴奋传递过程中的作用机理如下图所示。有关叙述错误的是()A.氨基丁酸的释放体现了细胞膜具有选择透过性的功能B.氨基丁酸的释放过程发生的信号转变情况为电信号→化学信号C.氨基丁酸与突触后膜的受体结合,促进Cl-内流,膜电位不会发生变化D.氨基丁酸转氨酶的抑制剂可使氨基丁酸的分解速率降低14、信号分子在高等动物生命活动调节过程中起重要作用。下图为细胞之间信息传递的模型,图中Ⅰ、Ⅱ表示细胞,E、F表示物质。据图分析下列说法错误的是()