预览加载中,请您耐心等待几秒...
1/6
2/6
3/6
4/6
5/6
6/6

在线预览结束,喜欢就下载吧,查找使用更方便

如果您无法下载资料,请参考说明:

1、部分资料下载需要金币,请确保您的账户上有足够的金币

2、已购买过的文档,再次下载不重复扣费

3、资料包下载后请先用软件解压,在使用对应软件打开

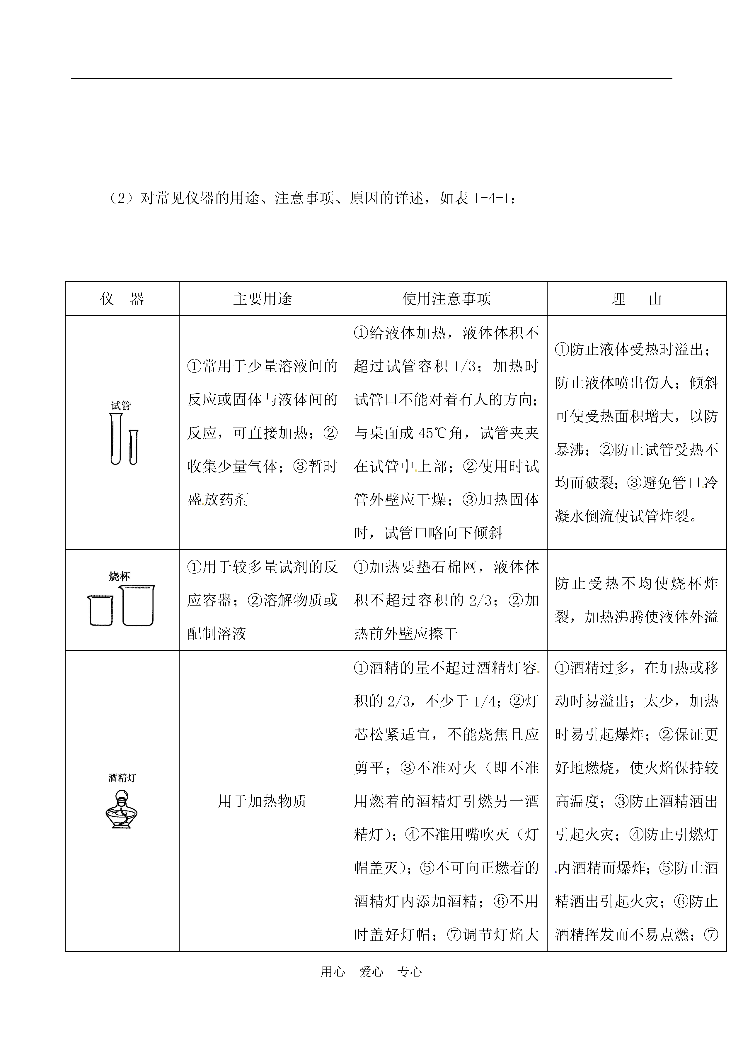
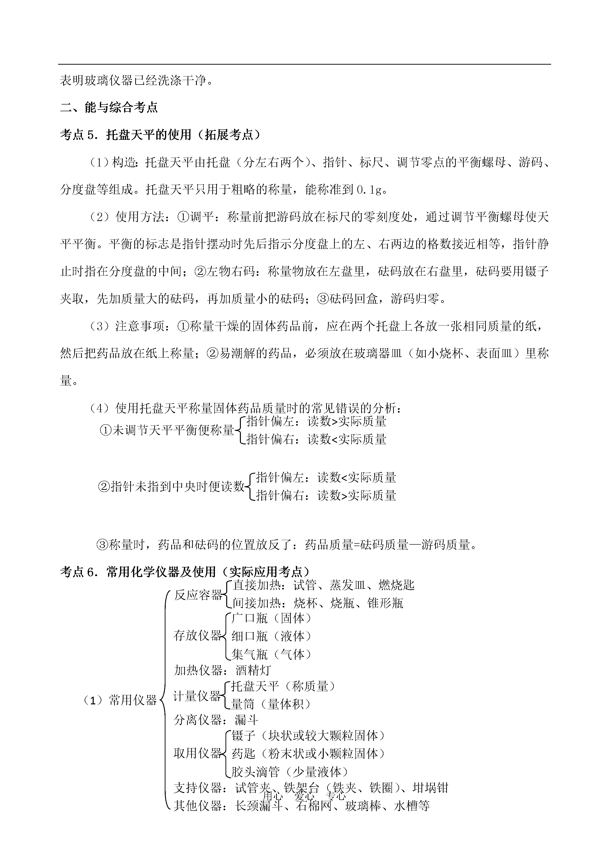
用心爱心专心走进化学实验室一、基本考点考点1.药品的取用(1)取用原则:①“三不”原则:不用手摸药品、不凑近闻药品的气味,不尝药品的味道;②节约原则:要严格按实验规定的用量取药品;如果没有说明用量时,应按最少量取用:液体1~2mL,固体只需盖满试管底部;③处理原则:实验用剩的药品应放入指定容器内,既不能放回原瓶,也不能随意丢弃。(2)取用方法:①固体药品的取用:取用粉末、小颗粒状药品时应用药匙或纸槽,步骤:“一斜、二送、三缓立”即将试管倾斜,用药匙或纸槽将药品送入试管底部,再把试管缓缓直立起来;取用块状药品或密度较大的金属颗粒时应用镊子夹取,步骤:“一横、二放、三缓立”即将试管(或容器)横放,把药品放入试管(或容器)口后,再把试管(或容器)缓缓地竖立起来;②液体药品的取用:滴管吸取法:取少量液体时,可用胶头滴管吸取。取用较多量时,可用倾倒法,步骤:先拿下瓶塞,倒放在桌上;然后拿起瓶子,瓶口紧挨着试管口,使液体缓缓倒入试管。倾倒液体时要注意以下几点:a.瓶塞要倒放;b.试管要倾斜且试剂瓶口紧挨着试管口;c.试剂瓶上的标签要朝着手心(防止残留的药液流下来腐蚀标签)。xx|k.Com]考点2.物质的加热(1)酒精灯的使用:①酒精灯是化学实验中常用的加热工具,使用时应注意“两查、三禁、一不可”。“两查”是先要检查灯芯,如果灯芯顶端不平或烧焦,需要剪去少许使其平整,再检查灯里的酒精量。向灯里添加酒精时,不能超过酒精容积的2/3。“三禁”是绝对禁止向燃着的酒精灯内添加酒精,绝对禁止用一盏酒精灯引燃另一盏酒精灯,以免引起火灾,禁止用嘴吹灭酒精灯。“一不可”是用完酒精灯,必须用灯帽盖灭,不可用嘴吹灭;②酒精灯的灯焰分为焰心、内焰、外焰三部分,外焰燃烧最充分,温度最高,因此应用外焰部分加热;③万一碰倒酒精灯,酒出的酒精在桌上燃烧,应立即用湿抹布扑盖。(2)给物质加热的方法:①给物质加热时,若被热的玻璃容器外壁有水,应擦干再加热,以免容器炸裂;加热时玻璃容器底部不能跟灯芯接触,也不能离得太远;烧得很热的玻璃容器,不要立即用冷水冲洗(以免容器炸裂),也不要直接放在实验台上(防止烫坏实验台),要垫上石棉网;②给试管里的药品加热时应先预热,后集中在有药品位加热(防止受热不均匀而炸裂试管)。预热的方法:在酒精灯火焰的外焰上来回移动试管(若试管已固定,可来回移动酒精灯),待试管均匀受热后,再把火焰固定在放药品的部位加热;③给试管里的固体加热,药品平铺于试管底部,试管口一般应略向下倾斜,以免湿存水或生成水倒流,使试管炸裂;④给液体加热,试管口向上倾斜与桌面约成45°角。试管内液体体积不能超过试管容积的1/3,管口切勿朝人。考点3.量筒及滴管的使用(1)量筒的使用:取用一定量的液体药品,常用量筒量出体积。量液时,量筒必须放平,倒入液体到接近要求的刻度时,再用胶头滴管逐滴滴入量筒至刻度线。读数时量筒必须放平稳,视线与量筒内液体的凹液面最低处保持水平,读出液体的体积。若仰视读数,则读数偏小,若俯视读数,则读数偏大,仰视和俯视读数都不准确(如图1-4-2所示)。(2)滴管的使用:取用少量液体时可用滴管。取液后的滴管,应保持橡胶帽在上,不要平放或倒置,防止液体倒流,玷污试剂或腐蚀橡胶帽;不要把滴管放在实验台或其他地方,以免玷污滴管。用过的滴管要立即用清水冲洗干净(滴瓶上的滴管不要用水冲洗),以备再用。严禁用未经清洗的滴管再吸取别的试剂。考点4.仪器的洗涤(1)洗涤步骤:倾倒废液→冷却→水洗→刷洗(转动或上下移动试管刷)→清水洗→晾干。(2)难溶物的洗涤:①用热的纯碱溶液或洗衣粉可洗去油脂,再用大量的水冲洗;②用稀盐酸可以洗去难溶性氧化物或碳酸盐,再用水冲洗。(3)仪器洗净的标志:洗过的玻璃仪器内壁附着的水既不聚成水滴,也不成股流下,表明玻璃仪器已经洗涤干净。二、能与综合考点考点5.托盘天平的使用(拓展考点)(1)构造:托盘天平由托盘(分左右两个)、指针、标尺、调节零点的平衡螺母、游码、分度盘等组成。托盘天平只用于粗略的称量,能称准到0.1g。(2)使用方法:①调平:称量前把游码放在标尺的零刻度处,通过调节平衡螺母使天平平衡。平衡的标志是指针摆动时先后指示分度盘上的左、右两边的格数接近相等,指针静止时指在分度盘的中间;②左物右码:称量物放在左盘里,砝码放在右盘里,砝码要用镊子夹取,先加质量大的砝码,再加质量小的砝码;③砝码回盒,游码归零。(3)注意事项:①称量干燥的固体药品前,应在两个托盘上各放一张相同质量的纸,然后把药品放在纸上称量;②易潮解的药品,必须放在玻璃器皿(如小烧杯、表面皿)里称量。①未调节天平平衡便称量指针偏左:读数>实际质量指针偏右:读数<实际质量(4)使用托盘天平称量固体药品质量时的常见错误