预览加载中,请您耐心等待几秒...
1/10
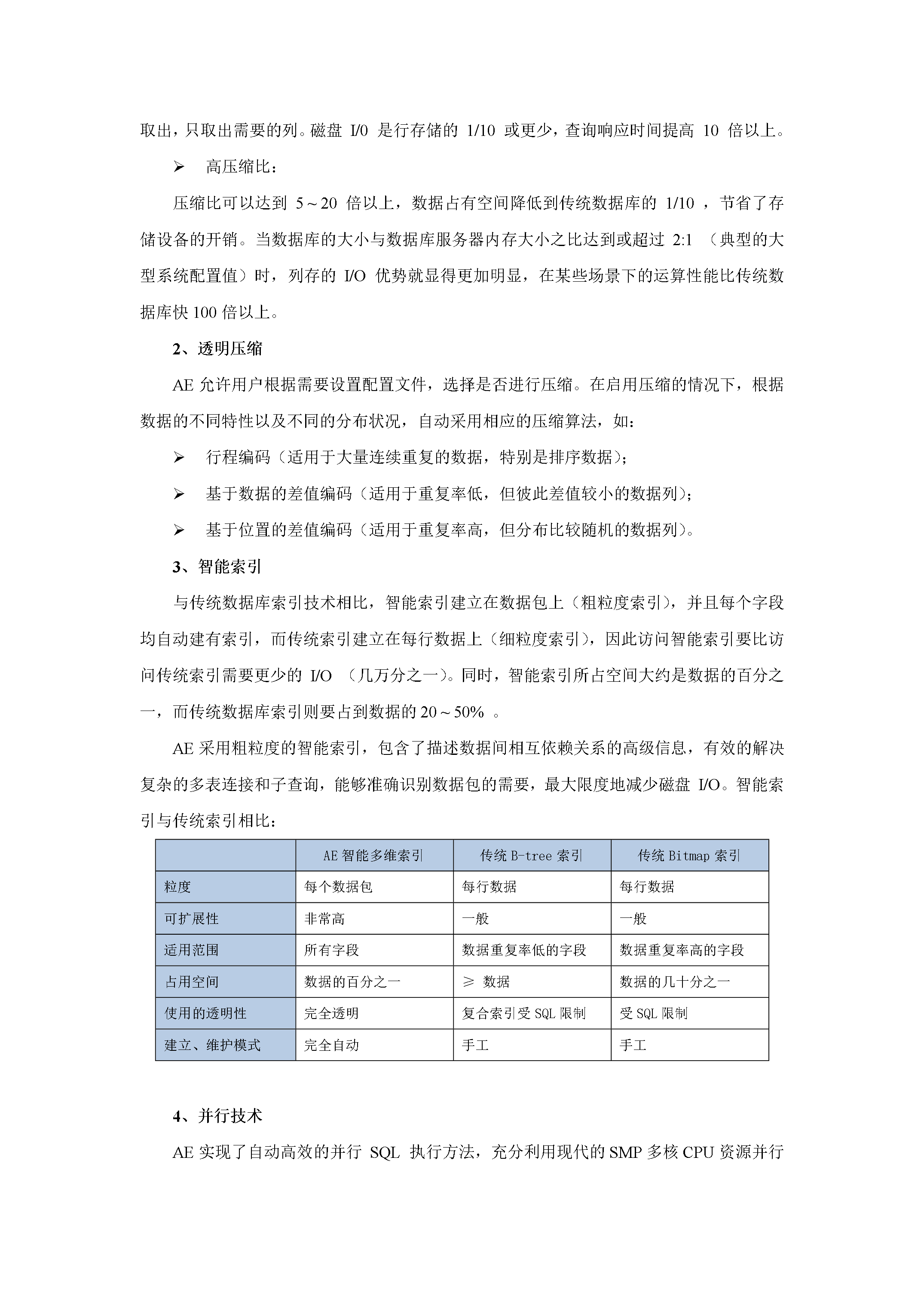
2/10
3/10
4/10
5/10
6/10
7/10
8/10
9/10
10/10

亲,该文档总共41页,到这已经超出免费预览范围,如果喜欢就直接下载吧~

如果您无法下载资料,请参考说明:

1、部分资料下载需要金币,请确保您的账户上有足够的金币

2、已购买过的文档,再次下载不重复扣费

3、资料包下载后请先用软件解压,在使用对应软件打开

商业分析解决方案项目背景在全球经济一体化浪潮的推动下中国企业快速发展企业的规模不断壮大、涉及的业务领域不断扩张、经营的地域不断拓展管理难度越来越大;同时也面临着世界竞争的大环境竞争越来越激烈。随着计算机及其网络通讯技术的发展特别是互联网技术的发展改变了人们以往的做事方法和经营管理模式。企业要想在竞争中取胜就必须充分利用信息化来优化企业资源、改变经营管理模式通过信息化确保企业按设定的流程运作、实时掌握企业目前的运作状况、及时发现问题并找出原因、迅速科学地响应市场及合作伙伴最终支持企业的科学决策和企业的发展。在企业的信息化过程中在业务系统中积累了大量的市场数据、客户数据、交易历史数据也形成了一套分析方法和报表规则但目前的信息化还存在一些问题难以满足企业领导掌握跨业务、跨部门运营情况的需求难以支撑企业领导的整体决策需求难以满足业务管理人员的数据跨帐套、跨年度的查询工作业务管理人员工作量大、工作效率低。这些信息化问题主要表现在:数据不集中:企业的信息化建设过程中有些建立了多个业务系统有些虽然系统统一但业务数据分散在不同业务模块中数据不集中数据之间相互独立、缺乏整合数据查询难度大、速度慢;各业务模块数据不能自动、及时汇总需要进行手工调整工作量大且数据缺乏关联和共享分布在大量无关联的表格中数据缺乏一致性和准确性;以报表展现缺乏综合分析:主要通过定制报表进行业务分析数据很多但报表之间缺乏关联和对照关系缺乏综合分析深入用户不能及时准确的获取数据的含义和趋势;展现结果不直观:报表不能直观的展现分析结果不能通过模型进行业务预警和预测支撑企业多种业务运用。因此企业需要一个系统解决数据不集中的问题建立数据集中平台及时整合来自各业务系统数据建立企业统一准确的数据仓库通过含有业务逻辑的分析模型和对数据的有机组织和关联分析将数据转化成为企业的知识并以表格、图形、仪表盘等直观方式将数据和分析结果通过网页、移动终端呈现最终准确地整合企业有效信息、支撑企业的整体决策。商业智能系统(BI)通过搭建基于企业不同应用系统之上的数据集成平台实现企业数据的整合统一建立覆盖全集团的数据查询体系、建立集团各类业务的关键指标体系及风险预警控制体系。解决了目前信息化存在的问题。但传统的商业智能(BI)产品虽然功能全面但都是以数据为中心针对非实时的历史数据进行分析无法满足业务人员对分析数据的实时性要求。同时传统BI独立的系统特性只能作为外围BI系统进行项目实施无法与NC业务系统紧密集成。加上昂贵的价格、复杂的实施流程也直接导致客户投资回报率低下。随着互联网、物联网的高速发展未来将是一个大数据的时代企业要面临大数据分析、实时分析、移动分析、交易系统和分析系统融合等更深入的需求。BI系统的发展将逐步由传统的事后分析向实时分析、向交易系统与分析系统融合等方向发展。将基于大内存、多内核、开放架构的硬件设备把大数据、实时分析、移动应用等技术融入到分析系统中去。结合用友十年来在商业智能领域的研究以及对企业客户商业智能应用我们清晰的看到企业应用从商业智能(BI)到商业分析(BA)的应用变化而这种变迁又正是伴随着企业管理的需求的发展、技术创新的进步。【BI到BA演进的四种模式】传统模式:传统的BI应用模式从底层交易系统获得数据通过ETL建立企业的数据仓库在此基础上加载相应的分析应用最后以报表的形式呈现给用户。这种BI模式是我们最常见的也是目前客户采用最多的。这种方式最大的意义在于区分了交易系统的职责实现从OLTP向OLAP的转变。然而在此种模式下对于个别大型企业客户对于大数据量的分析效率要求显得心有余悸。实时反馈模式:在解决交易数据的分析之后我们看到部分客户对传统的BI模式又提出新的要求如库存分析需要库存的数据要与当前业务系统的数据保持实时同步。而传统的ETL、建立数据仓库均有一个数据抽取、存储的过程我们把它称之为“T+1”。嵌入式模式:随着企业的发展企业管理思想与模式也在发生巨大的变化对信息系统的要求也越来越高。从最初始的OLTP系统与OLAP系统的泾渭分明到现今客户需要在传统的业务系统中直接实现分析报表的应用。闭环模式:管理者对管理创新的不断追求努力探寻在事件洞察和信息管理方面的全新能力。在实现数据的“T+0”实现分析应用与业务系统的嵌入之后对此又进一步将分析应用的结果回写到交易系统中实现交易系统与分析应用的实时交互。总之商业分析(BA)对中国企业的价值越发凸显为适应这种复杂、快速的变化趋势。用友在2012年推出融合了业界领先的ADE(分析数据引擎)、RDI(实时数据集成)、AIE(分析指标引擎)等创新技术的扛鼎之作——用友NCBAP平台。商业分析平台(BAP)目标分析用友NC60BAP商业分析平台通过与NC业务系统无缝集成通过对业务数据的实时分析与加工满足普通业务人员操作业务流程的分析