预览加载中,请您耐心等待几秒...
1/3
2/3
3/3

在线预览结束,喜欢就下载吧,查找使用更方便

如果您无法下载资料,请参考说明:

1、部分资料下载需要金币,请确保您的账户上有足够的金币

2、已购买过的文档,再次下载不重复扣费

3、资料包下载后请先用软件解压,在使用对应软件打开

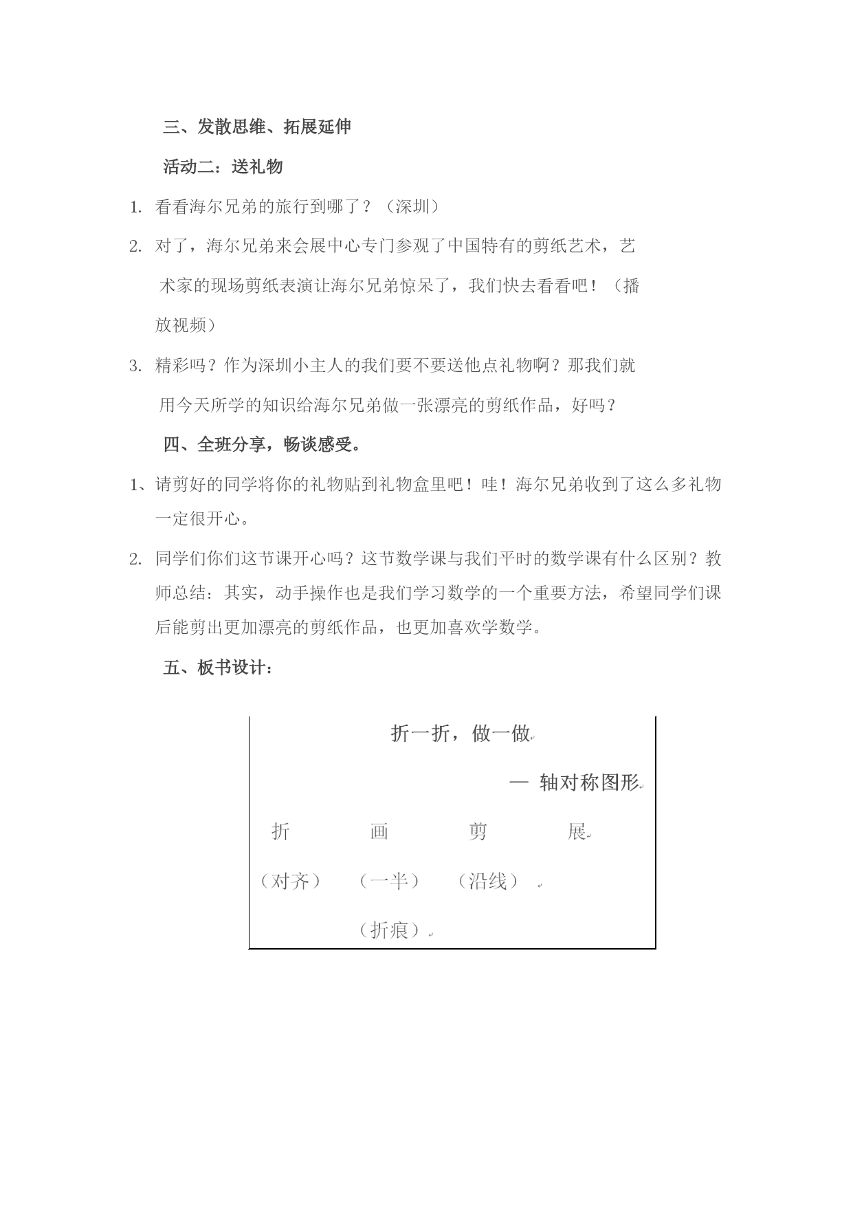
《折一折,做一做》教学设计----海尔兄弟的旅行教学内容:北师大版小学数学第三册第四单元第一课教学目标:1.结合有趣的剪纸活动,初步感知生活中的轴对称现象。2.在活动中发展空间观念,培养观察能力和动手操作能力,学会欣赏数学美。3.通过活动,培养主动探究的能力。教学重点:初步认识轴对称现象。教学难点:学生动手操作能力的培养。教学准备:彩纸、剪刀、尺子、铅笔、海尔兄弟卡纸、固体胶、多媒体课件教学过程:一、动画引入,激发兴趣。同学们想看动画片吗?好,我们一起看看(播放动画),知道这是什么动画片吗?(海尔兄弟)对了,这部动画片李老师小时候就看过,里面有一对聪明又勇敢的海尔兄弟,瞧!他也来了,大家知道吗?海尔兄弟准备环球旅行了,可是大家觉得他还缺点什么吗?(缺少一套衣服),那今天我们就给他做件衣服吧!二、开展活动,探究新知活动一:做衣服(一次对折)1.观察发现(1)同学们先别着急做,我们先来看看淘气和笑笑做的衣服,观察一下,你更喜欢哪一个?为什么?(因为左右两边是一模一样的)猜猜他是怎么做出来的?(一位是先对折然后剪的,一位是直接剪的。)(2)哦!原来将纸对折后就能剪出一个两边一模一样的图形。这就是我们这节课要学的内容。(板书课题:折一折,做一做)2、牛刀小试(1)同学们,我们要给海尔兄弟做衣服啦!想一想应该怎么做呢?谁愿意到前面演示一下,他一共用了几步做完衣服?你能不能把每一步用一个字概括出来?(板书:折—画—剪—展),每一步应该注意些什么?(折:要对齐;画:在折痕处画、画一半;剪:沿着边线剪)(2)我们现在就按照折-画-剪-展这四步一起给海尔兄弟做件衣服吧!(边播放动画边提示要求,一起完成)(3)剪好了吗?我请几位同学上来展示一下,大家一起欣赏,观察一下,这两件衣服有什么特点?(两边一样的),老师不相信,你们说怎么办?(对折)(全班对折)这件衣服对折以后发现了什么?(重合)对了,我们管这样的图形就叫做轴对称图形(板书副标题——轴对称图形)3、挑战自我。(1)有了上衣,海尔兄弟还缺少什么呢?(裤子),对了,还缺一条这样的短裤,这次老师准备让你们自己完成,有没有信心?先想想裤子的一半应该怎么画?画在哪里?想好了就开始做吧!(2)做好了吗?那就把这套衣服给海尔兄弟穿上吧!互相看一看,谁做的更合身,让老师也看看!(3)老师请了几位同学上台展示一下他们的作品。做的怎么样?太棒了!这些同学做的衣服不但左右一样,而且大小合适,海尔兄弟一定特别满意,大家掌声鼓励一下(收工口令),老师也给海尔兄弟做了一套衣服,你们看怎么样呢?老师告诉你一个小秘诀,下课多练一定会超过老师的!好!海尔兄弟穿上新衣服,准备出发喽!三、发散思维、拓展延伸活动二:送礼物1.看看海尔兄弟的旅行到哪了?(深圳)2.对了,海尔兄弟来会展中心专门参观了中国特有的剪纸艺术,艺术家的现场剪纸表演让海尔兄弟惊呆了,我们快去看看吧!(播放视频)3.精彩吗?作为深圳小主人的我们要不要送他点礼物啊?那我们就用今天所学的知识给海尔兄弟做一张漂亮的剪纸作品,好吗?四、全班分享,畅谈感受。1、请剪好的同学将你的礼物贴到礼物盒里吧!哇!海尔兄弟收到了这么多礼物一定很开心。2.同学们你们这节课开心吗?这节数学课与我们平时的数学课有什么区别?教师总结:其实,动手操作也是我们学习数学的一个重要方法,希望同学们课后能剪出更加漂亮的剪纸作品,也更加喜欢学数学。五、板书设计: