预览加载中,请您耐心等待几秒...
1/10
2/10
3/10
4/10
5/10
6/10
7/10
8/10
9/10
10/10

亲,该文档总共11页,到这已经超出免费预览范围,如果喜欢就直接下载吧~

如果您无法下载资料,请参考说明:

1、部分资料下载需要金币,请确保您的账户上有足够的金币

2、已购买过的文档,再次下载不重复扣费

3、资料包下载后请先用软件解压,在使用对应软件打开

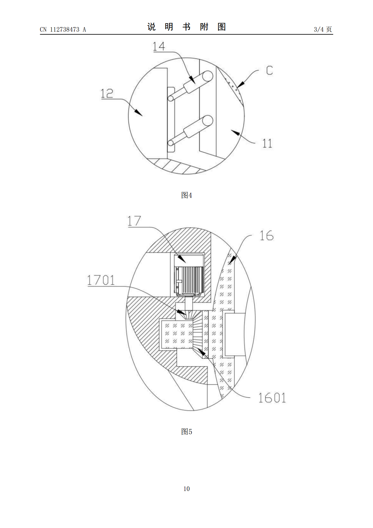
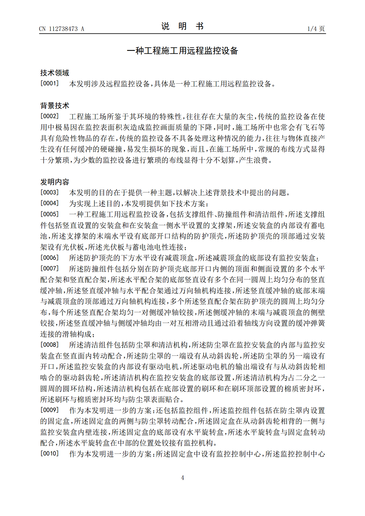
(19)中华人民共和国国家知识产权局(12)发明专利申请(10)申请公布号CN112738473A(43)申请公布日2021.04.30(21)申请号202011597483.XB08B1/00(2006.01)(22)申请日2020.12.29B08B1/02(2006.01)B08B7/02(2006.01)(71)申请人江西诚科建设咨询监理有限公司F16F15/04(2006.01)地址330025江西省南昌市西湖区桃苑大F16M11/10(2006.01)街2号金源大厦A座14-15层F16M11/18(2006.01)(72)发明人吕俊华邓晓亮刘俊斌曾庆武F16M13/02(2006.01)熊忠皇邹昊(74)专利代理机构江西九驰知识产权代理有限公司36146代理人胡美霞(51)Int.Cl.H04N7/18(2006.01)H04N5/225(2006.01)H04N5/232(2006.01)H02J7/35(2006.01)权利要求书2页说明书4页附图4页(54)发明名称一种工程施工用远程监控设备(57)摘要本发明公开了一种工程施工用远程监控设备,包括支撑组件、防撞组件和清洁组件,所述支撑组件包括竖直设置的安装盒和在安装盒一侧水平设置的支撑架;本发明其采用光伏板、蓄电池和传输天线实现自我供电与无线信号传输,解决了工程场地环境复杂,监控设备布线困难的难题;防撞组件的设置能够有效的缓冲装置意外受到的碰撞,减缓碰撞力度,降低装置在碰撞中损坏的可能性;清洁组件的设置解决了施工场地灰尘多,监控设备易积灰造成监控质量降低的问题。CN112738473ACN112738473A权利要求书1/2页1.一种工程施工用远程监控设备,包括支撑组件、防撞组件和清洁组件,其特征在于,所述支撑组件包括竖直设置的安装盒(1)和在安装盒(1)一侧水平设置的支撑架(6),所述安装盒(1)的内部设有蓄电池(24),所述支撑架(6)的末端水平设有底部开口结构的防护顶壳(7),所述防护顶壳(7)的顶部通过安装架(8)设有光伏板(9),所述光伏板(9)与蓄电池(24)电性连接;所述防护顶壳(7)的下方水平设有减震顶盒(12),所述减震顶盒(12)的底部设有监控安装盒(15);所述防撞组件包括分别在防护顶壳(7)底部开口内侧的顶面和侧面设置的多个水平配合架(10)和竖直配合架(11),所述水平配合架(10)的底部竖直设有多个在同一圆周上均匀分布的竖直缓冲轴(13),所述竖直缓冲轴(13)与水平配合架(10)通过万向轴机构连接,所述竖直缓冲轴(13)的底部末端与减震顶盒(12)的顶部通过万向轴机构连接,多个所述竖直配合架(11)在防护顶壳(7)的圆周上均匀分布,每个所述竖直配合架(11)均匀一对侧缓冲轴(14)铰接,所述侧缓冲轴(14)的末端与减震顶盒(12)的侧壁铰接,所述竖直缓冲轴(13)与侧缓冲轴(14)均由一对互相滑动且通过沿着轴线方向设置的缓冲弹簧连接的滑轴构成;所述清洁组件包括防尘罩(16)和清洁机构(21),所述防尘罩(16)在监控安装盒(15)的内部与监控安装盒(15)在竖直面内转动配合,所述防尘罩(16)的一端设有从动斜齿轮(1601),所述防尘罩(16)的另一端设有开口,所述监控安装盒(15)的内部设有驱动电机(17),所述驱动电机(17)的输出端设有与从动斜齿轮(1601)相啮合的驱动斜齿轮(1701),所述清洁机构(21)在监控安装盒(15)的底部设置,所述清洁机构(21)为占二分之一圆周的圆环结构,所述清洁机构(21)包括在底部设置的刷环(2101)和在刷环(2101)顶部设置的棉质密封环(2102),所述刷环(2101)与棉质密封环(2102)均与防尘罩(16)表面贴合。2.根据权利要求1所述的工程施工用远程监控设备,其特征在于,还包括监控组件,所述监控组件包括在防尘罩(16)内设置的固定盒(18),所述固定盒(18)的两侧与防尘罩(16)转动配合,所述固定盒(18)在从动斜齿轮(1601)相背的一侧与监控安装盒(15)内壁连接,所述固定盒(18)的底部设有水平旋转盒(19),所述水平旋转盒(19)与固定盒(18)转动配合,所述水平旋转盒(19)在中部的位置处铰接有监控机构(20)。3.根据权利要求2所述的工程施工用远程监控设备,其特征在于,所述固定盒(18)中设有监控控制中心(22),所述监控控制中心(22)分别与水平旋转盒(19)和监控机构(20)电性连接,所述减震顶盒(12)中设有数据处理中心(23),所述数据处理中心(23)分别与蓄电池(24)和监控控制中心(22)电性连接,所述安装盒(1)的顶部设有传输天线(4),所述传输天线(4)与数据处理中心(23)电性连接。4.根据权利要求3所述的工程施工用远程监控设备,其特征在于