预览加载中,请您耐心等待几秒...
1/8
2/8
3/8
4/8
5/8
6/8
7/8
8/8

在线预览结束,喜欢就下载吧,查找使用更方便

如果您无法下载资料,请参考说明:

1、部分资料下载需要金币,请确保您的账户上有足够的金币

2、已购买过的文档,再次下载不重复扣费

3、资料包下载后请先用软件解压,在使用对应软件打开

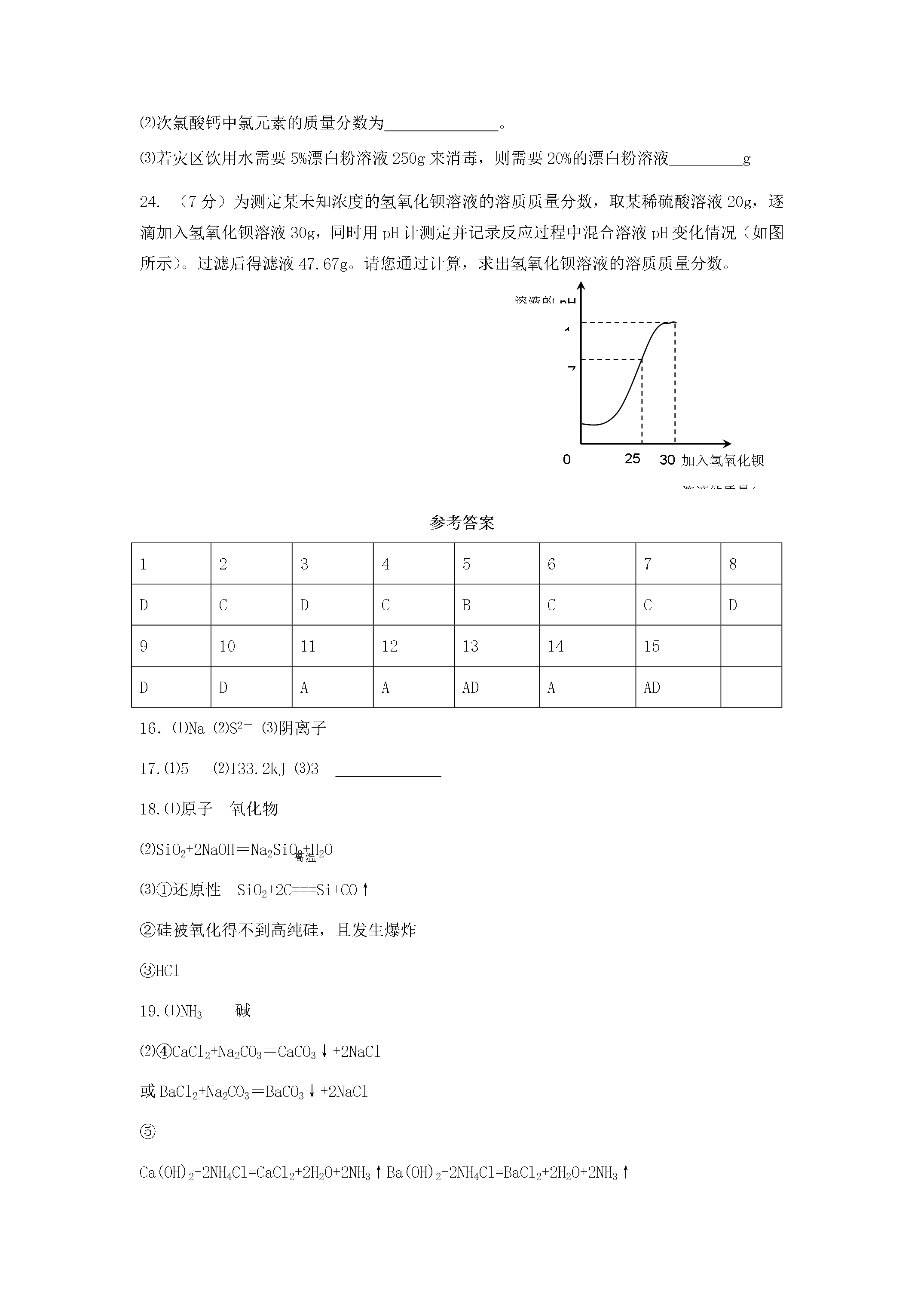
西夏中学11-12学年第二学期初三化学第二次模拟题班级__________学号_______姓名____________成绩____________可能用到的相对原子质量:H1O16S32Cl35.5Ca40Ba137一、选择题(1~12小题有1个正确选项13~15题有1~2个正确选项共30分)1.下列变化中有一种变化与其它三种变化有着本质上的不同它是()A.纸张的燃烧B.糯米酿甜酒C.炸药的爆炸D.湿衣服晾干2.下列生活用品中由天然纤维制成的是()A.塑料水盆B.合成橡胶鞋底C.纯棉内衣D.尼龙书包3.房屋发生火灾时消防队员用高压水枪喷水灭火其主要目的是()A.隔绝空气B.隔绝可燃物C.改变可燃物性质D.降低可燃物的温度4.关于生活中常见的盐下列说法不正确的是()A.碳酸钙可用作补钙剂B.小苏打是焙制糕点所用的发酵粉的主要成分之一C.高锰酸钾紫色溶液用来作酸碱指示剂D.食盐可用于调味和腌渍蔬菜、鱼、肉等5.下列化合物中含有相同原子团的是()A.SO3和Na2SO3B.Cu(OH)2和NaOHC.KMnO4和K2MnO4D.KClO3和KCl6.下图是某兴趣小组设计的四个实验装置其中实验能够成功的是()A.稀释浓硫酸7.某纯净物M微热就能分解生成NH3、H2O和CO2由此还不能得出的结论是()A.M不稳定.M是化合物C.M中含有水D.M由四种元素组成8.不同物质的溶液的酸碱性不同根据下表中PH的情况判断下列说法中正确的是()盐酸CuSO4溶液NaCl溶液水Na2CO3溶液NaOH溶液PH<7<7=7=7>7>7A.pH<7一定是酸的溶液B.pH>7一定是碱的溶液C.pH=7一定是盐的溶液D.盐的溶液可能显酸性、碱性或中性9.某工厂排放的废液中含有少量硫酸和硫酸铜。小军同学取适量废液放入盛有一定量锌粉的烧杯中搅拌待充分反应后过滤得少量滤渣和滤液。关于该实验下列说法正确的是()A.反应前后液体的酸性减弱pH变小B.实验所得滤液是纯水可直接排放C.滤渣中一定含铜和锌D.发生的反应都是置换反应10.下列有关辨析中正确的是()①所有原子中都含有质子、中子和电子;②Na与Na+的核外电子数不相同;③化学反应过程中都会伴随放热现象;④有水生成的一定是复分解反应;⑤淀粉、蛋白质属于有机高分子化合物;⑥焊锡的熔点比金属锡的熔点要低。A.①③⑤B.①③④C.②④⑥D.②⑤⑥11.氯化铵、硫酸铵、硝酸铵和硝酸钾都是白色固体也是重要的化肥。下列物质能够将硝酸钾从这四种化肥中鉴别出来的是()A.氢氧化钙B.盐酸C.硝酸钡D.硝酸银12.石灰氮(化学式为CaCN2)是一种氮素肥效长的固态肥料同时也是一种低毒、无残留的农药(CaCN2+3H2O===CaCO3↓+2NH3↑)。下列有关石灰氮说法错误的是()A.是一种复合肥料B.贮存和运输时要密封防潮C.能防治某些病虫害D.与水反应前后各元素的化合价不改变13.下列是分析已变质氢氧化钠溶液的相关实验其中合理的是()序号实验目的实验过程A证明变质取少量溶液滴加盐酸将生成的气体通入石灰水中B确定成分取少量溶液加入石灰水过滤向滤液中滴加酚酞溶液C测定纯度取一定量溶液加入盐酸用氢氧化钠固体吸收气体称量D除去杂质取溶液滴加石灰水至恰好完全反应过滤14.甲、乙两种固体的溶解度曲线如右图所示。下列说法中不正确的是()A.20℃时甲、乙溶液中溶质的质量分数一定相等B.40℃时分别在100g水中加入40g甲、乙所得溶液溶质的质量分数相等C.40℃时分别在100g水中加入30g甲、乙同时降温至2