小学数学六年级下册-期末测试卷各版本.docx
长春****主a
在线预览结束,喜欢就下载吧,查找使用更方便
相关资料
小学数学六年级下册-期末测试卷各版本.docx
小学数学六年级下册期末测试卷一.选择题(共6题,共12分)1.把一块棱长4分米的正方体木料加工成最大的圆柱,圆柱的体积是()立方分米。A.64B.200.96C.50.242.下面成正比例的是()。A.路程一定,速度和时间B.圆的周长和半径C.正方形的面积和边长D.长一定,长方形的周长和宽3.下列各数中,最接近0的是()。A.-1B.5C.-3D.24.下面图()恰好可以围成圆柱体。(接头忽略不计,单位:厘米)A.B.C.D.5.已知一个比例的两个内项之积是36,那么两个外项不可能是()。A.4和8B.9
小学数学六年级下册期末测试卷各版本.docx
小学数学六年级下册期末测试卷一.选择题(共6题,共12分)1.一个书包打八折后的价格是60元,这个书包的原价是()元。A.48B.72C.752.一台电冰箱的原价是2100元,现在按七折出售,求现价多少元?列式是()。A.2100÷70%B.2100×70%C.2100×(1﹣70%)3.数轴上-6的点在数轴上向右平移4个单位,则该点表示的数是()。A.-10B.-2C.+24.当()一定时,平行四边形的底和高成反比例。A.底B.高C.面积5.“去年我县油菜籽产量比前年增产二成五”这句话的意思是()。A.
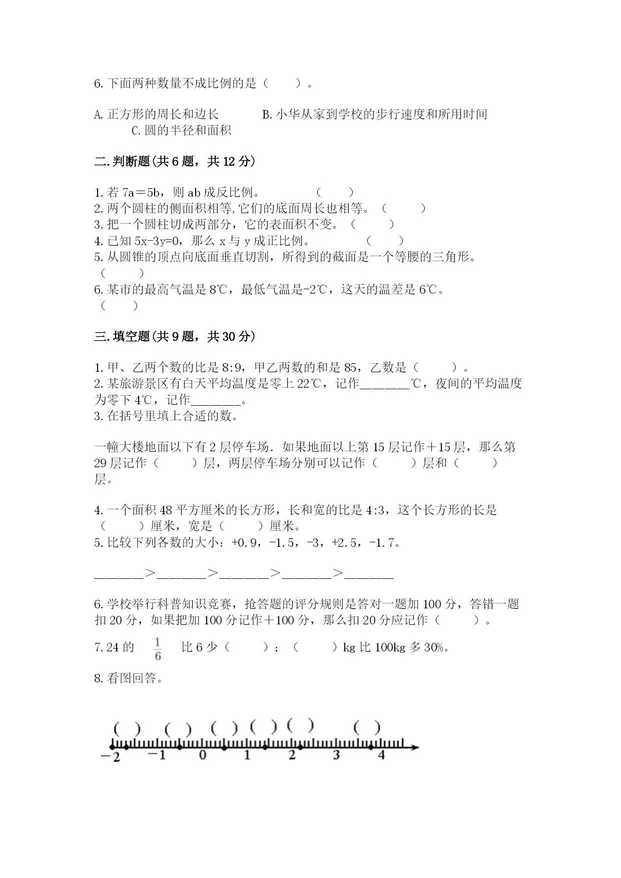
小学数学六年级下册期末测试卷各版本.docx
小学数学六年级下册期末测试卷一.选择题(共6题,共12分)1.数轴上-6的点在数轴上向右平移4个单位,则该点表示的数是()。A.-10B.-2C.+22.2020年,小军的爸爸每月工资6000元,按规定收入超过5000元的部分按3%的税率缴纳个人所得税,小军的爸爸每月应缴纳个人所得税的算式为()。A.6000×3%B.5000×3%C.(6000-5000)×3%3.小明的期末数学成绩高于平均分3分记为+3,小亮的分数记为-4,说明()。A.高于平均分4分B.低于平均分4分C.小明和小亮相差4分4.一种食
小学数学六年级下册期末测试卷各版本.docx
小学数学六年级下册期末测试卷一.选择题(共6题,共12分)1.一个圆柱形水杯装了18升水,正好装满,把水倒入一个与它等底等高的铁圆锥里,圆柱形水杯还有()升水。A.6B.10C.122.把线段比例尺改写成数字比例尺是()。A.1:50B.1:20000000C.1:50000003.下列三句话中,正确的是()。A.一种商品打八折出售,也就是说是低于原价的80%出售B.任意一个三角形中至少有两个角是锐角C.分母能被2和5整除的分数一定能化为有限小数4.一个三角形的三个内角的度数比是1∶2∶7,这个三角形是(
小学数学六年级下册-期末测试卷各版本.docx
小学数学六年级下册期末测试卷一.选择题(共6题,共12分)1.把一块棱长4分米的正方体木料加工成最大的圆柱,圆柱的体积是()立方分米。A.64B.200.96C.50.242.下面成正比例的是()。A.路程一定,速度和时间B.圆的周长和半径C.正方形的面积和边长D.长一定,长方形的周长和宽3.下列各数中,最接近0的是()。A.-1B.5C.-3D.24.下面图()恰好可以围成圆柱体。(接头忽略不计,单位:厘米)A.B.C.D.5.已知一个比例的两个内项之积是36,那么两个外项不可能是()。A.4和8B.9