预览加载中,请您耐心等待几秒...
1/10
2/10
3/10
4/10
5/10
6/10
7/10
8/10
9/10
10/10

亲,该文档总共27页,到这已经超出免费预览范围,如果喜欢就直接下载吧~

如果您无法下载资料,请参考说明:

1、部分资料下载需要金币,请确保您的账户上有足够的金币

2、已购买过的文档,再次下载不重复扣费

3、资料包下载后请先用软件解压,在使用对应软件打开

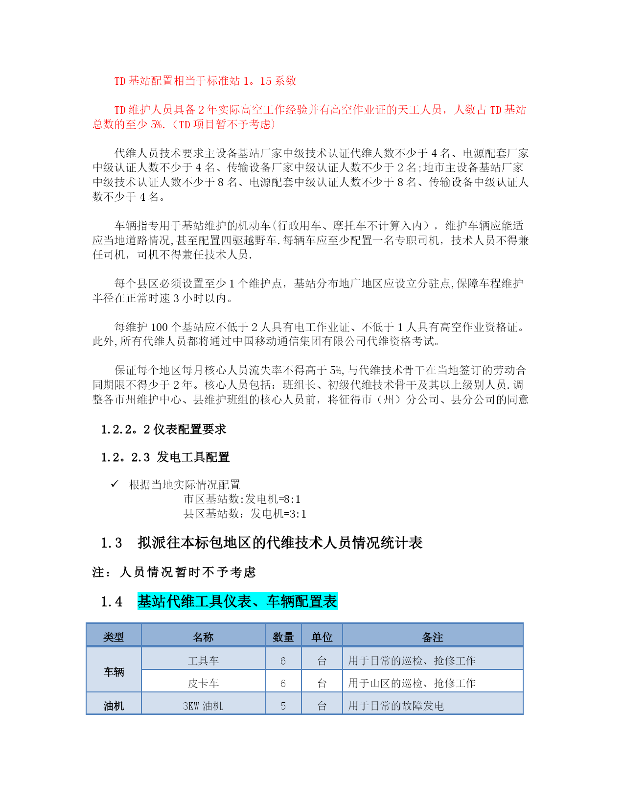
项目代维服务方案移动基站代维和发电服务执行组织结构图:基站集中化管理代维组织架构图(此表为标准化表格,人员配备可根据项目需要进行调整)移动基站代维组织架构将遵从统一的“集中化管理模式”,如上图所示。该模式能够保证标准化的代维工作方式(工具、流程、组织架构)能够在移动项目实施。基站代维服务内容:预防性维护—是指根据制定的时间表对设备及线路系统进行周期性的日常维护,以降低故障发生的机率,提高设备稳定性.预防性维护是网络设备安全运行的首要保障.修正性维护—是在设备及线路出现故障后,在规定的时间内解决故障,恢复设备的正常运行(含应急发电服务)。维护备品备件管理——-是负责管理并移动系统设备的库存备件,并在修正性维护需要备件时,将备件运送至现场,并将坏件送还移动指定处所.其中备品备件由移动提供。计划性维护—是指修理并改正在日常检查中发现的但尚未影响系统正常运行的故障隐患,或其他非设备维护任务,如站点环境维护。其中包括读电表及代缴电费,业主协议的续签工作,配合全网改频、信源扩容进行改频操作以及业务性能测试,重点区域的通信保障工作.计划性支持-是指移动心根据需要提出额外的人员需求,重要、突发事件的现场支持等。集中监控—是指协助网络运行监控,可提供7×24小时对全网系统运行情况进行监控,每日、周、月上报故障报表并及时处理故障,维护监控平台及妥善保存系统资料。工程整改及其它随工——是指系统扩容工作配合或其它工程配合工作质量控制分析评估—是指代维工作统计数据分析、质量控制、以期实现客户最大满意度应急发电服务内容:发电人员必须持有电工证上岗,并遵守安全用电规范、消防规范、防雷抗灾规范,按发电机使用维护说明书、根据海南联通公司动力维护细则开展工作。代维方将高度重视为履行本部分工作人员的人身安全,同时代维方将为所属发电人员购买相应的人身意外保险。代维公司在接到移动管理方报障后(基站主电源告警),应立即电话联系当地供电公司,查询该基站所在区域内的供(停)电情况。了解清楚停电情况后,应立即向移动管理值班人员如实汇报停电的预计时长,并详细说明该基站电池性能情况.由移动管理人员决定是否采取基站应急发电工作。若需要实施发电,移动管理人员把发电工作单派到代维方,代维方根据联通管理方要求完成基站发电工作,费用结算以发电单为依据。基站代维和发电主要资源配置1。2。1模型假设(以兰州为模型)基站规模:1200(左右)个物理站点,全部是标准站覆盖地域:6个分片区城市(包括县城)物理站点占比约40%郊县(包括山区)物理站点占比约60%1。2。2基站代维和发电主要资源配置1。2。2.1人员、车辆、维护点设置要求区域分类每维护人员负责基站数每车辆维护基站数维护点数量高山1030每个行政县区必须设置至少1个维护点;每维护点内设置若干维护组,每维护组维护的的基站数不超过50个。若超过20%以上基站距维护点驻地超过2小时车程,应就近在附近片区增设一个维护点。各维护点的人员、车辆、仪器仪表配置数量应比照本表实施。山区1236丘陵1442平原1650县城主城区1855地市主城区2060注:此表格可根据相应站点配置进行相应调整,目的为满足客户以及工作需要其中一线技术人员的人数占以上人员总人数的75~80%。TD基站配置相当于标准站1。15系数TD维护人员具备2年实际高空工作经验并有高空作业证的天工人员,人数占TD基站总数的至少5%.(TD项目暂不予考虑)代维人员技术要求主设备基站厂家中级技术认证代维人数不少于4名、电源配套厂家中级认证人数不少于4名、传输设备厂家中级认证人数不少于2名;地市主设备基站厂家中级技术认证人数不少于8名、电源配套中级认证人数不少于8名、传输设备中级认证人数不少于4名。车辆指专用于基站维护的机动车(行政用车、摩托车不计算入内),维护车辆应能适应当地道路情况,甚至配置四驱越野车.每辆车应至少配置一名专职司机,技术人员不得兼任司机,司机不得兼任技术人员.每个县区必须设置至少1个维护点,基站分布地广地区应设立分驻点,保障车程维护半径在正常时速3小时以内。每维护100个基站应不低于2人具有电工作业证、不低于1人具有高空作业资格证。此外,所有代维人员都将通过中国移动通信集团有限公司代维资格考试。保证每个地区每月核心人员流失率不得高于5%,与代维技术骨干在当地签订的劳动合同期限不得少于2年。核心人员包括:班组长、初级代维技术骨干及其以上级别人员.调整各市州维护中心、县维护班组的核心人员前,将征得市(州)分公司、县分公司的同意1.2.2。2仪表配置要求1.2。2.3发电工具配置根据当地实际情况配置市区基站数:发电机=8:1县区基站数:发电机=3:1拟派往本标包地区的代维技术人员情况统计表注:人员情况暂时不予考虑基站代维工具仪表、车辆配置表类型名称数量单位备注车辆工具车6台用于日常