预览加载中,请您耐心等待几秒...
1/10
2/10
3/10
4/10
5/10
6/10
7/10
8/10
9/10
10/10

亲,该文档总共16页,到这已经超出免费预览范围,如果喜欢就直接下载吧~

如果您无法下载资料,请参考说明:

1、部分资料下载需要金币,请确保您的账户上有足够的金币

2、已购买过的文档,再次下载不重复扣费

3、资料包下载后请先用软件解压,在使用对应软件打开

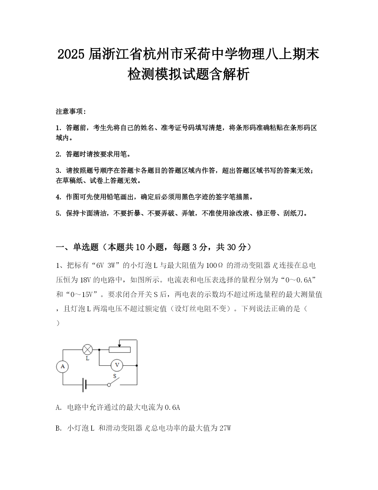
2024-2025学年浙江省杭州市采荷中学物理八上期中复习检测试题(含答案) 一、单选题(本题共10小题,每题3分,共30分) 1、在探究凸透镜成像规律的实验中,将点燃的蜡烛放在凸透镜前某一位置,在凸透镜后20cm的光屏上出现一个清晰的倒立等大的像,如果将蜡烛移动到凸透镜前25cm处,则 A.将光屏靠近凸透镜一段距离,光屏上会出现倒立缩小的实像 B.将光屏靠近凸透镜一段距离,光屏上会出现倒立放大的实像 C.将光屏远离凸透镜一段距离,光屏上会出现倒立放大的实像 D.无论怎样移动光屏,光屏上均找不到像 2、如图是“探究影响音调高低因素”的实验装置,下列说法正确的是() A.多次实验中,保持钢尺振动的振幅相同,运用了控制变量法 B.通过改变拨动钢尺的力度来改变钢尺振动频率 C.钢尺伸出桌面越长,振动越快 D.物体振动得快,频率高,发出声音的音调低 3、热现象在一年四季中随处可见,下列说法中正确的是 A.春天的早晨经常出现大雾,这是凝华现象. B.秋天的早晨花草上出现小露珠,这是液化现象 C.夏天揭开冰棒包装后会看到冰棒冒“白气”,这是升华现象 D.初冬的早晨地面上会出现白色的霜,这是凝固现象 4、两只一样的烧杯均装满水,将两个实心铜块和铁块分别投入烧杯中,(已知ρ铜=8.9×103kg/m3,ρ铁=7.9×103kg/m3)测得两杯总质量相等,则铜块与铁块质量大小关系,下面说法正确的是 A.铜块质量大 B.铁块质量大 C.铁块和铜块质量一样大 D.条件不足,无法判断 5、把小灯泡放在凸透镜的焦点处,如图示。小灯泡发出的光通过凸透镜在其左边出现的情形是() A.发散光束 B.平行光束 C.会聚光束 D.灯泡实像 6、小华静止站在水平地面上,下列说法中正确的是 A.他受到的重力和地面对他的支持力是平衡力 B.他对地面的压力和地面对他的支持力是平衡力 C.他对地面的压力和他所受到的重力是相互作用力 D.他受到的重力和地面对他的支持力是相互作用力 7、去年暑假,小梦陪着爷爷到湖里去叉鱼.小梦将钢叉向看到鱼的方向投掷,总是叉不到鱼.如图所示的四幅光路图中,能正确说明叉不到鱼的原因的是() A. B. C. D. 8、固态、液态和气态是物质常见的三种状态,某物质通过放热、吸热在甲、乙、丙三种物态之间转化,如图所示,下列说法正确的是 A.甲为固态,由甲到乙是升华过程 B.乙为液态,由乙到丙是凝固过程 C.丙为液态,由乙到丙是液化过程 D.丙为固态,由丙到甲是熔化过程 9、夏天,人们常吃雪糕解暑,剥开雪糕包装纸时,雪糕周围冒“白气”.下列说法正确的是 A.吃雪糕解暑,是因为雪糕熔化时要放热 B.吃雪糕解暑,是因为雪糕汽化时要放热 C.雪糕周围冒“白气”是液化现象 D.雪糕周围冒“白气”是汽化现象 10、下列关于声波的说法不正确的是() A.声波在空气中的传播速度约是340m/s,比水中传播快 B.正常人耳能听到振动频率范围约为20赫兹到20000赫兹 C.声波是靠介质传播的,它不能在真空中传播 D.声波在不同介质中传播的速度不同,但保持原有的频率不变 二、填空题(本题共5小题,每题4分,共20分) 11、如图所示是一定质量的水,体积随温度变化的图像,观察这个图像,可以得出:水在________时的体积最小。从0℃到6℃的过程中,水的密度变化情况是________。 12、如图,是结冰湖水的剖面图,设此时气温为-20℃,则图中冰的外表面A处的温度是______℃,冰的内表面B处的温度是_____℃。 13、远视眼不戴眼镜看远处时,物体通过晶状体成的像会落在视网膜前方。() 14、物理学中我们把物体_____的变化叫做机械运动。如果选择的参照物不同,同一物体的运动情况也不同,可见,物体的运动和静止是_____的。 15、2019年12月31日,受冷暖气流共同影响,东海县最低气温降至-6℃—-7℃。早上,小明起床后发现家里的窗玻璃上出现了冰花,这是发生了_______现象,这一现象的发生是_______(选填“室内”或“室外”)的水蒸气_______热量(选填“吸收”或“放出”)形成的。 三、实验题(本题共2小题,每题10分,共20分) 16、如图为某同学“探究牛顿第一定律”的实验装置,实验中该同学先后三次将同一木块放在同一斜面上的同一高度,然后分别用不同的力推了一下木块,使其沿斜面向下运动,逐渐减小水平面的粗糙程度,观察木块移动的距离,从而得出力和运动的关系。 (1)在实验操作中有一处明显的错误是(不要解释错误的原因):______; (2)更正错误后进行实验,从实验中观察到,随着摩擦力的逐渐减小,木块在水平面上运动的距离逐渐______,运动的时间越来越______,但由于实验中摩擦力______,所以不可能观察到木块在水平面上做匀速