预览加载中,请您耐心等待几秒...
1/10
2/10
3/10
4/10
5/10
6/10
7/10
8/10
9/10
10/10

亲,该文档总共18页,到这已经超出免费预览范围,如果喜欢就直接下载吧~

如果您无法下载资料,请参考说明:

1、部分资料下载需要金币,请确保您的账户上有足够的金币

2、已购买过的文档,再次下载不重复扣费

3、资料包下载后请先用软件解压,在使用对应软件打开

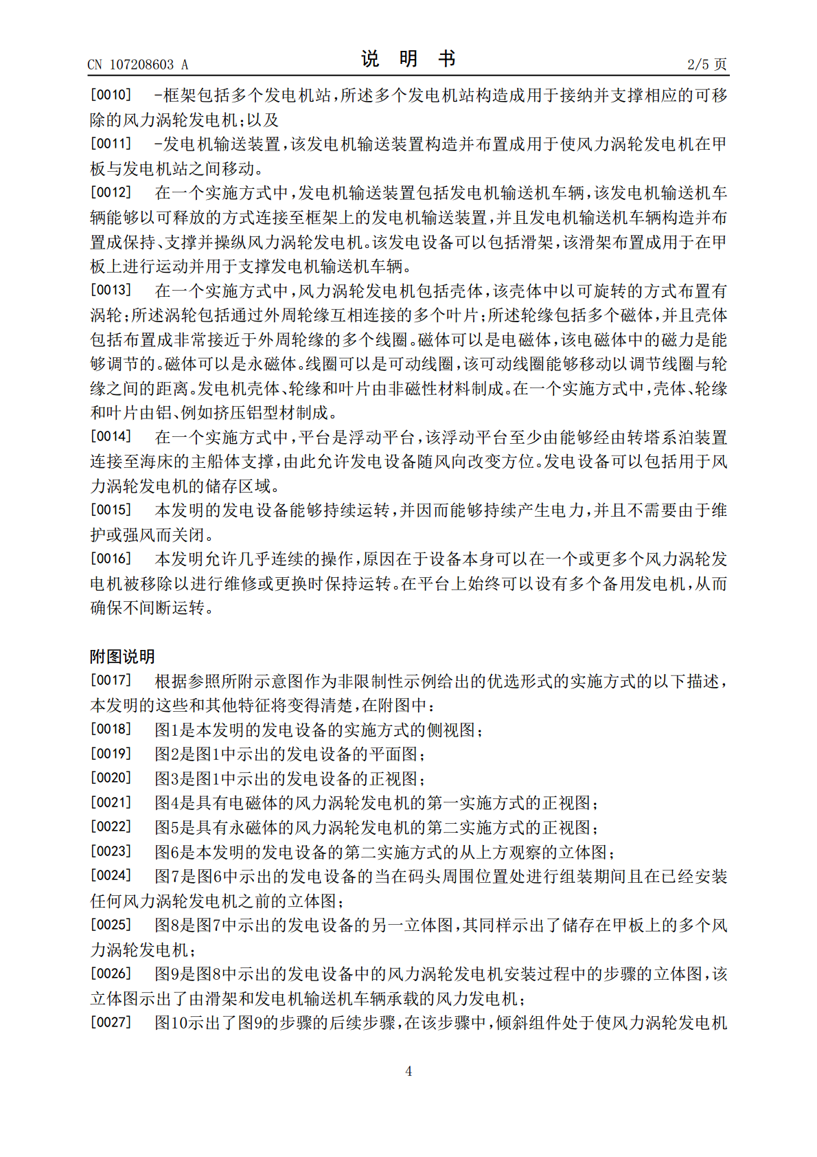
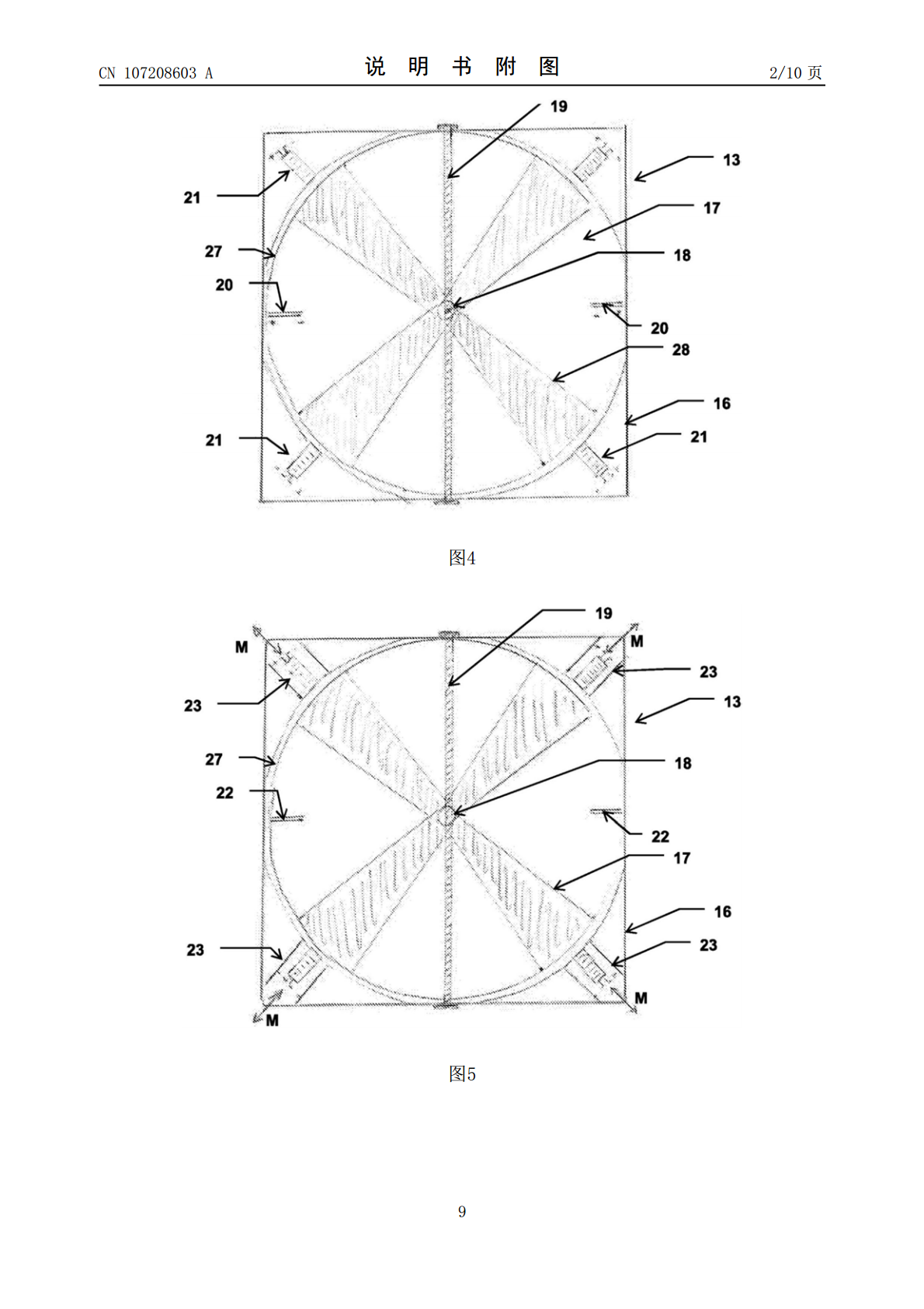
(19)中华人民共和国国家知识产权局(12)发明专利申请(10)申请公布号CN107208603A(43)申请公布日2017.09.26(21)申请号201580074758.2(74)专利代理机构北京集佳知识产权代理有限公司1(22)申请日2015.12.221227代理人王艳江董敏(30)优先权数据201501332015.01.28NO(51)Int.Cl.F03D1/02(2006.01)(85)PCT国际申请进入国家阶段日F03D13/10(2016.01)2017.07.27F03D13/25(2016.01)(86)PCT国际申请的申请数据F03D13/40(2016.01)PCT/NO2015/0502582015.12.22(87)PCT国际申请的公布数据WO2016/122327EN2016.08.04(71)申请人快速反应股份有限公司地址挪威韦塔斯特龙(72)发明人尼尔斯·阿斯比约恩·内斯权利要求书1页说明书5页附图10页按照条约第19条修改的权利要求书1页(54)发明名称风力发电设备(57)摘要一种风力发电设备,该风力发电设备包括框架(4)和具有甲板(14)的平台(1)。框架(4)包括各自构造成用于接纳并支撑相应的可移除的风力涡轮发电机(13)的多个发电机站(26)。发电机输送装置(11、11a、12;32、35)构造并布置成用于使风力涡轮发电机(13)在甲板与发电机站之间移动。风力涡轮发电机(13)包括壳体(16),该壳体中以可旋转的方式布置有涡轮(17)。涡轮包括通过外周轮缘(27)互相连接的多个叶片(28);并且轮缘包括多个磁体(20;22)。壳体包括布置成紧密靠近外周轮缘(17)的多个线圈(21;23)。平台(1)可以是浮动平台,该浮动平台至少由能够经由转塔系泊件(6、7)连接至海床的主船体(2)支撑,由此允许发电设备随风向改变方位。CN107208603ACN107208603A权利要求书1/1页1.一种风力发电设备,包括平台(1),所述平台(1)具有甲板(14)并构造成用于支撑框架(4),其特征在于:-所述框架(4)包括多个发电机站(26),所述多个发电机站(26)构造成用于接纳并支撑相应的可移除的风力涡轮发电机(13);以及-发电机输送装置(11、11a、12;32、35),所述发电机输送装置(11、11a、12;32、35)构造并布置成用于使风力涡轮发电机(13)在所述甲板与发电机站之间移动。2.根据权利要求1所述的发电设备,其中,所述发电机输送装置包括发电机输送机车辆(32),所述发电机输送机车辆(32)能够以可释放的方式连接至所述框架(4)上的发电机输送装置(35),并且所述发电机输送机车辆(32)构造并布置成保持、支撑并操纵风力涡轮发电机(13)。3.根据权利要求2所述的发电设备,还包括滑架(13),所述滑架(13)布置成用于在所述甲板(14)上进行运动并用于支撑所述发电机输送机车辆(32)。4.根据权利要求1至3中的任一项所述的发电设备,其中,所述风力涡轮发电机(13)包括由非磁性材料制成的壳体(16),所述壳体(16)中以可旋转的方式布置有涡轮(17);所述涡轮包括通过外周轮缘(27)互相连接的多个叶片(28);所述叶片和所述轮缘由非磁性材料制成,所述轮缘包括多个磁体(20;22),并且所述壳体包括布置成紧密靠近所述外周轮缘(17)的多个线圈(21;23)。5.根据权利要求4所述的发电设备,其中,所述磁体是电磁体(20),所述电磁体(20)中的磁力是能够调节的。6.根据权利要求4所述的发电设备,其中,所述磁体是永磁体(22)。7.根据权利要求4至6中的任一项所述的发电设备,其中,所述线圈是可动线圈(23),所述可动线圈(23)能够移动以调节所述线圈与所述轮缘之间的距离。8.根据权利要求4至7中的任一项所述的发电设备,其中,所述壳体、所述轮缘和所述叶片由非磁性材料制成。9.根据权利要求1至8中的任一项所述的发电设备,其中,所述平台(1)是浮动平台,所述浮动平台至少由能够经由转塔系泊件(6、7)连接至海床的主船体(2)支撑,由此允许所述发电设备随风向改变方位。10.根据权利要求1至9中的任一项所述的发电设备,还包括用于风力涡轮发电机(13)的储存区域(36)。2CN107208603A说明书1/5页风力发电设备技术领域[0001]本发明涉及如由权利要求1的前序部分阐述的用于产生电能的风力发电设备。背景技术[0002]风力发电技术近年来取得了实质性发展,特别是与三叶风力涡轮机有关的实质性发展。现有技术的最大的风力涡轮机具有150米的转子直径并且产生约6MW的装机功率。这些大型涡轮机的问题在于尤其是由于超音速的梢端速度而引起的振动。[0003]根据贝茨定律,常规的风力涡轮机的最大效率为