预览加载中,请您耐心等待几秒...
1/10
2/10
3/10
4/10
5/10
6/10
7/10
8/10
9/10
10/10

亲,该文档总共19页,到这已经超出免费预览范围,如果喜欢就直接下载吧~

如果您无法下载资料,请参考说明:

1、部分资料下载需要金币,请确保您的账户上有足够的金币

2、已购买过的文档,再次下载不重复扣费

3、资料包下载后请先用软件解压,在使用对应软件打开

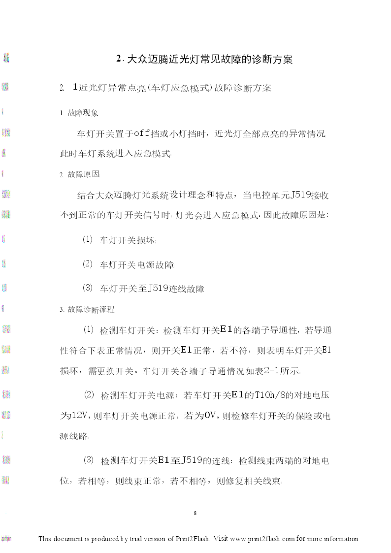
摘要 伴随我国科技的高速发展和国民生产水平的改善,现代轿车的快 速发展,轿车的设计变得更复杂,科技能力不断提高。汽车前照灯的 故障诊断和维修在汽车修理中占有重要的地位。汽车前照灯工作质量 的好坏直接影响到驾车安全性和驾驶人的驾驶感受,其故障诊断具有 重要意义。本设计对迈腾前照灯常见故障进行分析,并故障进行诊断 方案的设计,给汽车维修人员和驾驶人提供一些参考依据。 关键字:迈腾;前照灯;故障诊断 ThisdocumentisproducedbytrialversionofPrint2Flash.Visitwww.print2flash.comformoreinformation 目录 1.大众迈腾前大灯的结构与工作原理............................1 1.1大众迈腾轿车前大灯的组成............................1 1.2大众迈腾前大灯的工作原理............................2 2.大众迈腾近光灯常见故障的诊断方案..........................8 2.1近光灯异常点亮(车灯应急模式)故障诊断方案.........8 2.2近光灯全都不亮故障诊断方案..........................9 2.3近光灯个别不亮故障诊断方案.........................11 3.案例分析...................................................13 总结.......................................................15 致谢.......................................................16 参考文献.....................................................17 II ThisdocumentisproducedbytrialversionofPrint2Flash.Visitwww.print2flash.comformoreinformation 1.大众迈腾前大灯的结构与工作原理 1.1大众迈腾轿车前大灯的组成 大众迈腾前大灯主要包括示宽灯、近光灯、远光灯、日间行车灯、 转向灯,如图1T所示。 图1-1大众迈腾前大灯的组成 (1)示宽灯:俗称小灯,“示”是警示的意思;“廓”有轮廓之 意,所以示廓灯是一种警示标志的车灯用来提醒其它车辆注意的示意 灯。前示廓灯一般为白色光源,方便来车会车时可以清楚知道你的车 身宽度和车子位置,提高安全性,后示廓灯一般为红色光源增加光源 穿透性,可以让后车在视线不清晰的情况下更加容易发现前车,避免 因视线不清无法及时发现前车导致车祸发生。 (2)近光灯:是大雾、下雪或大雨天气,视线受阴用来近距离照 ThisdocumentisproducedbytrialversionofPrint2Flash.Visitwww.print2flash.comformoreinformation 明的一种灯,它的照射距离约30米-40米,照射距离短,聚光度也 无法调节。 (3)远光灯:是一种光线较为集中的照明灯,亮度较大,可以照 到很远的物体,可以提高视线,扩大观察视野。 (4)日间行车灯:它是使车辆在白天行驶时更容易被人认出来的 灯具。它的功效不是为了使驾驶员能看清路面,而是为了让对方清楚 有车辆行驶过来。 (5)转向灯:是表示汽车动态信息的最主要装置,安装在车身前 后,在汽车转弯时开启,它为行车安全提供了保障,为了您和他人的 安全,请按规定使用转向灯,使人们提前知道汽车的动向,做出正确 的判断。 1.2大众迈腾前大灯的工作原理 1.2.1大众迈腾前大灯电路图 通过查阅2016款大众迈腾原厂电路图,由原厂图可绘制大众迈 腾前大灯(近光灯部分)的电路简图,如图1-5所示。 2 ThisdocumentisproducedbytrialversionofPrint2Flash.Visitwww.print2flash.comformoreinformation 图1-2大众迈腾左侧前大灯灯泡电路 Ml-左侧停车灯灯泡;M5-左侧转向灯灯泡;M30-左侧远光灯灯泡;M29- 左侧近光灯灯泡;L23-右侧雾灯灯泡;L22-左侧雾灯灯泡 3 ThisdocumentisproducedbytrialversionofPrint2Flash.Visitwww.print2flash.comformor