预览加载中,请您耐心等待几秒...
1/7
2/7
3/7
4/7
5/7
6/7
7/7

在线预览结束,喜欢就下载吧,查找使用更方便

如果您无法下载资料,请参考说明:

1、部分资料下载需要金币,请确保您的账户上有足够的金币

2、已购买过的文档,再次下载不重复扣费

3、资料包下载后请先用软件解压,在使用对应软件打开

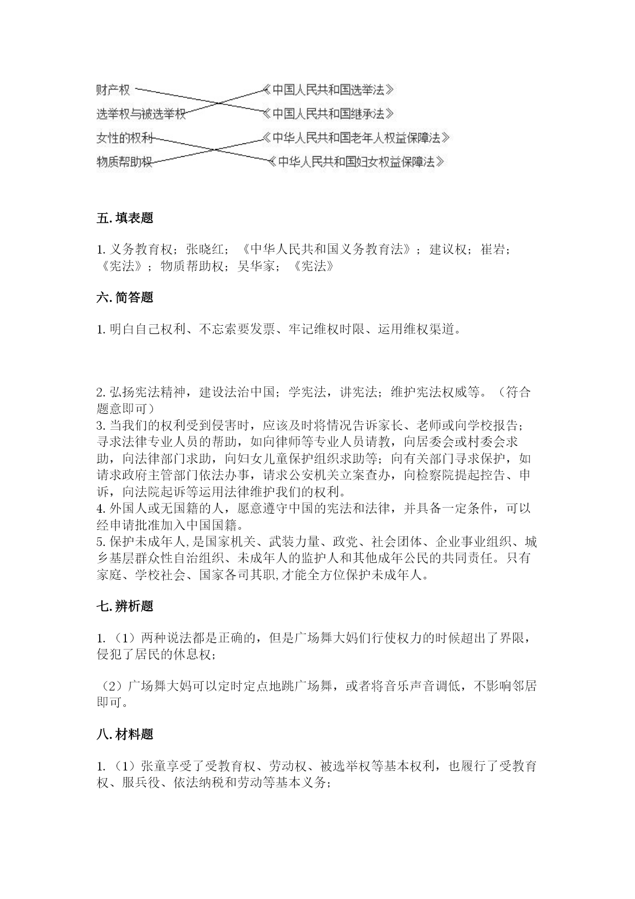
部编版六年级上册道德与法治期末测试卷一.选择题(共6题,共12分)1.规定犯罪和刑法的法律是()。A.行政法B.刑法C.民法2.下列关于人权的表述,不正确的是()。A.尊重和保障人权是我国的宪法原则B.未成年人没有人权C.《儿童权利公约》是联合国所有人权条约中缔约国最多的一个3.()就在我们身边,时刻与我们相伴。A.法律B.刑法C.司法D.执法4.下列属于违法行为的是()。①张某随地乱扔垃圾②刘某酒后驾车③赵某将他人打成重伤④韩某遗弃有残疾的女儿A.①②③B.①②④C.①③④D.②③④5.下列选项中,()是公民必须履行的义务。A.拥有财产B.纳税C.休息D.人身自由6.下列说法正确的是()。A.违反法律和违反学校纪律是一样的B.作为一名小学生,我有受教育权C.夸大广告宣传没什么大碍D.刑法具有最高法律效力二.填空题(共6题,共24分)1.宪法规定,任何公民都享有宪法和法律规定的(),同时必须履行宪法和法律规定的()。2.1993年,联合国大会通过决议,宣布每年的()月()日为国际家庭日。3.直接选举是指()。间接选举是指()。4.人大代表要按时出席(),依法认真行使大会期间的各项职权。5.凡具有()的人都是中国公民。6.中华民族是()、()、()的民族,中国社会主义成就举世瞩目。为国家()、民族()作出自己的贡献,是我们每个公民的使命。三.判断题(共6题,共12分)1.小刚初中没毕业,爸爸就让小刚辍学打工。爸爸这种行为违反了《中华人民共和国未成年人保护法》。()2.我们作为中华人民共和国的公民,可以参与讨论国家大事,可以对社会发展、身边的问题建言献策等。()3.在中国出生的赵明跟随家人移居美国后,他就不是中国公民了。()4.在闭会期间,人大代表依然要履行其职责。()5.我一不违法,二不犯罪,法律与我没有多大关系。()6.《中华人民共和国义务教育法》强调教育公平、教育均衡的理念。()四.连线题(共1题,共4分)1.连线题。财产权《中华人民共和国选举法》选举权与被选举权《中华人民共和国继承法》女性的权利《中华人民共和国老年人权益保障法》物质帮助权《中华人民共和国妇女权益保障法》五.填表题(共1题,共9分)1.(1)今年6岁的张晓红成为一名小学生。(2)崔岩在教育局局长留言板上就加强校园环境建设提出建议。(3)吴华家搬进了政府提供的保障性住房。六.简答题(共5题,共32分)1.在消费过程中你是如何维护自己的权益的?2.为了迎接我国第六个宪法日的到来,我校将举办一场宪法日宣传活动。请你参与进来,想出两条合适的宣传标语。3.未成年人的维权途径有哪些?4.外国人或无国籍人,怎样才能申请中国国籍?5.怎样保护未成年人?七.辨析题(共1题,共8分)1.广场舞是一种人民群众喜国乐见的娱乐方式,但是我们也经常看到一些头于广场不那和谐的新用,比如,北京发生过一起“广场舞大妈袭警案”,居民孟某在住所门前播放广场舞音乐,居民因为扰民报警,孟某不听警察劝阻,将警察抓伤。有人说,大妈们有跳广场舞的权利。有人说,居民有不被噪音打扰的权利。(1)对于这两种说法,你怎么看?(2)你有什么解决广场舞问题的好建议吗?八.材料题(共1题,共9分)1.资料一:宪法规定了公民享有的基本权利有:平等权、选举权、被选举权、劳动权、受教育权、休息权、物质帮助权、受教育权等。宪法规定了公民必须履行的基本义务有:劳动、受教育、依法服兵役、夫妻双方实行计划生育、父母抚养教育子女和成年子女赡养扶助父母、遵守宪法和法律、维护国家统一和各民族团结、维护祖国的安全、荣誉和利益、依法纳税等。资料二:张童少年时失去父母,成了一名孤儿,家庭生活极其困难,在政府的帮助下读完了中学。随后,他响应国家的号召,自愿到部队服兵役,因表现出色,多次受到上级表扬。退役后,他当了个体户。由于认真守法、积极纳税,被评为“先进个体经营户”,后又当选为县人大代表。(1)张童享受了宪法赋予的哪些权利?履行了宪法规定的哪些义务?(2)你是如何理解“权利不是绝对的,而是有界限的”这句话的?(3)你是如何理解“权利和义务一致性”的?九.综合题(共2题,共9分)1.读一读,想一想。从1998年起,我国各地的人民法院相继成立了审理未成年人犯罪的法庭。该法庭由少年预审组、少年起诉组、少年法庭组组成,专门负责少年犯罪的预审、起诉和审判,并采取了区别于成年人的侦查、起诉和审判的方式,做到寓教于审,审教结合。对于涉及未成年人的案件一般不公开审理。未成年人保护法第三十条:任何组织和个人不得披露未成年人的个人隐私。三十八条:对违法犯罪的未成年人,实行教育、感化、挽救的方法,坚持教育为主,惩罚为辅的原则。想一想,国家为什么历来都很重视未成年人的健康成长?2.2019年3月份全国人民代表大会在北京举行。参加会议的全国人大代表要听取和审议政府工作报