预览加载中,请您耐心等待几秒...
1/10
2/10
3/10
4/10
5/10
6/10
7/10
8/10
9/10
10/10

在线预览结束,喜欢就下载吧,查找使用更方便

如果您无法下载资料,请参考说明:

1、部分资料下载需要金币,请确保您的账户上有足够的金币

2、已购买过的文档,再次下载不重复扣费

3、资料包下载后请先用软件解压,在使用对应软件打开

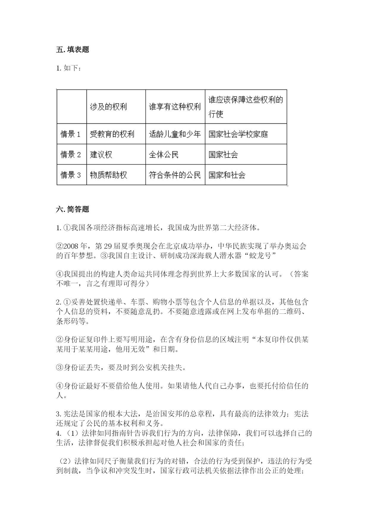
2023年六年级上册部编版道德与法治期末测试卷 一.选择题(共6题,共12分) 1.下列观点正确的是()。 A.行政机关的权力都是国家法律规定的,所以他们怎样行使权力不用人管 B.在我国,权力的监督来自多个方面,要把党内监督同国家机关监督、民主监督、司法监督、群众监督、舆论监督贯通起来 C.我们有监督的权利,但是我们小学生年龄小,还做不到对权力的监督 2.下列()属于未成年人维权的正确途径。 ①告诉家人 ②向老师、学校报告 ③向律师等专业人员请教 ④忍气吞声,谁也不说 A.②③④B.①②③C.①②④ 3.以下哪项是国籍的合理取得方式?() A.国籍可以用花钱购买的方式取得 B.国籍可以用申请加入的方式取得 C.工作在哪个国家,国籍就属哪个国家 D.自己喜欢哪个国家,国籍就属哪个国家 4.人民法院根据()审理行政案件,保障公民的合法权益。 A.《中华人民共和国行政诉讼法》 B.《中华人民共和国民法》 5.作为社会生活中的基本准则,()为我们设定了行为准则,提供了外部保障,维护着我们的正常生活。 A.纪律 B.道德 C.法律 D.章程 6.公民的()是身份证上独一无二的信息。 A.户口所在地 B.出生年月日 C.性别 D.身份证号 二.填空题(共6题,共32分) 1.居民身份证上有()、()、()等信息,应注意保密,避免个人信息泄露后,被不法分子利用,损害()或()的利益。 2.每年的12月4日是我国的()。 3.一个社会对未成年人的态度,可以反映出它的()程度。 4.()是世界上侨民最多的国家。 5.宪法规定公民享有广泛的()、政治、()、社会、()等方面的权利。 6.全国人民代表大会是我国最高国家()机关。它具有()权、()权、()权、()权。 三.判断题(共6题,共12分) 1.在我国,对权利的监督来自多个方面。() 2.16周岁以下完全无刑事责任。() 3.有人将5角钱硬币熔化打成戒指卖,这是违法的。() 4.警服是警察身份的象征和执法的重要标志。() 5.截止2017年,《儿童权利公约》共有200个缔约国,是联合国所有人权条约中缔约国最多的一个。1999年4月1日,《儿童权利公约》在我国正式生效。() 6.未成年人除了享有公民的一般权利之外,还享有法律规定的其他特别权利。() 四.连线题(共1题,共5分) 1.请把下列机关与具体的单位用直线连接起来。 国家权力机关人民法院 国家行政机关人民检察院 国家监察机关各级监察委员会 国家审判机关各级人民政府 国家法律监督机关各级人民代表大会 五.填表题(共1题,共9分) 1.写一写,下列情景中涉及什么权利,这些权利是谁享有的,谁应该保障这些权利的行使。 情景1:今年6岁的叶童成为一名小学生。 情景2:崔鹏程在教育局局长留言板上就加强校园环境建设提出建议。 情景3:吴丽敏家搬进了政府提供的保障性住房。 六.简答题(共5题,共29分) 1.“我骄傲,我是中国人”,请同学们想一想,近几年我国发生的哪些事情令你作为中国人感到骄傲。(提示:经济、科技、体育、外交等方面均可) 2.居民身份证上有姓名、生日、家庭住址等信息,应注意保密,避免个人信息泄露后,被不法分子利用,损害自己或家庭的利益。在生活中,我们应该怎么做? 3.本学期学习了一些法律,把你的收获写下来。 4.法律的作用有哪些?请简要说明三点。 5.居民身份证号码的数字各有什么不同的含义? 七.辨析题(共1题,共5分) 1.写出14周岁和16周岁在法律上的意义有哪些? 八.材料题(共1题,共5分) 1.镜头一:教学楼过道里,小明不小心踩了小锋的脚,小锋张口就骂,小明也不示弱,于是两人大打出手,最后双双受伤住院。 镜头二:课间,操场边上,小军等三人对他们平时“看不惯”的小聪围殴、踢打…… 近年来,发生在学生之间的欺凌事件严重地影响着青少年的健康成长。为此,2016年5月10日国家教育部门印发《关于开展校园欺凌专项治理的通知》,要求针对发生在学生之间的欺负、侮辱等造成伤害的校园欺凌进行专项治理,共同呵护生命,护佑青春! 假如身处被欺凌的境地,我们应该怎样应对? 九.综合题(共2题,共17分) 1.法律规定了我们的义务,在以下几件事你要怎么做。 答:(1)过马路:()。 (2)借了别人的东西:()。 2.这是一张人大代表产生的程序图。 请你结合上面的图回答下面的问题: 1.根据上面的程序图,选择填空:下列各级人大代表是通过什么方式选举出来的。请将正确答案填涂在答题卡上。 A.直接选举B.间接选举 (1)王辛庄镇的人大代表() (2)北京市人大代表() (3)平谷区的人大代表() (4)全国人大代表() 选择:请将正确答案填涂在答题卡上。 2.人大代表是通过()方式产生的。 A.指定B.选举C.推荐 3.人大代表应当依法行使代表职权,发挥