预览加载中,请您耐心等待几秒...
1/7
2/7
3/7
4/7
5/7
6/7
7/7

在线预览结束,喜欢就下载吧,查找使用更方便

如果您无法下载资料,请参考说明:

1、部分资料下载需要金币,请确保您的账户上有足够的金币

2、已购买过的文档,再次下载不重复扣费

3、资料包下载后请先用软件解压,在使用对应软件打开

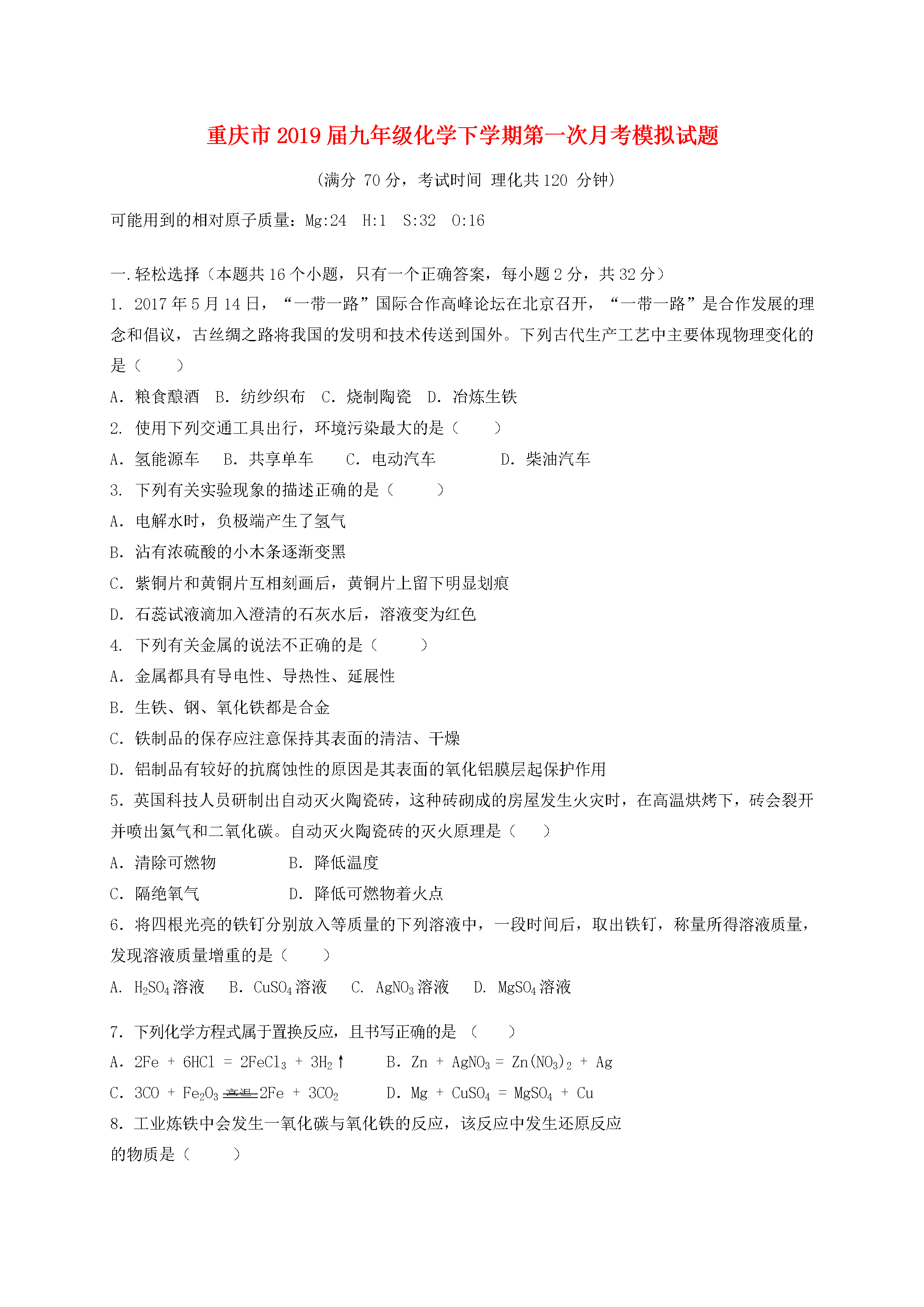
重庆市2019届九年级化学下学期第一次月考模拟试题(满分70分考试时间理化共120分钟)可能用到的相对原子质量:Mg:24H:1S:32O:16一.轻松选择(本题共16个小题只有一个正确答案每小题2分共32分)1.2017年5月14日“一带一路”国际合作高峰论坛在北京召开“一带一路”是合作发展的理念和倡议古丝绸之路将我国的发明和技术传送到国外。下列古代生产工艺中主要体现物理变化的是()A.粮食酿酒B.纺纱织布C.烧制陶瓷D.冶炼生铁2.使用下列交通工具出行环境污染最大的是()A.氢能源车B.共享单车C.电动汽车D.柴油汽车3.下列有关实验现象的描述正确的是()A.电解水时负极端产生了氢气B.沾有浓硫酸的小木条逐渐变黑C.紫铜片和黄铜片互相刻画后黄铜片上留下明显划痕D.石蕊试液滴加入澄清的石灰水后溶液变为红色4.下列有关金属的说法不正确的是()A.金属都具有导电性、导热性、延展性B.生铁、钢、氧化铁都是合金C.铁制品的保存应注意保持其表面的清洁、干燥D.铝制品有较好的抗腐蚀性的原因是其表面的氧化铝膜层起保护作用5.英国科技人员研制出自动灭火陶瓷砖这种砖砌成的房屋发生火灾时在高温烘烤下砖会裂开并喷出氦气和二氧化碳。自动灭火陶瓷砖的灭火原理是()A.清除可燃物B.降低温度C.隔绝氧气D.降低可燃物着火点6.将四根光亮的铁钉分别放入等质量的下列溶液中一段时间后取出铁钉称量所得溶液质量发现溶液质量增重的是()A.H2SO4溶液B.CuSO4溶液C.AgNO3溶液D.MgSO4溶液7.下列化学方程式属于置换反应且书写正确的是()A.2Fe+6HCl=2FeCl3+3H2↑B.Zn+AgNO3=Zn(NO3)2+AgC.3CO+Fe2O3高温2Fe+3CO2D.Mg+CuSO4=MgSO4+Cu8.工业炼铁中会发生一氧化碳与氧化铁的反应该反应中发生还原反应的物质是()A.COB.Fe2O3C.CO2D.Fe9.煤油中含有噻吩(用X表示)噻吩有令人不愉快的气味其燃烧时发生反应的化学方程式可表示为:X+6O2点燃4CO2+SO2+2H2O则噻吩的化学式为()A.C4H6SB.C4H4SC.C4H4S2D.C8H8S10.一瓶没有盖瓶塞的浓盐酸和一瓶没有盖瓶塞的浓硫酸一段时间后下列关于溶质质量分数说法正确的是(不考虑水分蒸发)()A.都变大B.都变小C.浓盐酸变小浓硫酸变大D.浓盐酸变大浓硫酸变小11.用适当的方法把硝酸钾的不饱和溶液转变为饱和溶液其溶液质量()A.变大B.变小C.不变D.变大、变小、不变都有可能12.下列关于溶液的叙述正确的是()A.溶液是均一、稳定、无色的混合物B.任何溶液都由溶质和溶剂组成C.饱和溶液析出晶体后其溶质质量分数会减小D.饱和溶液的温度升高后一定变成不饱和溶液13.室温下配制80克质量分数为20%的食盐水在此实验过程中以下说法错误的是()A.要选择规格为100ml的量筒B.称量时若指针偏向分度盘右边应向左盘加入食盐至指针指向正中C.量取水时若仰视读数会导致所配溶液的溶质质量分数偏小D.溶解时应先将水倒入烧杯内再加入固体14.足量的盐酸除去铁钉上的铁锈一段时间内可能观察到的实验现象是()①铁钉上的铁锈消失②铁钉上有气泡③溶液呈黄色A①②B①②③C③D①③15.“金银铜铁锡”俗称五金.在这五种金属中金属活动性最强的是()A.金B.银C.铜D.铁16.已知FeCl3也可以催化H2O2的分解现向一定量的H2O2溶液中滴入几滴一定溶质质量分数的FeCl3溶液充分反应(忽略水的挥发)。下列图像正确的是()ABCD二、快乐填空(本大题包括6个小题共20分)17.(2分)写出下列的化学符号。(1)硝酸中的阴离子________